电脑桌面
添加小米粒文库到电脑桌面
安装后可以在桌面快捷访问

广州某皮具集团绩效考核全套资料VIP免费

广州某皮具集团绩效考核全套资料_第1页
1/40
广州某皮具集团绩效考核全套资料_第2页
2/40
广州某皮具集团绩效考核全套资料_第3页
3/40
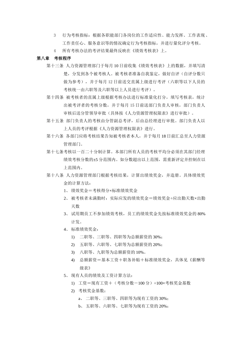
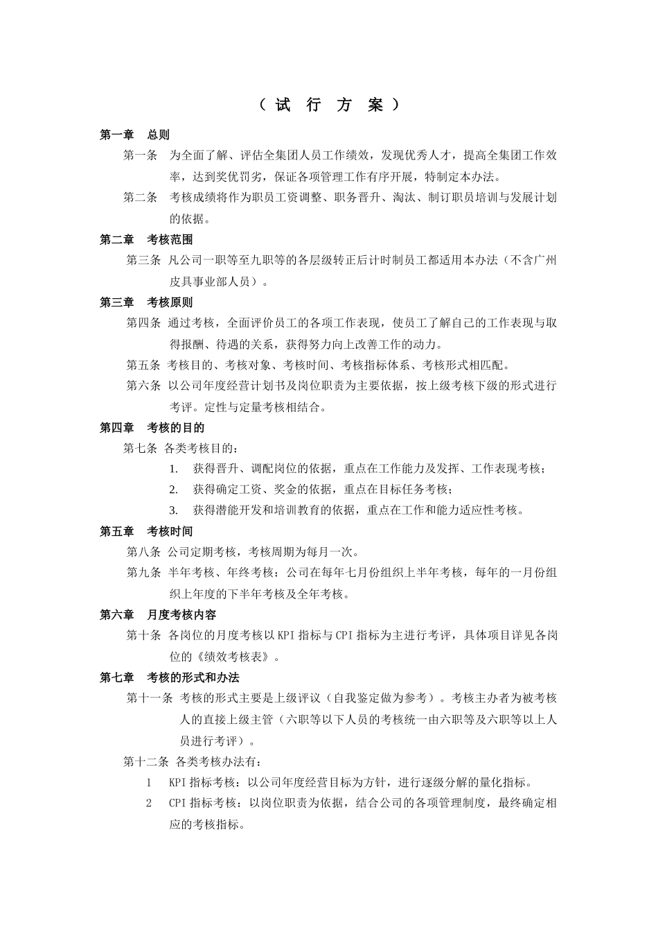
广州某著名皮具集团绩效考核制度全集集团人力资源中心某集团绩效考核管理办法(试行方案)第一章总则第一条为全面了解、评估全集团人员工作绩效,发现优秀人才,提高全集团工作效率,达到奖优罚劣,保证各项管理工作有序开展,特制定本办法。第二条考核成绩将作为职员工资调整、职务晋升、淘汰、制订职员培训与发展计划的依据。第二章考核范围第三条凡公司一职等至九职等的各层级转正后计时制员工都适用本办法(不含广州皮具事业部人员)。第三章考核原则第四条通过考核,全面评价员工的各项工作表现,使员工了解自己的工作表现与取得报酬、待遇的关系,获得努力向上改善工作的动力。第五条考核目的、考核对象、考核时间、考核指标体系、考核形式相匹配。第六条以公司年度经营计划书及岗位职责为主要依据,按上级考核下级的形式进行考评。定性与定量考核相结合。第四章考核的目的第七条各类考核目的:1.获得晋升、调配岗位的依据,重点在工作能力及发挥、工作表现考核;2.获得确定工资、奖金的依据,重点在目标任务考核;3.获得潜能开发和培训教育的依据,重点在工作和能力适应性考核。第五章考核时间第八条公司定期考核,考核周期为每月一次。第九条半年考核、年终考核:公司在每年七月份组织上半年考核,每年的一月份组织上年度的下半年考核及全年考核。第六章月度考核内容第十条各岗位的月度考核以KPI指标与CPI指标为主进行考评,具体项目详见各岗位的《绩效考核表》。第七章考核的形式和办法第十一条考核的形式主要是上级评议(自我鉴定做为参考)。考核主办者为被考核人的直接上级主管(六职等以下人员的考核统一由六职等及六职等以上人员进行考评)。第十二条各类考核办法有:1KPI指标考核:以公司年度经营目标为方针,进行逐级分解的量化指标。2CPI指标考核:以岗位职责为依据,结合公司的各项管理制度,最终确定相应的考核指标。3行为考核指标:根据各职能部门各岗位的工作适应性、能力发挥、工作表现、工作责任心、服务意识等的情况确定行为考核指标,并进行量化评分考核。4所有考核办法的考评结果最终反映在《绩效考核表》上。第八章考核程序第十三条人力资源管理部门于每月10日前收集《绩效考核表》上的数据,并填写清楚,分发到各个被考核人。被考核者准备自我鉴定,做好自评(自评分数只做为参考),并于每月12日前送交直属上级进行考评(六职等以下人员的考核统一由六职等及六职等以上人员进行考评)。第十四条被考核者的直属上级根据考核办法进行标准量化打分,填写考核表,统计出被考评者的考核分数,并于每月15日前送部门负责人审核,部门负责人审核后送分管领导审批(具体按《人力资源管理权限表》进行审批)。第十五条部门负责人的考核由分管副总考评,后由总经理进行审批。部门负责人以上人员的考评根据《人力资源管理权限表》进行。第十六条各部门应将考核结果告知被考核者本人,并于每月18日前汇总至人力资源管理部门。第十七条考核以一百二十分制计算。本部门所有人员的考核平均分必须在其部门经理绩效考核分数的±5分范围内。如分数超出以上范围,需重新评定并控制在以上范围内。第十八条人力资源管理部门根据考核结果,计算出绩效奖金,并造册。具体绩效奖金的计算方法:1、绩效奖金=考核得分×标准绩效奖金2、被考核者未满勤时:实际应发的绩效奖金=绩效奖金÷应出勤天数×出勤天数3、试用期员工不参加绩效考核,员工的绩效奖金先按标准绩效奖金的80%计发。4、标准绩效奖金:1)二职等、三职等、四职等为总额薪资的30%;2)五职等、六职等、七职等为总额薪资的20%;3)八职等、九职等为总额薪资的10%。4)总额薪资=基本工资+职务补贴+标准绩效奖金,具体见《薪酬等级表》5、现有人员的绩效及工资计算方法:1)工资=现有工资+(考核分数-100分)÷100×考核奖金基数2)考核奖金基数:a、二职等、三职等、四职等为现有工资的30%;b、五职等、六职等、七职等为现有工资的20%;c、八职等、九职等为现有工资的10%。第十九条人力资源管理部门需将考核结果进行统计、分析、并存档。第二十条考核之后,在被考核者确认的同时,人力资源管理部门及相关考核者还需...

1、当您付费下载文档后,您只拥有了使用权限,并不意味着购买了版权,文档只能用于自身使用,不得用于其他商业用途(如 [转卖]进行直接盈利或[编辑后售卖]进行间接盈利)。
2、本站所有内容均由合作方或网友上传,本站不对文档的完整性、权威性及其观点立场正确性做任何保证或承诺!文档内容仅供研究参考,付费前请自行鉴别。
3、如文档内容存在违规,或者侵犯商业秘密、侵犯著作权等,请点击“违规举报”。

碎片内容

广州某皮具集团绩效考核全套资料

确认删除?
VIP
微信客服
  • 扫码咨询
会员Q群
  • 会员专属群点击这里加入QQ群
客服邮箱
回到顶部