电脑桌面
添加小米粒文库到电脑桌面
安装后可以在桌面快捷访问

汽车组模拟测验VIP免费

汽车组模拟测验_第1页
1/15
汽车组模拟测验_第2页
2/15
汽车组模拟测验_第3页
3/15
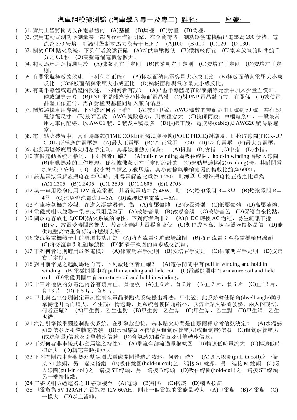
汽車組模擬測驗(汽車學3專一及專二)姓名:座號:()1.實用上皆將開關放在電晶體的(A)基極(B)集極(C)射極(D)閘極。()2.使用電動式測功器測量某一部四行程汽油引擎,在全負荷時,測功器發電機輸出電壓為200伏特,電流為373安培,則該引擎制動馬力為若干H.P.?(A)100(B)110(C)120(D)130。()3.關於CDI點火系統,下列何者敘述正確(A)能供電壓較低(B)價格較便宜(C)電容放電的時間約千分之0.1秒(D)高壓電漏電機會較大。()4.起動馬達之運轉適用於(A)佛萊明右手定則(B)佛萊明左手定則(C)安培右手定則(D)安培左手定則。()5.有關電瓶極板的敘述,下列何者正確?(A)極板面積與電容量大小成正比(B)極板面積與電壓大小成反比(C)極板面積與電壓大小成正比(D)極板面積與電容量大小成反比。()6.有關半導體或電晶體的敘述,下列何者有誤?(A)P型半導體是在矽或鍺等元素中加入少量五價砷、磷或銻等元素(B)PNP電晶體為雙極性接面電晶體(C)對PNP電晶體而言,有關係(D)欲使電晶體工作正常,需在射極與基極間加入順向偏壓。()7.關於選擇車用導線,下列敘述何者正確?(A)技師甲說:AWG號數的規範是由1號到50號,共有50種線徑尺寸(B)技師乙說:AWG號數愈小,則線徑愈大(C)技師丙說:車輛電系中,一般最常用之車內配線,以AWG1號、2號及4號最多(D)技師丁說:電瓶線(cable)以AWG20號為最適當。()8.電子點火裝置中,當正時鐵芯(TIMECORE)的齒塊與極塊(POLEPIECE)對準時,則拾取線圈(PICK-UPCOIL)所感應的電壓為(A)最大正電壓(B)1/2正電壓(C)0(D)1/2負電壓(E)最大負電壓。()9.起動馬達係應用佛萊明左手定則,其導線運動方向為:(A)拇指(B)食指(C)中指(D)小指。()10.有關起動系統之敘述,下列何者正確?(A)pull-inwinding為吸住線圈,hold-inwinding為吸入線圈(B)起動馬達的工作原理,係根據佛萊明左手定則設計的(C)起動馬達搖轉(cranking)時,其瞬間電流約為3安培(D)一般小型車輛之起動馬達,其小齒輪與飛輪齒環的轉數比約為600:1。()11.設某電瓶電解液溫度在時,測得電解液比重為1.250,則經標準溫度校正後之比重為(A)1.2305(B)1.2405(C)1.2505(D)1.2605(E)1.2705。()12.某一車用燈泡使用12V直流電源,其消耗電功率為48W,則(A)燈泡電阻R=3(B)燈泡電阻R=4(C)流經燈泡電流I=3A(D)流經燈泡電流I=6A。()13.汽車冷氣機之冷媒,在進入凝結器時,為(A)高壓氣體(B)低壓液體(C)低壓氣體(D)高壓液體。()14.電磁式喇叭並聯一電容或電阻是為了(A)改變音量(B)改變音調(C)改變音色(D)保護白金接點。()15.關於電容放電式(CDI)點火系統的特性,下列何者為非?(A)在DC轉換AC過程,易生雜訊干擾(B)充、放電受時間影響大,故高速時跳火電壓會降低(C)製作成本高,因振盪器價格昂價(D)能供電壓高故重負荷時亦燃燒良好。()16.交流發電機轉子上的滑環其功用為(A)將直流電引進磁場線圈(B)將直流電引至發電機輸出線頭(C)將交流電引進磁場線圈(D)將靜子線圈的電變成交流電。()17.下列何者定則適用於發電機?(A)佛萊明右手定則(B)安培右手定則(C)佛萊明左手定則(D)安培右手定則。()18.對目前常見之起動馬達而言,下列敘述何者正確?(A)電磁開關中有pullinwindingandholdinwinding(B)電磁開關中有pullinwindingandfieldcoil(C)電磁開關中有armaturecoilandfieldcoil(D)電磁開關中有armaturecoilandholdinwinding。()19.十三片極板的分電池內各有幾片正、負極板(A)正6片、負7片(B)正7片、負6片(C)正13片、負13片(D)正5片、負8片。()20.甲生與乙生分別對定電流控制全電晶體點火系統提出看法。甲生說:此系統會使閉角(dwellangle)隨引擎轉速升高而增大。乙生說:惰速時,此系統會使閉角縮小,以防止點火線圈發熱。兩人的說法,何者正確?(A)甲生對,乙生也對(B)甲生對,乙生錯(C)甲生錯,乙生對(D)甲生錯,乙生也錯。()21.汽油引擎微電腦控制點火系統,在引擎起動後,基本點火時間是由那兩種參考信號決定?(A)水溫感知器信號及引擎轉速信號(B)水溫感知器信號及進氣歧管壓力(或進氣量)信號(C)進氣歧管壓力(或進氣量)信號及引擎轉速信號(D)含氧感知器信號及引擎轉速信號。()22.下列何者非串繞式起動馬達之特性?(A)電流全部流過電樞線圈(B)轉速...

1、当您付费下载文档后,您只拥有了使用权限,并不意味着购买了版权,文档只能用于自身使用,不得用于其他商业用途(如 [转卖]进行直接盈利或[编辑后售卖]进行间接盈利)。
2、本站所有内容均由合作方或网友上传,本站不对文档的完整性、权威性及其观点立场正确性做任何保证或承诺!文档内容仅供研究参考,付费前请自行鉴别。
3、如文档内容存在违规,或者侵犯商业秘密、侵犯著作权等,请点击“违规举报”。

碎片内容

汽车组模拟测验

您可能关注的文档

确认删除?
VIP
微信客服
  • 扫码咨询
会员Q群
  • 会员专属群点击这里加入QQ群
客服邮箱
回到顶部