电脑桌面
添加小米粒文库到电脑桌面
安装后可以在桌面快捷访问

工程公司员工培养管理规定VIP免费

工程公司员工培养管理规定_第1页
1/4
工程公司员工培养管理规定_第2页
2/4
工程公司员工培养管理规定_第3页
3/4
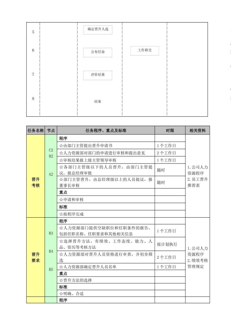
工程公司员工培养管理规定1目的针对企业内部不同的人员,通过分析其工作特性,并制定相应的政策与手段,支持和鼓励员工不断提高自身素质,进而结合企业发展的需要,设定不同的职业发展通道,以培养能够担任特定职业的开发与管理的专家。最终达到企业人力资源需求与员工职业生涯需求之间的平衡,创造一个高效率的工作环境和引人、育人、留人的企业氛围。2范围适用于本公司所有员工职业、职位的变迁及工作理想的实现过程的培养。3定义3.1职业发展:又称职业计划、职业生涯,始于20世纪60年代,90年代中期从欧美传入中国,最早对职业生涯系统研究的是美国麻省理工学院的施恩教授。职业生涯是指一个人一生的工作经历,特别是职业、职位的变迁及工作理想的实现过程。职业发展是人力资源管理的一项重要活动,它与工作分析、人力资源计划、招聘与选拔、绩效评估、培训等有着密切的联系。3.2职业规划:实际上是一个持续不断的探索过程。在此过程中,每个人都根据自己的天资、能力、动机、需要、态度和价值观,逐渐形成较为明晰的、与职业有关的自我概念,最终成为一个占主导地位的职业定位。个人进入早期工作情境后,由习得的实际工作经验所决定,与在经验反省中获得的动机、需要、价值观、才干相结合,达到自我满足和补偿的一种长期稳定的定位。在实际工作中,职业定位有5大类型:技术职能能力型、管理能力型、安全型、自主型和创造型。4权责4.1员工:好学上进,充分发挥工作积极性和创造性,逐步明确个人优势与发展的重点及价值观,自觉改善、增强自身才干。4.2人力资源部:会同各部门主管,注重激发员工的内在潜力,通过工作实践创造条件,挖掘、培养人才,也为企业发展后劲奠定基础。5内容5.1员工晋升管理工作流程见图1。5.2员工晋升管理工作说明见表1。5.3员工学历和职称管理5.3.1员工的相应学历和职称或注册职业证书的获取,原则上是晋升行政管理职务和专业技术职务的必备条件。5.3.2有关员工学历和职称的获取途径、奖励、津贴和附加服务细则按公司《经营管理手册》相关规定执行。对此,流程图不再诠释。5.3.3学历奖励和执业证书津贴标准根据公司每年经营状况和具体管理规定执行。5.4资料保存人力资源部和相关部门按规定对有关晋升、学历和执业证书资料按进行保存。6相关资料6.1相关文件6.1.1《人力资源控制程序》6.1.2《绩效考核管理规定》6.1.3《员工取证津贴服务责任协议》6.2附件6.2.1员工晋升推荐表6.2.2晋升晋级通告6.2.3人才培养需求计划表6.2.4员工培训申报表6.2.5员工培训台帐图1员工晋升管理流程流程名称员工晋升管理流程概要员工晋升晋级管理单位总经理人力资源部各职能部门晋升晋级员工节点ABCD1234开始提出申请公布空缺职位确定晋升方法接受5678结束任务名称节点任务程序、重点及标准时限相关资料晋升考核C2B2A2程序1.公司人力资源程序2.员工晋升推荐表☆由部门主管提出晋升申请书1个工作日☆人力资源部对部门的申请进行审核和提出意见2个工作日☆审核结果报上级主管领导审核1个工作日☆各部门主管级以下的人员晋升,由部门主管提议,报总经理审批随时☆部门主管晋升,由总经理级以上的人员提议,报董事长审核随时重点☆申请和审核标准☆按程序完成晋升要求B3B4B5程序1.公司人力资源程序2.绩效考核管理规定☆人力资源部门提供空缺职位和任职条件的报告,包括任职名称、任职要求和其他相关信息1个工作日☆选择晋升方法,有绩效、工作态度、能力、人品、资历等考核方法按计划执行☆人力资源部对晋升人员资格进行审查,并初步筛选2个工作日☆人力资源部确定晋升人员名单1个工作日重点☆晋升方法的选择标准☆明确、合适程序确定晋升人选公布任命评价结果工作移交评议结果C6B6B71.晋升晋级通告☆确定晋升人选后,由上级主管领导审核、批准2个工作日☆人力资源部向晋升人员发出晋升通知即时☆员工收到通知到所在部门进行工作移交2个工作日☆人力资源部拟订晋升通知,并公布任命即时☆人力资源部检查晋升人员的工作情况,对晋升结果进行评议2个工作日重点☆对晋升结果进行评议标准☆结果真实

1、当您付费下载文档后,您只拥有了使用权限,并不意味着购买了版权,文档只能用于自身使用,不得用于其他商业用途(如 [转卖]进行直接盈利或[编辑后售卖]进行间接盈利)。
2、本站所有内容均由合作方或网友上传,本站不对文档的完整性、权威性及其观点立场正确性做任何保证或承诺!文档内容仅供研究参考,付费前请自行鉴别。
3、如文档内容存在违规,或者侵犯商业秘密、侵犯著作权等,请点击“违规举报”。

碎片内容

工程公司员工培养管理规定

确认删除?
VIP
微信客服
  • 扫码咨询
会员Q群
  • 会员专属群点击这里加入QQ群
客服邮箱
回到顶部