电脑桌面
添加小米粒文库到电脑桌面
安装后可以在桌面快捷访问

电厂班组劳动竞赛实施办法VIP免费

电厂班组劳动竞赛实施办法_第1页
1/12
电厂班组劳动竞赛实施办法_第2页
2/12
电厂班组劳动竞赛实施办法_第3页
3/12
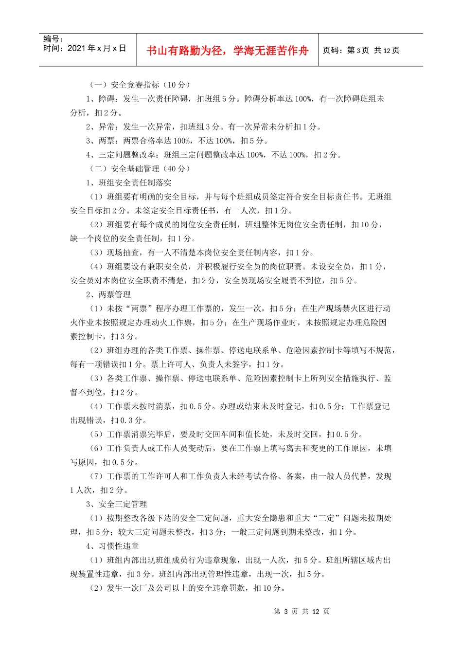
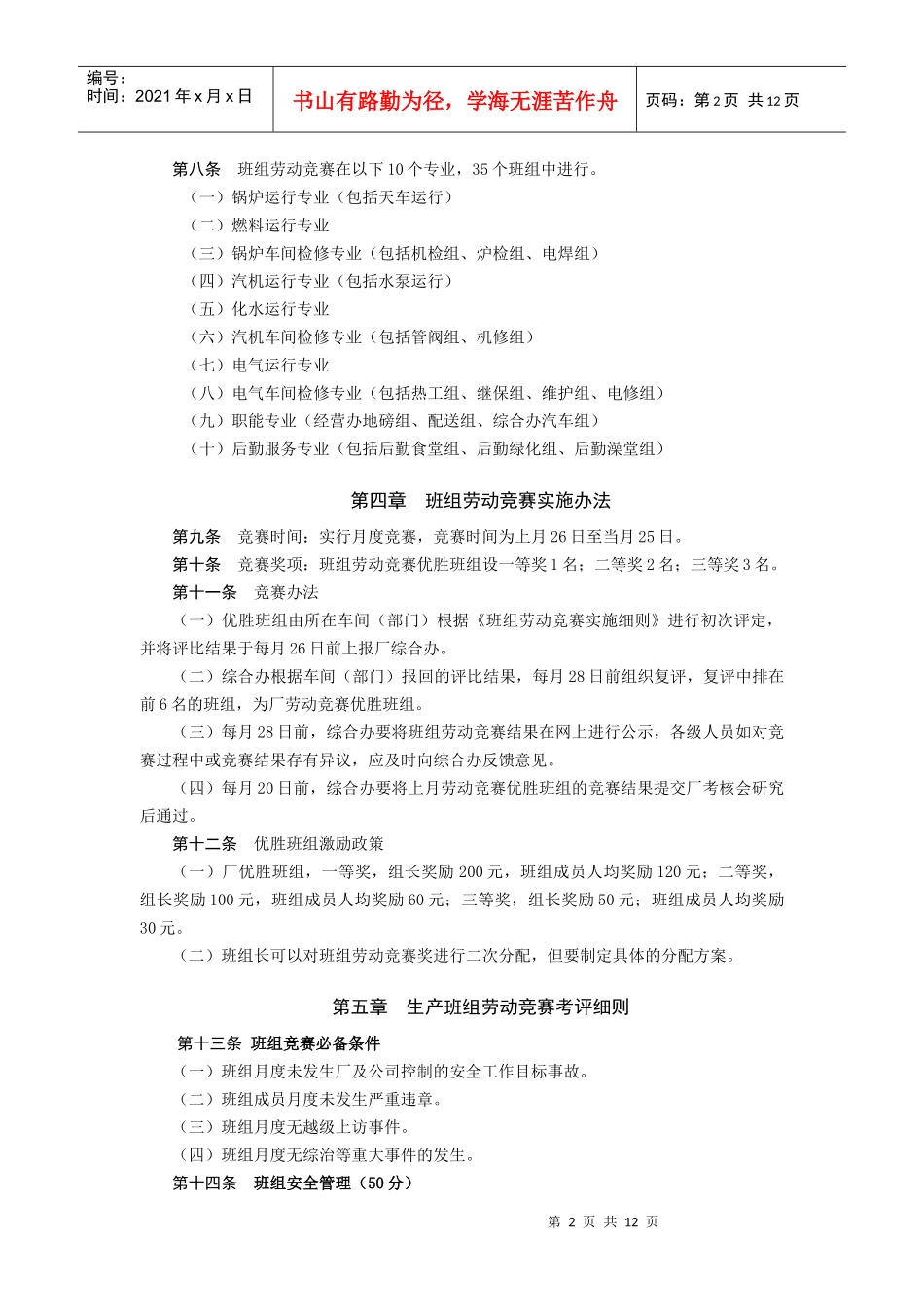
第1页共12页编号:时间:2021年x月x日书山有路勤为径,学海无涯苦作舟页码:第1页共12页第二热电厂班组劳动竞赛实施办法【编号】02·01·204·020-2010【颁布部门】综合管理办公室【颁布日期】2010年03月01日【实施日期】2010年03月01日【有效性】有效【正文】第一章总则第一条为持续加强班组建设,着力提升班组长的管理水平,改善现场安全环境,推进安全行为规范,强化制度落实,特制定班组劳动竞赛实施办法。第二条本办法适用于第二热电厂。第二章班组劳动竞赛组织机构第三条组长:厂长第四条付组长:书记、生产厂长、安全厂长、技术厂长第五条成员:锅炉车间主任、汽机车间主任、电气车间主任、后勤部部长、综合办主任、生产技术办公室主任、安监办主任、经营办主任、总值长、综合办主任、政工付主任、班组管理专责员。第六条竞赛领导组负责整个活动的组织、评比、奖罚,综合办负责日常工作的组织协调。第七条职责分工(一)生产厂长:总体负责班组劳动竞赛考评工作。(二)车间主任及后勤部长:负责本车间、后勤部优胜班组的评比组织工作。(三)生产技术办公室主任:负责班组生产管理的检查考评工作。(四)安监办主任:负责班组安全管理的检查考评工作。(四)经营办主任:负责班组成本管理的检查考评工作。(五)总值长:负责班组运行管理的检查考评工作。(六)综合办主任:负责班组劳动纪律、班组培训管理的检查考评工作及班组劳动竞赛工作的牵头组织工作。(七)政工付主任:负责班组文明卫生及员工行为养成的检查考评工作。(八)班组管理专责员:负责考评资料的整理汇兑及上报工作。第三章班组劳动竞赛范围第2页共12页第1页共12页编号:时间:2021年x月x日书山有路勤为径,学海无涯苦作舟页码:第2页共12页第八条班组劳动竞赛在以下10个专业,35个班组中进行。(一)锅炉运行专业(包括天车运行)(二)燃料运行专业(三)锅炉车间检修专业(包括机检组、炉检组、电焊组)(四)汽机运行专业(包括水泵运行)(五)化水运行专业(六)汽机车间检修专业(包括管阀组、机修组)(七)电气运行专业(八)电气车间检修专业(包括热工组、继保组、维护组、电修组)(九)职能专业(经营办地磅组、配送组、综合办汽车组)(十)后勤服务专业(包括后勤食堂组、后勤绿化组、后勤澡堂组)第四章班组劳动竞赛实施办法第九条竞赛时间:实行月度竞赛,竞赛时间为上月26日至当月25日。第十条竞赛奖项:班组劳动竞赛优胜班组设一等奖1名;二等奖2名;三等奖3名。第十一条竞赛办法(一)优胜班组由所在车间(部门)根据《班组劳动竞赛实施细则》进行初次评定,并将评比结果于每月26日前上报厂综合办。(二)综合办根据车间(部门)报回的评比结果,每月28日前组织复评,复评中排在前6名的班组,为厂劳动竞赛优胜班组。(三)每月28日前,综合办要将班组劳动竞赛结果在网上进行公示,各级人员如对竞赛过程中或竞赛结果存有异议,应及时向综合办反馈意见。(四)每月20日前,综合办要将上月劳动竞赛优胜班组的竞赛结果提交厂考核会研究后通过。第十二条优胜班组激励政策(一)厂优胜班组,一等奖,组长奖励200元,班组成员人均奖励120元;二等奖,组长奖励100元,班组成员人均奖励60元;三等奖,组长奖励50元;班组成员人均奖励30元。(二)班组长可以对班组劳动竞赛奖进行二次分配,但要制定具体的分配方案。第五章生产班组劳动竞赛考评细则第十三条班组竞赛必备条件(一)班组月度未发生厂及公司控制的安全工作目标事故。(二)班组成员月度未发生严重违章。(三)班组月度无越级上访事件。(四)班组月度无综治等重大事件的发生。第十四条班组安全管理(50分)第3页共12页第2页共12页编号:时间:2021年x月x日书山有路勤为径,学海无涯苦作舟页码:第3页共12页(一)安全竞赛指标(10分)1、障碍:发生一次责任障碍,扣班组5分。障碍分析率达100%,有一次障碍班组未分析,扣2分。2、异常:发生一次异常,扣班组3分。有一次异常未分析扣1分。3、两票:两票合格率达100%,不达100%,扣5分。4、三定问题整改率:班组三定问题整改率达100%,不达100%,扣2分。(二)安全基础管理(40分)...

1、当您付费下载文档后,您只拥有了使用权限,并不意味着购买了版权,文档只能用于自身使用,不得用于其他商业用途(如 [转卖]进行直接盈利或[编辑后售卖]进行间接盈利)。
2、本站所有内容均由合作方或网友上传,本站不对文档的完整性、权威性及其观点立场正确性做任何保证或承诺!文档内容仅供研究参考,付费前请自行鉴别。
3、如文档内容存在违规,或者侵犯商业秘密、侵犯著作权等,请点击“违规举报”。

碎片内容

电厂班组劳动竞赛实施办法

您可能关注的文档

确认删除?
VIP
微信客服
  • 扫码咨询
会员Q群
  • 会员专属群点击这里加入QQ群
客服邮箱
回到顶部