电脑桌面
添加小米粒文库到电脑桌面
安装后可以在桌面快捷访问

小学五年级数学经典应用题VIP免费

小学五年级数学经典应用题_第1页
1/11
小学五年级数学经典应用题_第2页
2/11
小学五年级数学经典应用题_第3页
3/11
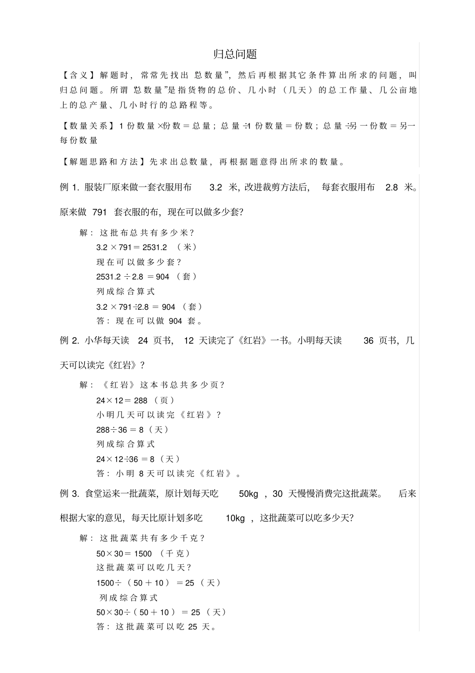
归一问题【含义】在解题时,先求出一份是多少(即单一量),然后以单一量为标准,求出所要求的数量。这类应用题叫做归一问题。【数量关系】总量÷份数=1份数量;1份数量×所占份数=所求几份的数量;另一总量÷(总量÷份数)=所求份数【解题思路和方法】先求出单一量,以单一量为标准,求出所要求的数量。例1.买5支铅笔要0.6元钱,买同样的铅笔16支,需要多少钱?解:买1支铅笔多少钱?0.6÷5=0.12(元)买16支铅笔需要多少钱?0.12×16=1.92(元)列成综合算式0.6÷5×16=0.12×16=1.92(元)答:需要1.92元。例2.3台拖拉机3天耕地90公顷,照这样计算,5台拖拉机6天耕地多少公顷?解:1台拖拉机1天耕地多少公顷?90÷3÷3=10(公顷)5台拖拉机6天耕地多少公顷?10×5×6=300(公顷)列成综合算式90÷3÷3×5×6=10×30=300(公顷)答:5台拖拉机6天耕地300公顷。例3.5辆汽车4次可以运送100吨钢材,如果用同样的7辆汽车运送105吨钢材,需要运几次?解:1辆汽车1次能运多少吨钢材?100÷5÷4=5(吨)7辆汽车1次能运多少吨钢材?5×7=35(吨)105吨钢材7辆汽车需要运几次?105÷35=3(次)列成综合算式105÷(100÷5÷4×7)=3(次)答:需要运3次。归总问题【含义】解题时,常常先找出“总数量”,然后再根据其它条件算出所求的问题,叫归总问题。所谓“总数量”是指货物的总价、几小时(几天)的总工作量、几公亩地上的总产量、几小时行的总路程等。【数量关系】1份数量×份数=总量;总量÷1份数量=份数;总量÷另一份数=另一每份数量【解题思路和方法】先求出总数量,再根据题意得出所求的数量。例1.服装厂原来做一套衣服用布3.2米,改进裁剪方法后,每套衣服用布2.8米。原来做791套衣服的布,现在可以做多少套?解:这批布总共有多少米?3.2×791=2531.2(米)现在可以做多少套?2531.2÷2.8=904(套)列成综合算式3.2×791÷2.8=904(套)答:现在可以做904套。例2.小华每天读24页书,12天读完了《红岩》一书。小明每天读36页书,几天可以读完《红岩》?解:《红岩》这本书总共多少页?24×12=288(页)小明几天可以读完《红岩》?288÷36=8(天)列成综合算式24×12÷36=8(天)答:小明8天可以读完《红岩》。例3.食堂运来一批蔬菜,原计划每天吃50kg,30天慢慢消费完这批蔬菜。后来根据大家的意见,每天比原计划多吃10kg,这批蔬菜可以吃多少天?解:这批蔬菜共有多少千克?50×30=1500(千克)这批蔬菜可以吃几天?1500÷(50+10)=25(天)列成综合算式50×30÷(50+10)=25(天)答:这批蔬菜可以吃25天。和差问题【含义】已知两个数量的和与差,求这两个数量各是多少,这类应用题叫和差问题。【数量关系】大数=(和+差)÷2;小数=(和-差)÷2【解题思路和方法】简单的题目可以直接套用公式;复杂的题目变通后再用公式。例1.甲乙两班共有学生98人,甲班比乙班多6人,求两班各有多少人?解:甲班人数:(98+6)÷2=52(人)乙班人数:(98-6)÷2=46(人)答:甲班有52人,乙班有46人。例2.长方形的长和宽之和为18厘米,长比宽多2厘米,求长方形的面积。解:长=(18+2)÷2=10(厘米)宽=(18-2)÷2=8(厘米)长方形的面积10×8=80(平方厘米)答:长方形的面积为80平方厘米。例3.有甲乙丙三袋化肥,甲乙两袋共重32千克,乙丙两袋共重30千克,甲丙两袋共重22千克,求三袋化肥各重多少千克。解:甲乙两袋、乙丙两袋都含有乙,从中可以看出甲比丙多(32-30)=2千克,且甲是大数,丙是小数。由此可知:甲袋化肥重量:(22+2)÷2=12(千克)丙袋化肥重量:(22-2)÷2=10(千克)乙袋化肥重量:32-12=20(千克)答:甲袋化肥重12千克,乙袋化肥重20千克,丙袋化肥重10千克。例4.甲乙两车原来共装苹果97筐,从甲车取下14筐放到乙车上,结果甲车比乙车还多3筐,两车原来各装苹果多少筐?解:从甲车取下14筐放到乙车上,结果甲车比乙车还多3筐,说明甲车是大数,乙车是小数,甲与乙的差是(14×2+3),甲与乙的和是97,因此:甲车筐数:(97+14×2+3)÷2=64(筐)乙车筐数:97-64=33(筐)答:甲车原来装苹果64筐...

1、当您付费下载文档后,您只拥有了使用权限,并不意味着购买了版权,文档只能用于自身使用,不得用于其他商业用途(如 [转卖]进行直接盈利或[编辑后售卖]进行间接盈利)。
2、本站所有内容均由合作方或网友上传,本站不对文档的完整性、权威性及其观点立场正确性做任何保证或承诺!文档内容仅供研究参考,付费前请自行鉴别。
3、如文档内容存在违规,或者侵犯商业秘密、侵犯著作权等,请点击“违规举报”。

碎片内容

小学五年级数学经典应用题

确认删除?
VIP
微信客服
  • 扫码咨询
会员Q群
  • 会员专属群点击这里加入QQ群
客服邮箱
回到顶部