电脑桌面
添加小米粒文库到电脑桌面
安装后可以在桌面快捷访问

网络流量管理设备招标参数VIP免费

网络流量管理设备招标参数_第1页
1/4
网络流量管理设备招标参数_第2页
2/4
网络流量管理设备招标参数_第3页
3/4
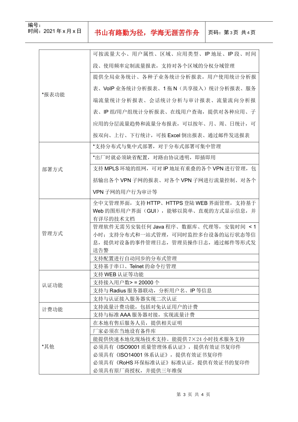
第1页共4页编号:时间:2021年x月x日书山有路勤为径,学海无涯苦作舟页码:第1页共4页网络流量管理设备招标参数指标项指标要求产品结构机架式独立硬件设备,系统硬件为全内置封闭式结构,稳定可靠,加电即可运行,启动过程无须人工干预。*可靠性要求双电源设计,电源支持热插拔;内置二层回退,并支持掉电保护模块,确保设备的稳定性*硬件架构要求采用多核多线程CPU设计,保证多业务可并行运行*业务接口最大可提供>=18个10/100M/1000M自适应端口,本次须配置6个10/100M/1000M自适应端口管理接口1个Console口+1AUX口+2个10/100M/1000M自适应端口*扩展插槽>=2个*单机吞吐量>=2G并发会话量>=1M最大在线用户>=64K*P2P协议识别支持Thunder(讯雷)、腾讯超级旋风下载协议、BitTorent、eMule(电骡)/eDonkey(电驴)、KazaA、PPLive、QQLive、、PPStream及沸点网络电视等协议IM(即时通讯)软件识别支持QQ、ICQ、MSNMessenger、YahooMessenger及AOLMessenger等协议VoIP协议识别支持Skype、UUCALL、Konge(中桥语音)、SIP、MGCP及H323等协议提供PC-PC、PC-Phone模式的呼叫识别、干扰、阻断数据库识别支持MSSQL-Server及Oracle等企业桌面应用识别支持Notes、IMAP、POP、SMTP、FTP、Telnet及Syslog等炒股软件识别支持BigWisdom(大智慧)及StraightFlush(同花顺)等网络游戏识别支持WorldofWarcraft及Globallink等其他应用业务识别流媒体、WEB访问、FTP下载、网络管理一拖N代理软件识别支持WinGate、WinProxy、WinRoute、TP-Link等(包括NAT方式及Proxy方式)协议分析技术*采用特征库技术,升级过程无需重启、不中断业务正常运行第2页共4页第1页共4页编号:时间:2021年x月x日书山有路勤为径,学海无涯苦作舟页码:第2页共4页*特征库支持手动升级与自动升级提供开放端口,可手工定义协议类型支持与第三方配合,共同开发特征库可导入用户自行开发的特征库*可识别>=900种应用协议可以识别并检测802.1Q、MPLS、QinQ、GRE等特殊封装的网络报文。国内专业分析团队,提供24小时不间断响应,并及时更新特征库*应用控制策略支持阻断功能支持限流功能支持干扰功能支持告警功能支持输出报表功能支持基于用户、区域、源/目的IP、IP组、时间、应用等综合任意组合进行控制URL过滤功能支持自定义主机名、IP地址、关键字等方式设置URL库,能够对不同的URL策略以及时间表设置不同的响应方式内容过滤支持对设定关键字方式的过滤*行为分析与审计支持对用户URL访问历史记录的查询审计,包括提供访问的用户名/IP、网站信息、网页信息、URL信息、网页标题、访问时间等支持SMTP/POP3邮件信息审计,包括记录发件人、收件人、抄送人、暗送人、主题、附件名、时间等支持对FTP审计,包括记录登陆用户名、用户IP、服务器IP、操作类型、传输文件名、访问时间等审计系统可接收NAT日志,会话开始时间与结束时间,从而实现直接审计到内部用户功能审计信息可通过Excel倒出、通过邮件直接发送,可按时间、地域、用户名、源/目的IP、动作、类型等进行查询提供对WEB网站综合分析、WEB网站应用分析、WEB应用行为分析、Email应用行为分析,包括TopN(N为10~100)的柱状图、排行列表等第3页共4页第2页共4页编号:时间:2021年x月x日书山有路勤为径,学海无涯苦作舟页码:第3页共4页*报表功能可按流量大小、用户属性、区域、应用类型、IP地址、IP段、时间段、使用频率定制流量报表,支持对各个区域的分权分域管理提供全局业务统计、各种子业务统计分析报表,用户使用统计分析报表、VoIP业务统计分析报表、1拖N(共享接入)统计分析报表、服务端流量统计分析报表、会话统计分析与审计报表、流量流向分析报表、IP组/用户组统计分析报表、在线用户查询,提供对各种应用、子应用的分层流量趋势和流量分布报表,可以按年、月、周、日统计,可按双向、上行、下行统计,可按Excel倒出报表、通过邮件发送报表部署方式*支持分布式与集中式部署,对于分布式部署可集中管理*出厂时就必须缺省配置,对路由协议透明,即插即用支持MPLS环境的组网,可对IP地址有重叠的各个VPN进行管理,包括输出各个VPN子网的报表、对各个VPN子网进行流量控制、对各个VPN子网...

1、当您付费下载文档后,您只拥有了使用权限,并不意味着购买了版权,文档只能用于自身使用,不得用于其他商业用途(如 [转卖]进行直接盈利或[编辑后售卖]进行间接盈利)。
2、本站所有内容均由合作方或网友上传,本站不对文档的完整性、权威性及其观点立场正确性做任何保证或承诺!文档内容仅供研究参考,付费前请自行鉴别。
3、如文档内容存在违规,或者侵犯商业秘密、侵犯著作权等,请点击“违规举报”。

碎片内容

网络流量管理设备招标参数

确认删除?
VIP
微信客服
  • 扫码咨询
会员Q群
  • 会员专属群点击这里加入QQ群
客服邮箱
回到顶部