电脑桌面
添加小米粒文库到电脑桌面
安装后可以在桌面快捷访问

表1-3博世(Bosch)D型汽油喷射发动机故障诊断表VIP免费

表1-3博世(Bosch)D型汽油喷射发动机故障诊断表_第1页
1/19
表1-3博世(Bosch)D型汽油喷射发动机故障诊断表_第2页
2/19
表1-3博世(Bosch)D型汽油喷射发动机故障诊断表_第3页
3/19
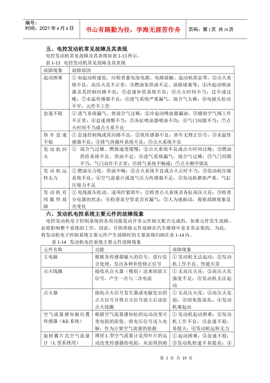
第1页共19页编号:时间:2021年x月x日书山有路勤为径,学海无涯苦作舟页码:第1页共19页五、电控发动机常见故障及其表现电控发动机常见故障及其表现如表1-13所示。表1-13电控发动机常见故障及其表现故障现象故障原因起动困难①如起动转速低,应检查蓄电池电源、电路接触、起动机状态等;②点火系统不良,高压火花不正常;③燃油泵供油不足、油路堵塞等;④冷起动喷油器及其控制回路不良;⑤怠速补偿系统不良;⑥点火时间不当;过早或过晚;⑦水温传感器不良;⑧进气系统严重漏气,混合气太稀;⑨电插头松动不牢,元件不工作怠速不稳①进气系统漏气,使混合气过稀;②冷起动喷油器漏油;③辅助空气阀工作不正常;④怠速调整不当;⑤各缸喷油器喷油不均;⑥气门间隙不当;⑦点火时间不当或点火系不良热车怠速不稳①怠速控制阀或其回路不良;②氧传感器不良;热车无修正信号;③水温传感器不良;④排气再循环系统不良;⑤点火系统不良发动机回火①混合气过稀、燃烧速度缓慢;②点火系统不良或点火时间过晚;③燃油供给系统不良,供油不足;④进气系统漏气,混合气过稀;⑤气门间隙不当,气门动作不正常;⑥排气系统不畅通;⑦点火顺序错乱发动机运转无力①燃油压力低,供油不畅;②点火系统不良或点火正时不当;③发动机压缩系统不良;④空气流量计或进气压力传感器不足;⑤发动机磨损严重,气缸压缩力不足发动机有间歇性故障①电线接头松动,逐项拧紧固牢;②检查点火系统及各缸高压火花;③检查分电器的状态;④检查真空管是否有漏气;⑤人为地振动,观察故障现象是否变化六、发动机电控系统主要元件的故障现象电控发动机电子控制系统的各项功能是由许多元件相互配合完成的,如果元件发生故障,必将影响整个系统的工作,因此,尽快排除元件故障在汽车维修中是非常必要的。为此,将发动机电子控制系统主要元件产生故障时的主要表现归纳在表1-14内。表1-14发动机电控系统主要元件故障现象元件名称功能故障现象主电脑根据各传感器输入的信号,进行综合处理,发出各种补偿修正信号①发动机无法起动;②发动机工作不良、性能失常点火线圈接收从点火器(模组)送来的放大信号,产生一次与二次电流①无高压火花;②高压火花强度不足;③发动机无法起动点火器接收点火信号发生器或电脑发出的点火信号并将点火信号放大后送给点火线圈①无高压火花;②高压火花弱;③闭角值混乱;④发动机难起动空气流量感知板位置传感器(KE系统)根据空气流量感知松的运动改变可变电阻的阻值,将电压信号送入电脑,作为计算空气流量的依据①发动机起动困难;②发动机工作不良;③怠速不稳,易熄火;④发动机运转无力旋转翼片式空气流量计(L型系统用)博世L型空气流量计是用叶片的运动改变传感器的电阻,从而得到相①起动困难;②怠速不稳;③发动机转速不易提高;④第2页共19页第1页共19页编号:时间:2021年x月x日书山有路勤为径,学海无涯苦作舟页码:第2页共19页应的电压信号,输入电脑。该信号是决定基本喷油量的主要信号之一加速时回火、放炮;⑤油耗增大;⑥易爆震卡门涡旋式空气流量计该型空气流量计是以频率信号计算出空气流量,并将信号送入电脑,决定基本喷油量①发动机不易起动;②怠速不稳;③燃油消耗量大;④爆震,加速不良热线式(或热膜式)空气流量计(LH型电控系统用)该型空气流量计属电桥热敏电阻式,利用电阻值的变化测量空气流量并输入电脑,以决定基本喷油量①发动机起动困难;②怠速不稳;③发动机易熄火;④发动机动力不足进气歧管约对压力传感器(博世D型电控系统)在博世D型电控系统中,通过真空管与进气管连接所形成的负压大小测量进气量,进气歧管绝对压力传感器将相应的电压信号输入电脑,以供决定点火与燃油喷射系统基本参数①发动机不易起动;②发动机运转无力;③发动机怠速不稳;④发动机油耗增加大气压力传感器根据海拔高度不同时的相应气压值,将信号送入电脑,以便进行喷油正时修正①发动机怠速不稳;②发动机工作不良节气门位置传感器(线性)节气门位置传感器是将电位计与节气门的开度形成一一对应的关系,并将对应的电压信号送入电脑,判断发动机的负荷太小①发动...

1、当您付费下载文档后,您只拥有了使用权限,并不意味着购买了版权,文档只能用于自身使用,不得用于其他商业用途(如 [转卖]进行直接盈利或[编辑后售卖]进行间接盈利)。
2、本站所有内容均由合作方或网友上传,本站不对文档的完整性、权威性及其观点立场正确性做任何保证或承诺!文档内容仅供研究参考,付费前请自行鉴别。
3、如文档内容存在违规,或者侵犯商业秘密、侵犯著作权等,请点击“违规举报”。

碎片内容

表1-3博世(Bosch)D型汽油喷射发动机故障诊断表

中小学教育精品资料+ 关注
实名认证
内容提供者

中小学教育资料,优质文档创作者

确认删除?
VIP
微信客服
  • 扫码咨询
会员Q群
  • 会员专属群点击这里加入QQ群
客服邮箱
回到顶部