电脑桌面
添加小米粒文库到电脑桌面
安装后可以在桌面快捷访问

连云港继续教育《创新能力培养与提高》(最新答案VIP免费

连云港继续教育《创新能力培养与提高》(最新答案_第1页
1/199
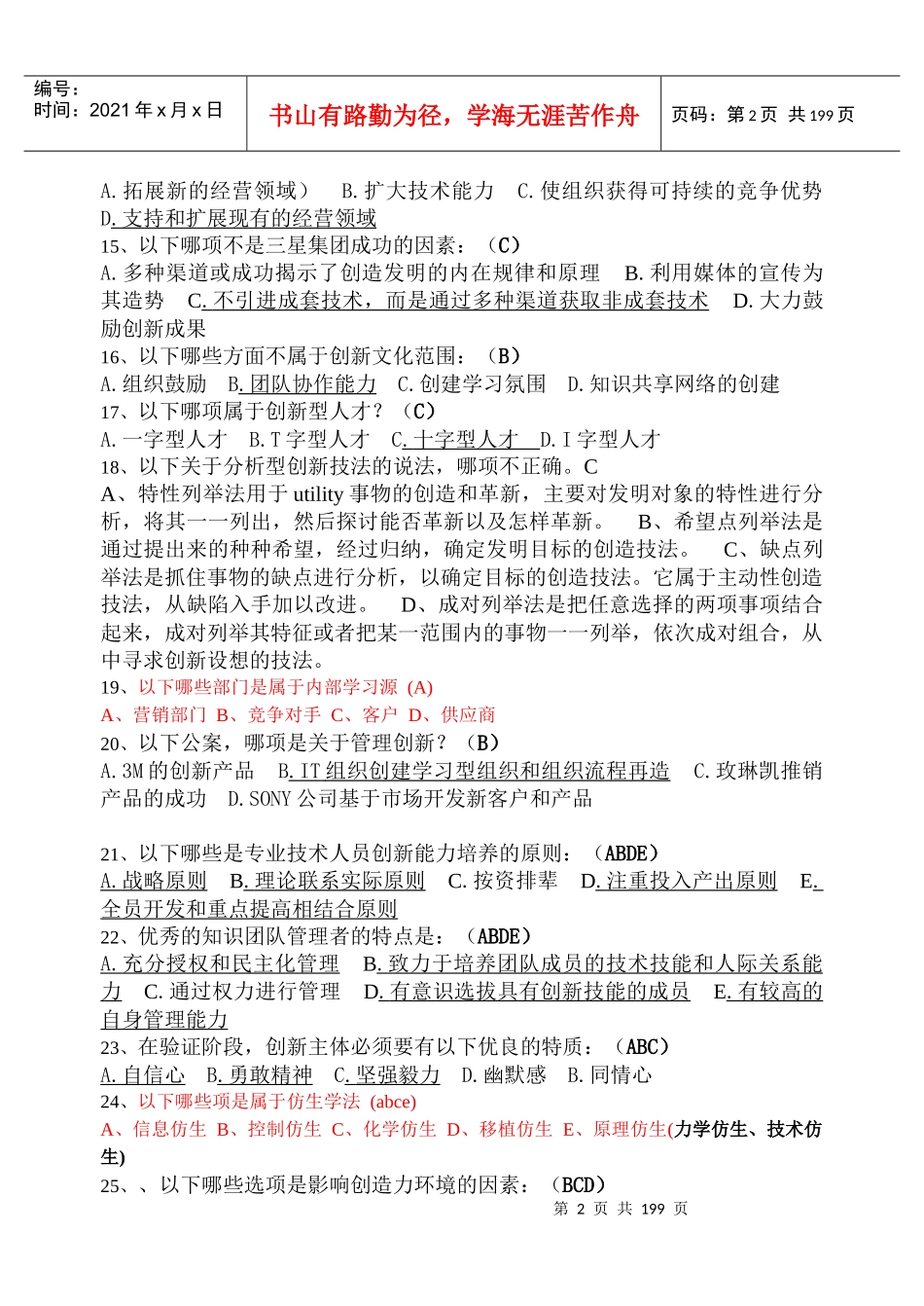
连云港继续教育《创新能力培养与提高》(最新答案_第2页
2/199
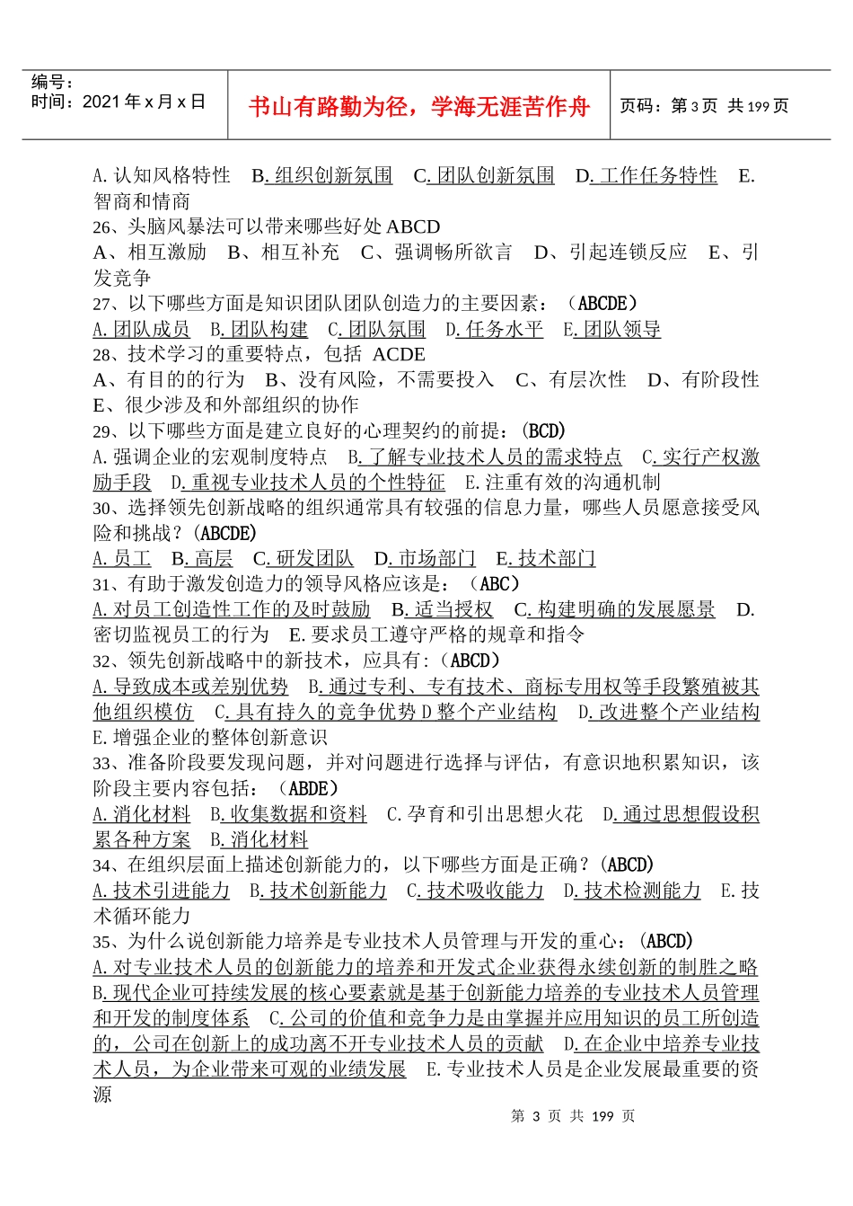
连云港继续教育《创新能力培养与提高》(最新答案_第3页
3/199
第1页共199页编号:时间:2021年x月x日书山有路勤为径,学海无涯苦作舟页码:第1页共199页1、福特在设计捷豹牌汽车时,拆看了50多种品牌的汽车,这个例子恰好说明应向()学习(B)A.供应商B.竞争对手C.销售商D.科研机构2、在组织战略管理中,以下哪项不属于组织整体战略范畴DA、技术领先B、成本领先C、适应(顾客)战略D、组织环境研究3、解决方案是在研究开发的哪个阶段中被执行的:(D)A.发射B.吸收C.收敛D.实施4、以下哪项不是TRIZ理论的特点和优势:(C)A.成功揭示了创造发明的内在规律和原理B.其目的是完全解决矛盾,获得最终的解决办法C.采取折中或者妥协的办法D.分析问题的情境5、蒸汽机被内燃机车所取代,电子管被晶体管所取代,都是:(C)A.市场竞争的结果B.市场成熟的结果C.技术变革的结果D.制度发展的结果6、以下哪项不是与挫折密切相关的因素:(D)A.挫折情境B.挫折认知C.挫折反应D.挫折影响7、根据创造力的起源不同,下面哪个选项不属于创造力的类型:(B)A.标准式创造力B.持续式创造力C.探索性创造力D.意外式创造力8、创新人员所需要具备的能力,不包括:(C)A.高效的信息获取能力B.知识产权意识C.市场投资意识D.风险意识9、鲁班发明锯子是从草割破手指中得到的启发,这是BA、象征类比B、直接类比C、幻想类比D、动作类比10、全面的知识管理不包括:(C)A.企业的外部知识管理B.设立知识主管C.对知识使用设立权限D.知识的交流和共享11、在确定用户需求和产品定位之后,须进行质量功能展开保证产品从设计到生产。以下关于质量功能展开的4个阶段,哪项是正确的流程:(D)A.产品规划工艺计划零件配置生产计划B.生产计划工艺计划产品规划零件配置C.生产计划产品规划工艺计划零件配置D.产品规划零件配置工艺计划生产计划12、以下哪些不属于新时代专业技术人员胜任力特征:(B)A.与众不同的思维方式B.多元复合的实践能力C.信息广泛D.独特的个性化13、在建筑隧道施工中,将空心钢柱打入岩层中是一种构盾施工法,这种技术创新是一种(A)。该方法模拟生物功能进行技术创新。A、方法移植B、回采移植C、技术仿生D、控制仿生14、对产品的改进,使之适应不同市场和政府的要求,是属于:(D)第2页共199页第1页共199页编号:时间:2021年x月x日书山有路勤为径,学海无涯苦作舟页码:第2页共199页A.拓展新的经营领域)B.扩大技术能力C.使组织获得可持续的竞争优势D.支持和扩展现有的经营领域15、以下哪项不是三星集团成功的因素:(C)A.多种渠道或成功揭示了创造发明的内在规律和原理B.利用媒体的宣传为其造势C.不引进成套技术,而是通过多种渠道获取非成套技术D.大力鼓励创新成果16、以下哪些方面不属于创新文化范围:(B)A.组织鼓励B.团队协作能力C.创建学习氛围D.知识共享网络的创建17、以下哪项属于创新型人才?(C)A.一字型人才B.T字型人才C.十字型人才D.I字型人才18、以下关于分析型创新技法的说法,哪项不正确。CA、特性列举法用于utility事物的创造和革新,主要对发明对象的特性进行分析,将其一一列出,然后探讨能否革新以及怎样革新。B、希望点列举法是通过提出来的种种希望,经过归纳,确定发明目标的创造技法。C、缺点列举法是抓住事物的缺点进行分析,以确定目标的创造技法。它属于主动性创造技法,从缺陷入手加以改进。D、成对列举法是把任意选择的两项事项结合起来,成对列举其特征或者把某一范围内的事物一一列举,依次成对组合,从中寻求创新设想的技法。19、以下哪些部门是属于内部学习源(A)A、营销部门B、竞争对手C、客户D、供应商20、以下公案,哪项是关于管理创新?(B)A.3M的创新产品B.IT组织创建学习型组织和组织流程再造C.玫琳凯推销产品的成功D.SONY公司基于市场开发新客户和产品21、以下哪些是专业技术人员创新能力培养的原则:(ABDE)A.战略原则B.理论联系实际原则C.按资排辈D.注重投入产出原则E.全员开发和重点提高相结合原则22、优秀的知识团队管理者的特点是:(ABDE)A.充分授权和民主化管理B.致力于培养团队成员的技术技能和人际关系能力C.通过权力进行管理D.有意识选拔具有创新技能的成员E.有较高的自身管理能力23、在验证阶段,创新...

1、当您付费下载文档后,您只拥有了使用权限,并不意味着购买了版权,文档只能用于自身使用,不得用于其他商业用途(如 [转卖]进行直接盈利或[编辑后售卖]进行间接盈利)。
2、本站所有内容均由合作方或网友上传,本站不对文档的完整性、权威性及其观点立场正确性做任何保证或承诺!文档内容仅供研究参考,付费前请自行鉴别。
3、如文档内容存在违规,或者侵犯商业秘密、侵犯著作权等,请点击“违规举报”。

碎片内容

连云港继续教育《创新能力培养与提高》(最新答案

确认删除?
VIP
微信客服
  • 扫码咨询
会员Q群
  • 会员专属群点击这里加入QQ群
客服邮箱
回到顶部