电脑桌面
添加小米粒文库到电脑桌面
安装后可以在桌面快捷访问

运营管理(小范围整理)VIP专享VIP免费

运营管理(小范围整理)_第1页
1/14
运营管理(小范围整理)_第2页
2/14
运营管理(小范围整理)_第3页
3/14
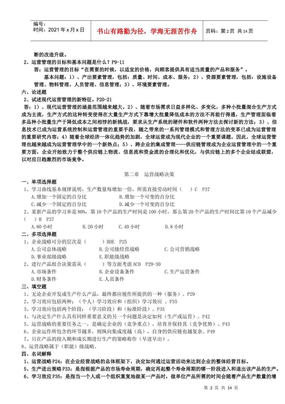
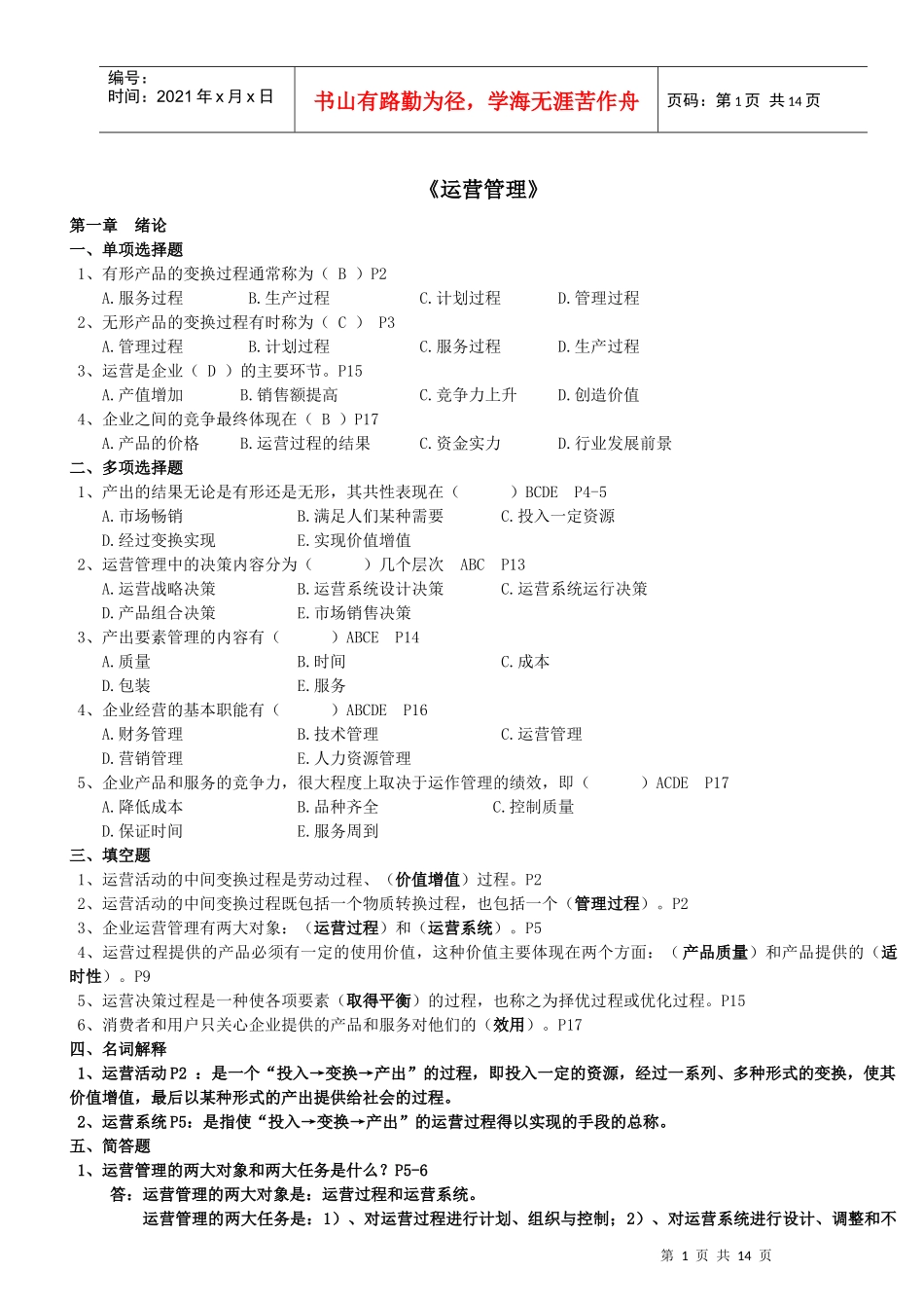
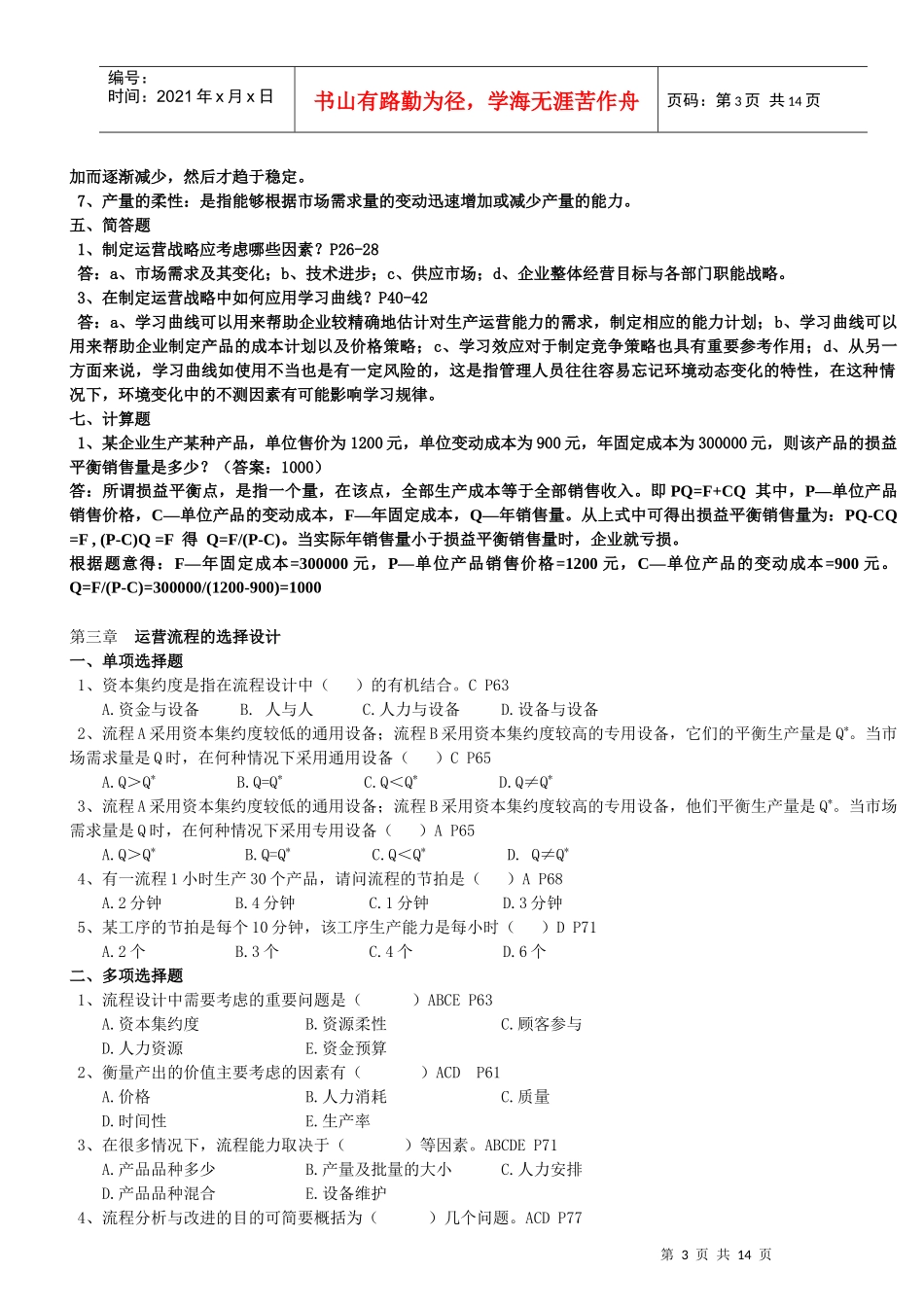
第1页共14页编号:时间:2021年x月x日书山有路勤为径,学海无涯苦作舟页码:第1页共14页《运营管理》第一章绪论一、单项选择题1、有形产品的变换过程通常称为(B)P2A.服务过程B.生产过程C.计划过程D.管理过程2、无形产品的变换过程有时称为(C)P3A.管理过程B.计划过程C.服务过程D.生产过程3、运营是企业(D)的主要环节。P15A.产值增加B.销售额提高C.竞争力上升D.创造价值4、企业之间的竞争最终体现在(B)P17A.产品的价格B.运营过程的结果C.资金实力D.行业发展前景二、多项选择题1、产出的结果无论是有形还是无形,其共性表现在()BCDEP4-5A.市场畅销B.满足人们某种需要C.投入一定资源D.经过变换实现E.实现价值增值2、运营管理中的决策内容分为()几个层次ABCP13A.运营战略决策B.运营系统设计决策C.运营系统运行决策D.产品组合决策E.市场销售决策3、产出要素管理的内容有()ABCEP14A.质量B.时间C.成本D.包装E.服务4、企业经营的基本职能有()ABCDEP16A.财务管理B.技术管理C.运营管理D.营销管理E.人力资源管理5、企业产品和服务的竞争力,很大程度上取决于运作管理的绩效,即()ACDEP17A.降低成本B.品种齐全C.控制质量D.保证时间E.服务周到三、填空题1、运营活动的中间变换过程是劳动过程、(价值增值)过程。P22、运营活动的中间变换过程既包括一个物质转换过程,也包括一个(管理过程)。P23、企业运营管理有两大对象:(运营过程)和(运营系统)。P54、运营过程提供的产品必须有一定的使用价值,这种价值主要体现在两个方面:(产品质量)和产品提供的(适时性)。P95、运营决策过程是一种使各项要素(取得平衡)的过程,也称之为择优过程或优化过程。P156、消费者和用户只关心企业提供的产品和服务对他们的(效用)。P17四、名词解释1、运营活动P2:是一个“投入→变换→产出”的过程,即投入一定的资源,经过一系列、多种形式的变换,使其价值增值,最后以某种形式的产出提供给社会的过程。2、运营系统P5:是指使“投入→变换→产出”的运营过程得以实现的手段的总称。五、简答题1、运营管理的两大对象和两大任务是什么?P5-6答:运营管理的两大对象是:运营过程和运营系统。运营管理的两大任务是:1)、对运营过程进行计划、组织与控制;2)、对运营系统进行设计、调整和不第2页共14页第1页共14页编号:时间:2021年x月x日书山有路勤为径,学海无涯苦作舟页码:第2页共14页断的改造升级。2、运营管理的目标和基本问题是什么?P9-11答:运营管理的目标“在需要的时候,以适宜的价格,向顾客提供具有适当质量的产品和服务”。基本问题:1)、产出要素管理,包括:质量、时间、成本、服务;2)、资源要素管理,包括:设施设备管理、物料管理、人员管理、信息管理;3)、环境要素管理。六、论述题2、试述现代运营管理的新特征。P20-21答:1)、现代运营管理的涵盖范围越来越大。2)、随着市场需求日益多样化、多变化,多种小批量混合生产方式成为主流,生产方式的这种转变使得在大量生产方式下靠增大批量降低成本的方法不再能行得通,生产管理面临着多品种小批量生产于降低成本之间相悖的新挑战,要求从生产系统的硬件和软件两种方法去探讨新的方法;3)、信息技术已成为运营系统控制和运营管理的重要手段,随之带来的一系列管理模式和管理方法的变革已成为运营管理的重要研究内容;4)随着全球经济一体化趋势的加剧,全球运营成为现代企业的一个重要课题,因此,全球运营管理也越来越成为运营管理学中的一个新热点;5)、跨企业的集成管理----供应链管理成为企业运营管理中的一个重要方面,企业开始致力于整个供应链上物流、信息流和资金流的合理化和优化,与供应链上的多个企业结成联盟,以对应日趋激烈的市场竟争。第二章运营战略决策一、单项选择题1、学习曲线基本规律说明,生产数量每增加一倍,所需直接劳动时间()CP37A.增加一个固定的百分比B.增加一个可变的百分比C.减少一个固定的百分比D.减少一个可变的百分比2、某新产品的学习率是80%,第10个产品的生产时间是100小时,那么第20个产品的生产时间比第10个产品减少()BP37A.80小时B.20小时C.40小时D.8小时二...

1、当您付费下载文档后,您只拥有了使用权限,并不意味着购买了版权,文档只能用于自身使用,不得用于其他商业用途(如 [转卖]进行直接盈利或[编辑后售卖]进行间接盈利)。
2、本站所有内容均由合作方或网友上传,本站不对文档的完整性、权威性及其观点立场正确性做任何保证或承诺!文档内容仅供研究参考,付费前请自行鉴别。
3、如文档内容存在违规,或者侵犯商业秘密、侵犯著作权等,请点击“违规举报”。

碎片内容

运营管理(小范围整理)

确认删除?
VIP
微信客服
  • 扫码咨询
会员Q群
  • 会员专属群点击这里加入QQ群
客服邮箱
回到顶部