电脑桌面
添加小米粒文库到电脑桌面
安装后可以在桌面快捷访问

关于高炉炉体破损调查情况介绍VIP免费

关于高炉炉体破损调查情况介绍_第1页
1/5
关于高炉炉体破损调查情况介绍_第2页
2/5
关于高炉炉体破损调查情况介绍_第3页
3/5
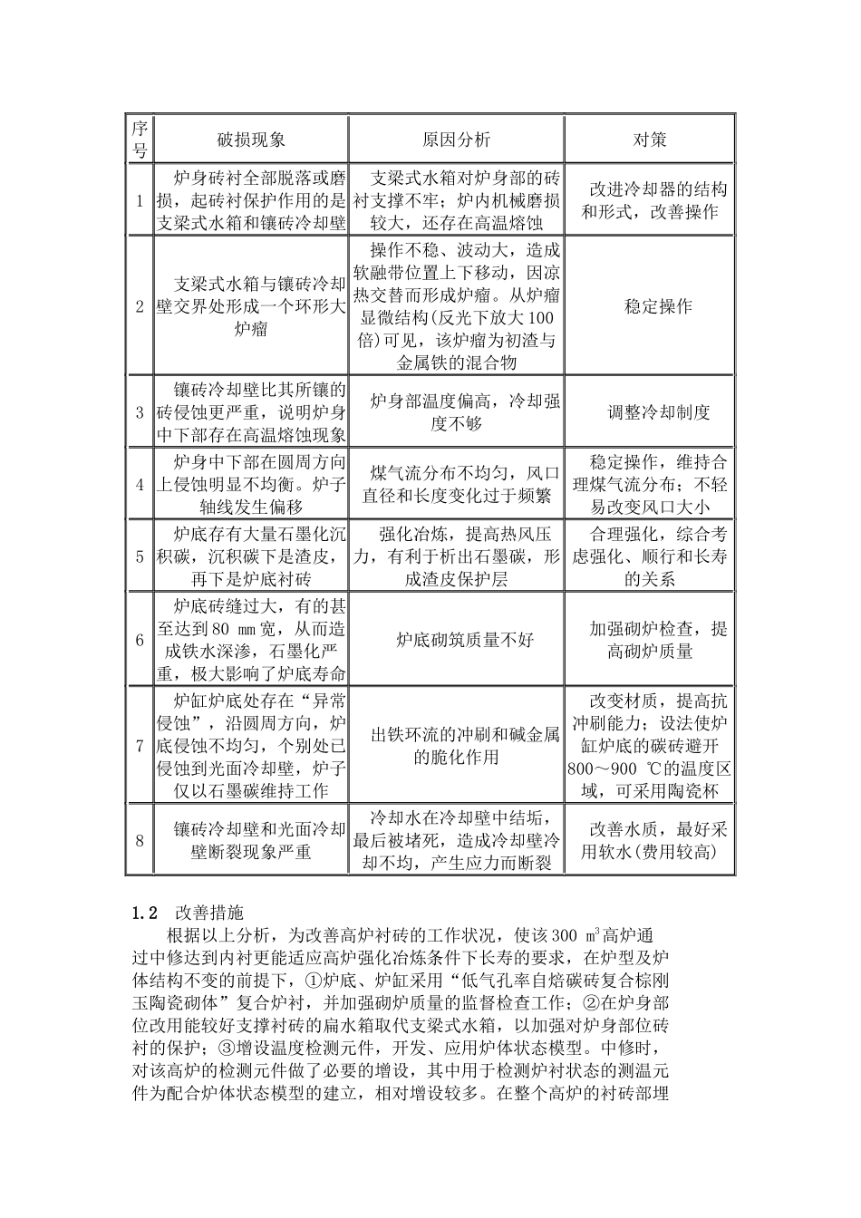
序号破损现象原因分析对策1炉身砖衬全部脱落或磨损,起砖衬保护作用的是支梁式水箱和镶砖冷却壁支梁式水箱对炉身部的砖衬支撑不牢;炉内机械磨损较大,还存在高温熔蚀改进冷却器的结构和形式,改善操作2支梁式水箱与镶砖冷却壁交界处形成一个环形大炉瘤操作不稳、波动大,造成软融带位置上下移动,因凉热交替而形成炉瘤。从炉瘤显微结构(反光下放大100倍)可见,该炉瘤为初渣与金属铁的混合物稳定操作3镶砖冷却壁比其所镶的砖侵蚀更严重,说明炉身中下部存在高温熔蚀现象炉身部温度偏高,冷却强度不够调整冷却制度4炉身中下部在圆周方向上侵蚀明显不均衡。炉子轴线发生偏移煤气流分布不均匀,风口直径和长度变化过于频繁稳定操作,维持合理煤气流分布;不轻易改变风口大小5炉底存有大量石墨化沉积碳,沉积碳下是渣皮,再下是炉底衬砖强化冶炼,提高热风压力,有利于析出石墨碳,形成渣皮保护层合理强化,综合考虑强化、顺行和长寿的关系6炉底砖缝过大,有的甚至达到80mm宽,从而造成铁水深渗,石墨化严重,极大影响了炉底寿命炉底砌筑质量不好加强砌炉检查,提高砌炉质量7炉缸炉底处存在“异常侵蚀”,沿圆周方向,炉底侵蚀不均匀,个别处已侵蚀到光面冷却壁,炉子仅以石墨碳维持工作出铁环流的冲刷和碱金属的脆化作用改变材质,提高抗冲刷能力;设法使炉缸炉底的碳砖避开800~900℃的温度区域,可采用陶瓷杯8镶砖冷却壁和光面冷却壁断裂现象严重冷却水在冷却壁中结垢,最后被堵死,造成冷却壁冷却不均,产生应力而断裂改善水质,最好采用软水(费用较高)1.2改善措施根据以上分析,为改善高炉衬砖的工作状况,使该300m3高炉通过中修达到内衬更能适应高炉强化冶炼条件下长寿的要求,在炉型及炉体结构不变的前提下,①炉底、炉缸采用“低气孔率自焙碳砖复合棕刚玉陶瓷砌体”复合炉衬,并加强砌炉质量的监督检查工作;②在炉身部位改用能较好支撑衬砖的扁水箱取代支梁式水箱,以加强对炉身部位砖衬的保护;③增设温度检测元件,开发、应用炉体状态模型。中修时,对该高炉的检测元件做了必要的增设,其中用于检测炉衬状态的测温元件为配合炉体状态模型的建立,相对增设较多。在整个高炉的衬砖部埋设了52点热电偶:炉身2×4点、炉腰2×2×4点、炉缸2×2×4点、炉底2×5点、炉底底层1点、炉基1点。2炉体状态模型的建立2.1模型结构基于以上对高炉砖衬破损状况的调查分析,炉衬破损较严重的部位主要是炉身中下部和炉缸炉底。为此,本炉体状态模型设有两个判断子模型,分别用于炉墙结厚与侵蚀的判断以及炉底侵蚀曲线的推定,其中炉墙状态采用神经网络的方法进行推断,炉底状态采用有限元法进行计算推理。本模型还设有标准化操作知识库以用于对高炉操作进行指导。模型结构如图1所示。图1炉体状态模型的结构Fig.1Structureoffurnaceliningconditionmodel2.2侵蚀判断(1)炉墙结厚与侵蚀的判断高炉过程控制模型,无论是数学模型还是知识模型,其运行的前提是必须有可供处理的信息(数据),而这些信息多是由检测传感器提供的,为此,高炉过程控制在很大程度上受检测条件的限制。对于安钢2号高炉而言,由于检测元件的限制,炉墙的侵蚀(或结厚)状态不能直接测出、不能简单通过计算热流强度而推知,因此,本模型在计算热流强度的基础上,综合考虑其它有关操作参数,如顺行状况、下料情况、风压与风量关系等,采用神经网络专家系统的方式对炉墙侵蚀(或结厚)趋势作出预报或判断。基于推理网络与连接网络的可转换性、可信度与权值的等价性[2],本研究首先在高炉冶炼原理与操作实践的基础上,根据各影响参数,建立炉墙结厚与侵蚀的推理网络(图2),然后将推理网络转换成等效的连接网络,从而构造成误差反向转播网络(BP网络)(图3),再采用BP网的学习算法得到连接网络的权值矩阵,它等价于推理网络的可信度矩阵,这样用大量的神经元及连接权值表达了用于炉墙侵蚀推断的经验和知识。系统运行前,必须用已存的模式对神经网络进行离线学习,把各专家经验中判断炉墙侵蚀结厚的典型炉况实例存储起来,并且把相似模式的炉况特征提取出来,分布到连接权上,通过这种训练使系统学习掌握推理判断知识。运行时通过输入信...

1、当您付费下载文档后,您只拥有了使用权限,并不意味着购买了版权,文档只能用于自身使用,不得用于其他商业用途(如 [转卖]进行直接盈利或[编辑后售卖]进行间接盈利)。
2、本站所有内容均由合作方或网友上传,本站不对文档的完整性、权威性及其观点立场正确性做任何保证或承诺!文档内容仅供研究参考,付费前请自行鉴别。
3、如文档内容存在违规,或者侵犯商业秘密、侵犯著作权等,请点击“违规举报”。

碎片内容

关于高炉炉体破损调查情况介绍

您可能关注的文档

确认删除?
VIP
微信客服
  • 扫码咨询
会员Q群
  • 会员专属群点击这里加入QQ群
客服邮箱
回到顶部