电脑桌面
添加小米粒文库到电脑桌面
安装后可以在桌面快捷访问

采购管理应用方案解析VIP免费

采购管理应用方案解析_第1页
1/15
采购管理应用方案解析_第2页
2/15
采购管理应用方案解析_第3页
3/15
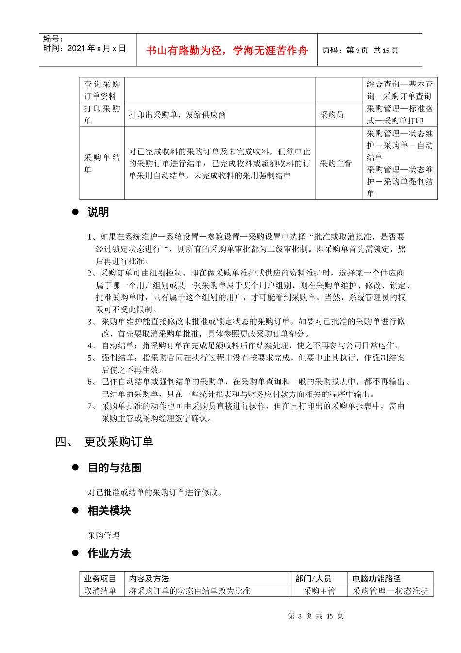
第1页共15页编号:时间:2021年x月x日书山有路勤为径,学海无涯苦作舟页码:第1页共15页采购管理应用方案一、建立采购基础资料目的与范围建立采购员、供货商资料,此资料将用于采购单中。相关模块采购管理作业方法业务项目内容及方法部门/人员电脑功能路径建立采购员资料按照采购员编码规则,建立采购员数据。采购员采购管理—基本设置—采购员资料维护建立供应商资料按照编码规则对供应商编码,为供应商编码并录入采购员采购管理—基本设置—供货商资料维护查询供应商资料综合查询—基本查询—供应商资料查询二、采购价格处理目的与范围建立物料采购价格资料。在输入订单时,根据系统参数设置,以此价格作为采购订单的物料预设价格。此功能特别适合供应商的物料采购价格变动较小的情况。相关模块采购管理系统维护—参数设置—采购设置第2页共15页第1页共15页编号:时间:2021年x月x日书山有路勤为径,学海无涯苦作舟页码:第2页共15页作业方法业务项目内容及方法部门/人员电脑功能路径建立采购价格资料建立物料采购价格资料采购员采购管理—日常处理—采购询价维护归档采购价格资料将采购询价资料输出,进行归档处理采购管理—系统报表—采购询价报表说明1、如果在系统维护—系统设置-参数设置—采购设置中选择“新增时采用以采购询价资料的采购单价为默订值“,则在做采购单维护时,当新增某个物料,程序会自动取到采购管理—基本设置—采购询价维护中设置好的单价。2、采购询价维护中,以询价日期+供应商编号+物料编号+采购批量四个字段组合作为唯一项。也即只有这四项都相同时,系统才不允许输入。只要其中有一项不同,系统认为都是可接受的。因为,同一供应商、同一物料,只要它的询价日期或采购批量不同,都可能有不同的报价。3、可通过在系统维护—系统设置-参数设置—采购设置中设置采购询价的参数,来决定供应商的询价资料是采用库存单位还是采购单位进行询价。三、采购订单处理目的与范围采购单建立,批准生效,收货,结单处理。相关模块采购管理作业方法业务项目内容及方法部门/人员电脑功能路径录入采购单输入需采购的物料采购员采购管理—订单处理—采购单维护审核采购单核对采购合同原稿与已输入电脑的采购单内容是否一致采购员采购管理—系统报表—采购单核对报表批准采购单批准采购单,使该采购单在电脑中生效,并成为不能改动状态采购主管采购管理—状态维护—采购单批准第3页共15页第2页共15页编号:时间:2021年x月x日书山有路勤为径,学海无涯苦作舟页码:第3页共15页查询采购订单资料综合查询—基本查询—采购订单查询打印采购单打印出采购单,发给供应商采购员采购管理—标准格式—采购单打印采购单结单对已完成收料的采购订单及未完成收料,但须中止的采购订单进行结单;已完成收料或超额收料的订单采用自动结单,未完成收料的采用强制结单采购主管采购管理—状态维护-采购单-自动结单采购管理—状态维护-采购单强制结单说明1、如果在系统维护—系统设置-参数设置—采购设置中选择“批准或取消批准,是否要经过锁定状态进行“,则所有的采购单审批都为二级审批制。即采购单首先需锁定,然后再进行批准。2、采购订单可由组别控制。即在做采购单维护或供应商资料维护时,选择某一个供应商属于哪一个用户组别或某一张采购单属于某个用户组别,则在采购单维护、修改、锁定、批准采购单时,只有属于这个组别的用户,才可能看到采购单。当然,系统管理员的权限可不受此限制。3、采购单维护能直接修改未批准或锁定状态的采购订单,如要对已批准的采购单进行修改,首先要取消采购单批准,具体参照更改采购订单部分。4、自动结单:指采购订单在完成足额收料后作结案处理,使之不再参与公司日常运作。5、强制结单:指采购合同在执行过程中没有按要求完成,但要中止其执行,作强制结案后使之不再生效。6、已作自动结单或强制结单的采购单,在采购单查询和一般的采购报表中,都不再输出。已结单的采购单,只在一些统计报表和与财务应付款方面相关的程序中输出。7、采购单批准的动作也可由采购员直接进行操作,但在已打印出的采购单报表中,...

1、当您付费下载文档后,您只拥有了使用权限,并不意味着购买了版权,文档只能用于自身使用,不得用于其他商业用途(如 [转卖]进行直接盈利或[编辑后售卖]进行间接盈利)。
2、本站所有内容均由合作方或网友上传,本站不对文档的完整性、权威性及其观点立场正确性做任何保证或承诺!文档内容仅供研究参考,付费前请自行鉴别。
3、如文档内容存在违规,或者侵犯商业秘密、侵犯著作权等,请点击“违规举报”。

碎片内容

采购管理应用方案解析

确认删除?
VIP
微信客服
  • 扫码咨询
会员Q群
  • 会员专属群点击这里加入QQ群
客服邮箱
回到顶部