电脑桌面
添加小米粒文库到电脑桌面
安装后可以在桌面快捷访问

项目管理实施细则VIP免费

项目管理实施细则_第1页
1/28
项目管理实施细则_第2页
2/28
项目管理实施细则_第3页
3/28
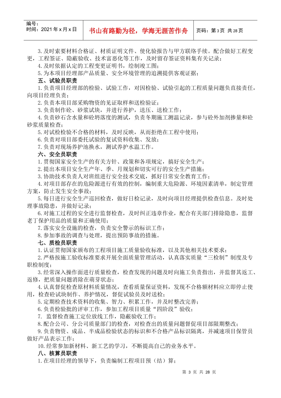
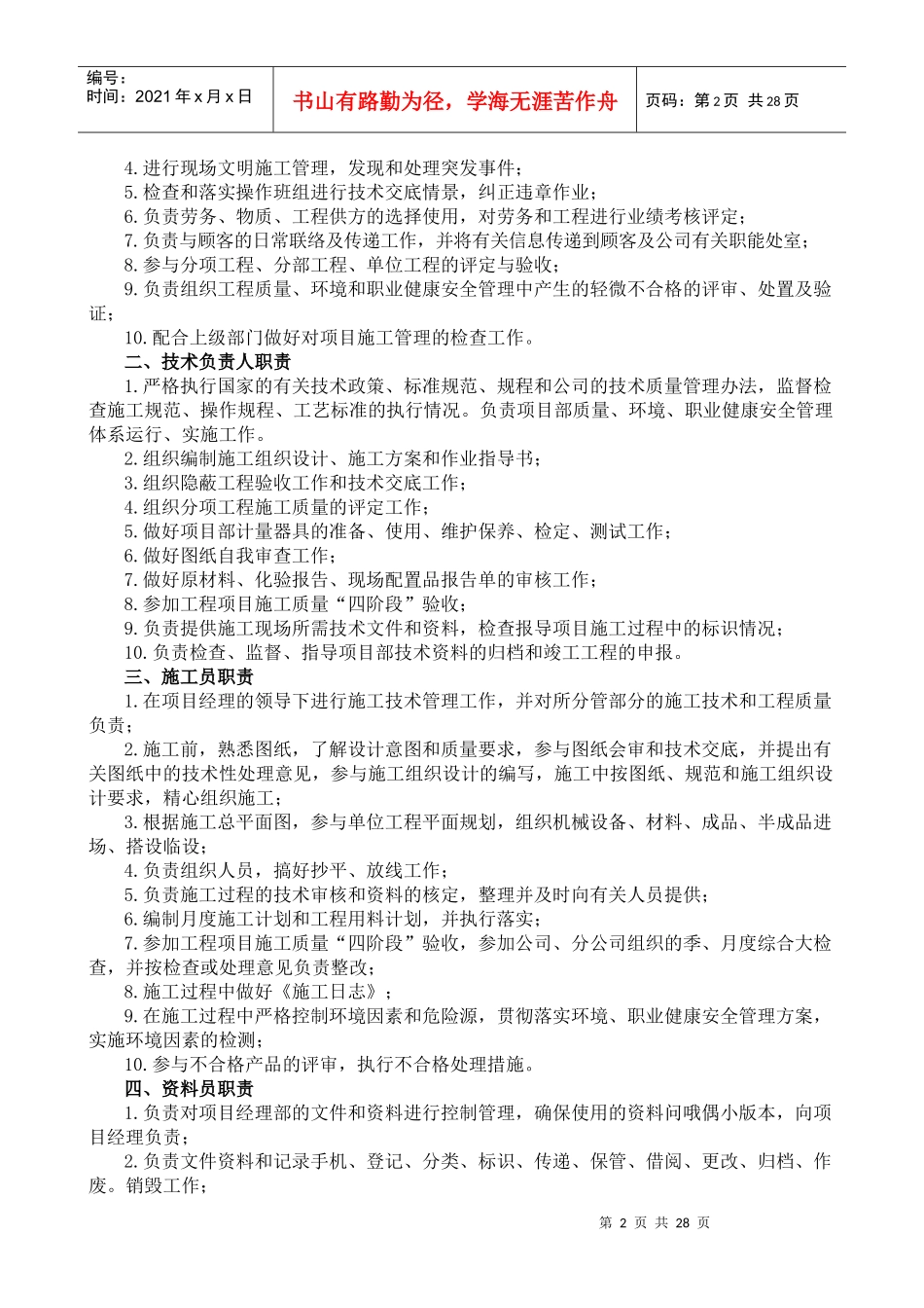
第1页共28页编号:时间:2021年x月x日书山有路勤为径,学海无涯苦作舟页码:第1页共28页项目管理实施细则第一章总则一、为规范公司及项目部管理工作,提高管理水平,根据《中华人民共和国建筑法》、《建设工程质量管理条例》、《中华人民共和国安全生产法》、《建设工程安全生产管理条例》、《建设工程项目管理规范》等国家法律法规和行业要求,及公司质量、环境、职业健康安全一体化管理体系文件《管理手册程序文件》、公司《管理制度(办法)汇编》,结合公司实际情况,特制定本《细则》。二、本制度适用于公司范围内所有从事建筑工程施工的管理人员和从业人员。建筑工程是指土木工程、建筑工程、线路管道,设备安装工程和装饰工程。第一章组织机构承包人须在施工现场设立项目部,承担施工的项目经理须具有相关执业资格,项目部人员须持证上岗、人员名单及证书复印件报公司项目管理部备案。第二章岗位职责一、项目经理职责1.贯彻执行国家法律、法规、方针、政策和强制性标准,执行公司的管理体系文件,认真贯彻公司的管理方针和目标;2.组织编制项目管理实施规划,建立项目部质量、环境、职业健康安全管理体系并组织实施;3.对进入现场的生产要素进行优化配置和动态管理,对工程项目的施工过程全面负责;项目经理技术总负责人施工员质检员安全员预算员材料员机管员资料员取样员第2页共28页第1页共28页编号:时间:2021年x月x日书山有路勤为径,学海无涯苦作舟页码:第2页共28页4.进行现场文明施工管理,发现和处理突发事件;5.检查和落实操作班组进行技术交底情景,纠正违章作业;6.负责劳务、物质、工程供方的选择使用,对劳务和工程进行业绩考核评定;7.负责与顾客的日常联络及传递工作,并将有关信息传递到顾客及公司有关职能处室;8.参与分项工程、分部工程、单位工程的评定与验收;9.负责组织工程质量、环境和职业健康安全管理中产生的轻微不合格的评审、处置及验证;10.配合上级部门做好对项目施工管理的检查工作。二、技术负责人职责1.严格执行国家的有关技术政策、标准规范、规程和公司的技术质量管理办法,监督检查施工规范、操作规程、工艺标准的执行情况。负责项目部质量、环境、职业健康安全管理体系运行、实施工作。2.组织编制施工组织设计、施工方案和作业指导书;3.组织隐蔽工程验收工作和技术交底工作;4.组织分项工程施工质量的评定工作;5.做好项目部计量器具的准备、使用、维护保养、检定、测试工作;6.做好图纸自我审查工作;7.做好原材料、化验报告、现场配置品报告单的审核工作;8.参加工程项目施工质量“四阶段”验收;9.负责提供施工现场所需技术文件和资料,检查报导项目施工过程中的标识情况;10.负责检查、监督、指导项目部技术资料的归档和竣工工程的申报。三、施工员职责1.在项目经理的领导下进行施工技术管理工作,并对所分管部分的施工技术和工程质量负责;2.施工前,熟悉图纸,了解设计意图和质量要求,参与图纸会审和技术交底,并提出有关图纸中的技术性处理意见,参与施工组织设计的编写,施工中按图纸、规范和施工组织设计要求,精心组织施工;3.根据施工总平面图,参与单位工程平面规划,组织机械设备、材料、成品、半成品进场、搭设临设;4.负责组织人员,搞好抄平、放线工作;5.负责施工过程的技术审核和资料的核定,整理并及时向有关人员提供;6.编制月度施工计划和工程用料计划,并执行落实;7.参加工程项目施工质量“四阶段”验收,参加公司、分公司组织的季、月度综合大检查,并按检查或处理意见负责整改;8.施工过程中做好《施工日志》;9.在施工过程中严格控制环境因素和危险源,贯彻落实环境、职业健康安全管理方案,实施环境因素的检测;10.参与不合格产品的评审,执行不合格处理措施。四、资料员职责1.负责对项目经理部的文件和资料进行控制管理,确保使用的资料问哦偶小版本,向项目经理负责;2.负责文件资料和记录手机、登记、分类、标识、传递、保管、借阅、更改、归档、作废。销毁工作;第3页共28页第2页共28页编号:时间:2021年x月x日书山有路勤为径,学海无涯苦作舟页码:第3页共28页3.及时索要材料合格证、材质证明文件...

1、当您付费下载文档后,您只拥有了使用权限,并不意味着购买了版权,文档只能用于自身使用,不得用于其他商业用途(如 [转卖]进行直接盈利或[编辑后售卖]进行间接盈利)。
2、本站所有内容均由合作方或网友上传,本站不对文档的完整性、权威性及其观点立场正确性做任何保证或承诺!文档内容仅供研究参考,付费前请自行鉴别。
3、如文档内容存在违规,或者侵犯商业秘密、侵犯著作权等,请点击“违规举报”。

碎片内容

项目管理实施细则

您可能关注的文档

确认删除?
VIP
微信客服
  • 扫码咨询
会员Q群
  • 会员专属群点击这里加入QQ群
客服邮箱
回到顶部