电脑桌面
添加小米粒文库到电脑桌面
安装后可以在桌面快捷访问

项目管理中的项目组织结构VIP免费

项目管理中的项目组织结构_第1页
1/6
项目管理中的项目组织结构_第2页
2/6
项目管理中的项目组织结构_第3页
3/6
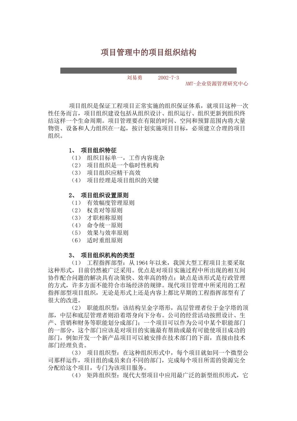
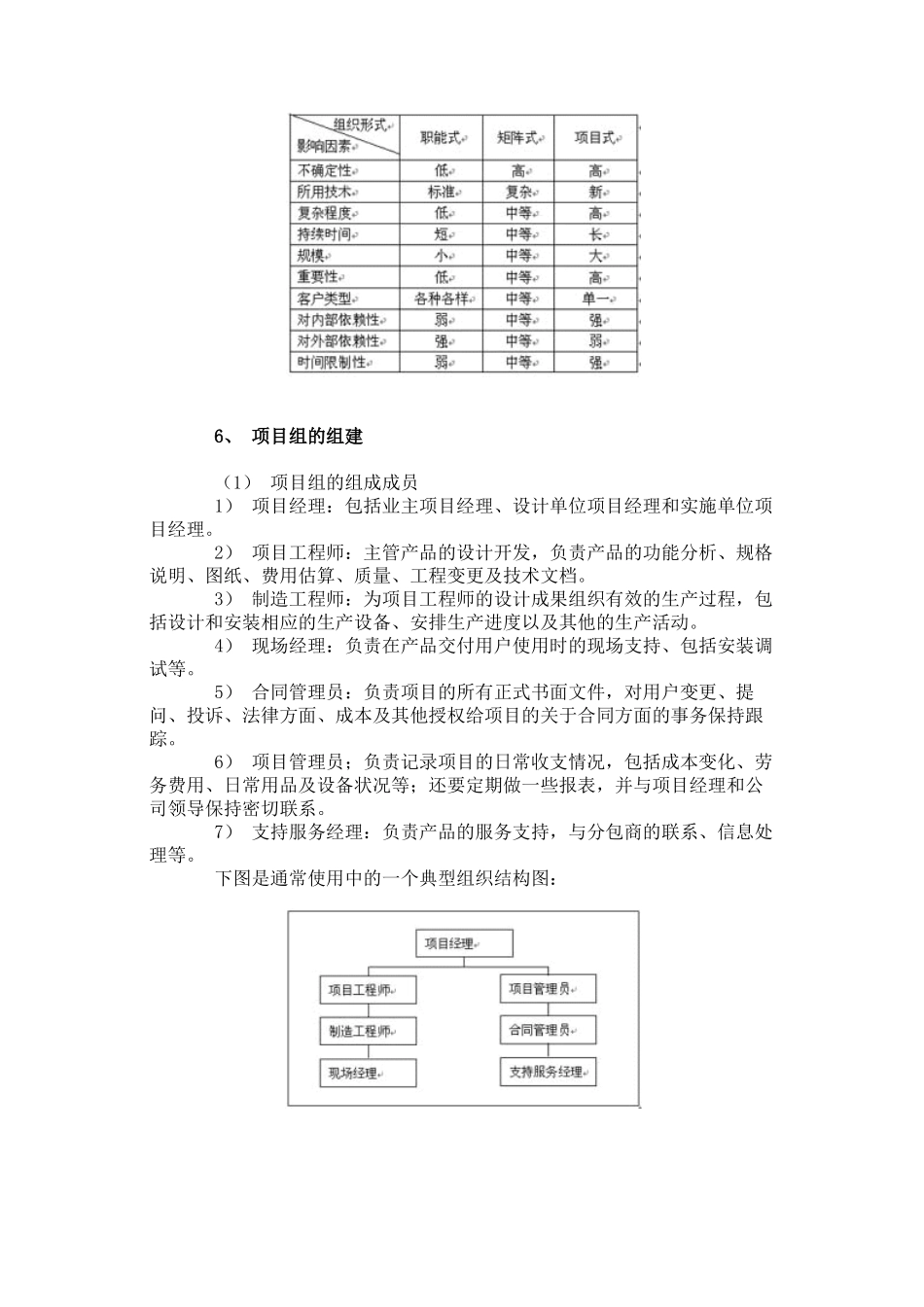
项目管理中的项目组织结构刘易勇2002-7-3AMT-企业资源管理研究中心项目组织是保证工程项目正常实施的组织保证体系,就项目这种一次性任务而言,项目组织建设包括从组织设计、组织运行、组织更新到组织终结这样一个生命周期。项目管理要在有限的时间、空间和预算范围内将大量物资、设备和人力组织在一起,按计划实施项目目标,必须建立合理的项目组织。1、项目组织特征(1)组织目标单一,工作内容庞杂(2)项目组织是一个临时性机构(3)项目组织应精干高效(4)项目经理是项目组织的关键2、项目组织设置原则(1)有效幅度管理原则(2)权责对等原则(3)才职相称原则(4)命令统一原则(5)效果与效率原则(6)适时重组原则3、项目组织机构的类型(1)工程指挥部型:从1964年以来,我国大型工程项目主要采取这种形式,目前仍然被广泛采用。优点是对项目实施过程中所出现的相互间协作配合问题的解决具有决策快、效率高的特点;缺点是该形式是行政管理的方式,许多方面不能符合市场经济的规律。现代项目管理中所采用的工程指挥部型项目组织,无论是形式上还是内容上都比早期的工程指挥部型有了很大的改进。(2)职能组织型:该结构呈金字塔形,高层管理者位于金字塔的顶部,中层和底层管理者则沿着塔身向下分布。公司的经营活动按照设计、生产、营销和财务等职能划分成部门;一个项目可以作为公司中某个职能部门的一部分,这个部门应该是对项目的实施最有帮助或最有可能使项目成功的部门,例如开发一个新产品项目可以被安排在技术部门的下面,直接由技术部门经理负责。(3)项目组织型:在这种组织形式中,每个项目就如同一个微型公司那样运作,项目组的成员来自不同的部门,完成每个项目所需的资源完全分配给这个项目,专门为该项目服务。(4)矩阵组织型:现代大型项目中应用最广泛的新型组织形式,它是职能组织型和项目组织型的结合,将职能组织型的纵向优势和项目组织型的横向优势有效结合起来。一个矩阵组织型由垂直的职能部门和水平的不同项目组结合而成一个矩阵,把集权和分权结合起来,从而加强了各职能部门同各项目之间的协作关系。4、项目组织结构的变化系列(1)项目组织结构的变化系列职能组织型、项目组织型和矩阵组织型可以表示为一个变化系列,基于工作人员在自己部门的工作时间和在项目组中的工作时间之比,列出上图所示组织结构变化系列图。(2)常用项目组织特点5、影响项目组织选型的因素6、项目组的组建(1)项目组的组成成员1)项目经理:包括业主项目经理、设计单位项目经理和实施单位项目经理。2)项目工程师:主管产品的设计开发,负责产品的功能分析、规格说明、图纸、费用估算、质量、工程变更及技术文档。3)制造工程师:为项目工程师的设计成果组织有效的生产过程,包括设计和安装相应的生产设备、安排生产进度以及其他的生产活动。4)现场经理:负责在产品交付用户使用时的现场支持、包括安装调试等。5)合同管理员:负责项目的所有正式书面文件,对用户变更、提问、投诉、法律方面、成本及其他授权给项目的关于合同方面的事务保持跟踪。6)项目管理员;负责记录项目的日常收支情况,包括成本变化、劳务费用、日常用品及设备状况等;还要定期做一些报表,并与项目经理和公司领导保持密切联系。7)支持服务经理:负责产品的服务支持,与分包商的联系、信息处理等。下图是通常使用中的一个典型组织结构图:(1)建立项目组沟通计划:通常可以采用会议、书面情况报告、电子邮件或其混合形式来加强项目组成员间的信息沟通和相互交流。(2)项目启动会议:目的是召集项目有关人员开会,介绍项目目标、实施策略及计划安排,宣布有关项目管理中的有关规程;出席人员包括项目发起人、客户代表、公司主观领导、有关职能部门经理和全体项目组成员,该会议的结束标志着项目正式启动。二、ERP项目实施中的项目组织实例在具体为某航空企业实施ERP的过程中,设计方和实施方都由我们承担,所以上述的设计、实施项目组可以融为一个组,但承担着两个组的责任;本案例采用项目型组织结构。1、设计方/实施方项目组主要成员及职能描述(1)项目经理n与企业用户讨论并确定最...

1、当您付费下载文档后,您只拥有了使用权限,并不意味着购买了版权,文档只能用于自身使用,不得用于其他商业用途(如 [转卖]进行直接盈利或[编辑后售卖]进行间接盈利)。
2、本站所有内容均由合作方或网友上传,本站不对文档的完整性、权威性及其观点立场正确性做任何保证或承诺!文档内容仅供研究参考,付费前请自行鉴别。
3、如文档内容存在违规,或者侵犯商业秘密、侵犯著作权等,请点击“违规举报”。

碎片内容

项目管理中的项目组织结构

您可能关注的文档

确认删除?
VIP
微信客服
  • 扫码咨询
会员Q群
  • 会员专属群点击这里加入QQ群
客服邮箱
回到顶部