电脑桌面
添加小米粒文库到电脑桌面
安装后可以在桌面快捷访问

齿轮传动效率及齿轮疲劳实验VIP免费

齿轮传动效率及齿轮疲劳实验_第1页
1/4
齿轮传动效率及齿轮疲劳实验_第2页
2/4
齿轮传动效率及齿轮疲劳实验_第3页
3/4
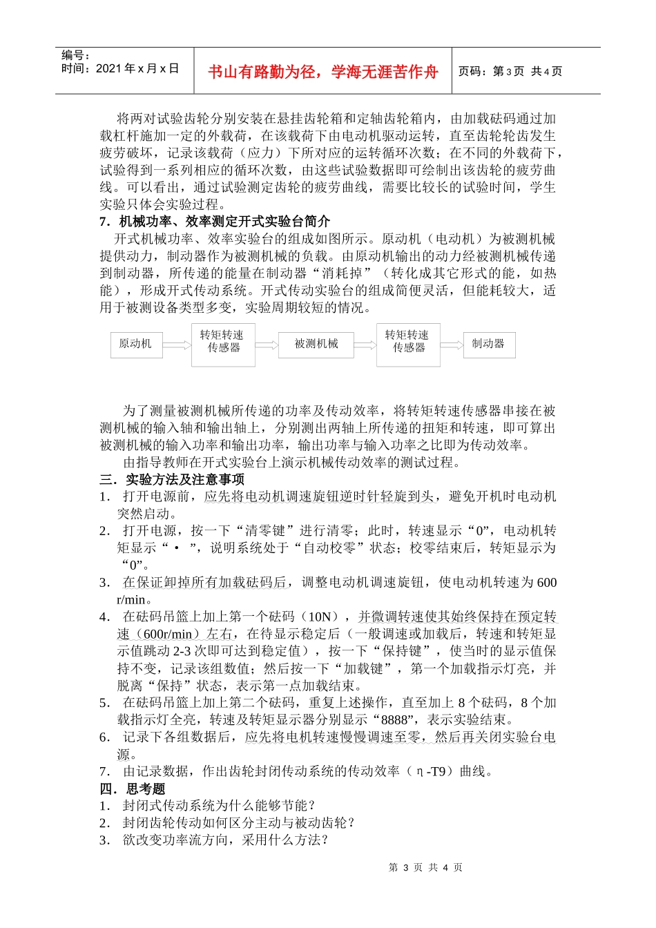
第1页共4页编号:时间:2021年x月x日书山有路勤为径,学海无涯苦作舟页码:第1页共4页齿轮传动效率及齿轮疲劳实验(附加机械功率、效率测试实验)一.实验目的1.了解封闭(闭式)齿轮实验机的结构特点和工作原理。2.了解齿轮疲劳实验的过程,及通过实验测定齿轮疲劳曲线的方法。3.在封闭齿轮实验机上测定齿轮的传动效率。4.介绍机械功率、效率测定开式实验台,了解一般机械功率、效率的测试方法。二.实验设备及工作原理1.封闭(闭式)传动系统封闭齿轮实验机具有2个完全相同的齿轮箱(悬挂齿轮箱7和定轴齿轮箱4),每个齿轮箱内都有2个相同的齿轮相互啮合传动(齿轮9与9',齿轮5与5'),两个实验齿轮箱之间由两根轴(一根是用于储能的弹性扭力轴6,另一根为万向节轴10)相联,组成一个封闭的齿轮传动系统。当由电动机1驱动该传动系统运转起来后,电动机传递给系统的功率被封闭在齿轮传动系统内,既两对齿轮相互自相传动,此时若在动态下脱开电动机,如果不存在各种摩擦力(这是不可能的),且不考虑搅油及其它能量损失,该齿轮传动系统将成为永动系统;由于存在摩擦力及其它能量损耗,在系统运转起来后,为使系统连续运转下去,由电动机继续提供系统能耗损失的能量,此时电动机输出的功率仅为系统传动功率的20%左右。对于实验时间较长的情况,封闭式实验机是有利于节能的。1.悬挂电动机2.转矩传感器3.转速传感器4.定轴齿轮箱5.定轴齿轮副6.弹性扭力轴7.悬挂齿轮箱8.加载砝码9.悬挂齿轮副10.万向节轴11.转速脉冲发生器2.电动机的输出功率电动机1为直流调速电机,电动机转子与定轴齿轮箱输入轴相联,电动机采用外壳悬挂支承结构(既电机外壳可绕支承轴线转动);电动机的输出转矩等于电动机转子与定子之间相互作用的电磁力矩,与电动机外壳(定子)相联的转矩传感器2提供的外力矩与作用于定子的电磁力矩相平衡,故转矩传感器测得的力矩即为电动机的输出转矩T0;电动机转速为n,电动机输出功率为P0=n·T0/9550(KW)。第2页共4页第1页共4页编号:时间:2021年x月x日书山有路勤为径,学海无涯苦作舟页码:第2页共4页3.封闭系统的加载当实验台空载时,悬挂齿轮箱的杠杆通常处于水平位置,当加上载荷W后,对悬挂齿轮箱作用一外加力矩WL,使悬挂齿轮箱产生一定角度的翻转,使两个齿轮箱内的两对齿轮的啮合齿面靠紧,这时在弹性扭力轴内存在一扭矩T9(方向与外加负载力矩WL相反),在万向节轴内同样存在一扭矩T9'(方向同样与外加力矩WL相反);若断开扭力轴和万向节轴,取悬挂齿轮箱为隔离体,可以看出两根轴内的扭矩之和(T9+T9')与外加负载力矩WL平衡(即T9+T9'=WL);又因两轴内的两个扭矩(T9和T9')为同一个封闭环形传动链内的扭矩,故这两个扭矩相等(T9=T9'),即2T9=WL,T9=WL/2(Nm);由此可以算出该封闭系统内传递的功率为:P9=T9n/9550=WLn/19100(KW)其中:n--电动机及封闭系统的转速(rpm);W--所加砝码的重力(N);L--加载杠杆(力臂)的长度,L=0.3m。4.单对齿轮传动效率设封闭齿轮传动系统的总传动效率为η;封闭齿轮传动系统内传递的有用功率为P9;封闭齿轮传动系统内的功率损耗(无用功率)等于电动机输出功率P0,即:P0=(P9/η)-P9η=P9/(P0+P9)=T9/(T0+T9)若忽略轴承的效率,系统总效率η包含两级齿轮的传动效率,故单级齿轮的传动效率为:η1=√η=√T9T0+T95.封闭功率流方向封闭系统内功率流的方向取决于由外加力矩决定的齿轮啮合齿面间作用力的方向和由电动机转向决定的各齿轮的转向;当一个齿轮所受到的齿面作用力与其转向相反时,该齿轮为主动齿轮,而当齿轮所受到的齿面作用力与其转向相同时,则该齿轮为从动齿轮;功率流的方向从主动齿轮流向从动齿轮,并封闭成环。6.齿轮疲劳试验及疲劳曲线的求法第3页共4页第2页共4页被测机械转矩转速传感器转矩转速传感器制动器原动机编号:时间:2021年x月x日书山有路勤为径,学海无涯苦作舟页码:第3页共4页将两对试验齿轮分别安装在悬挂齿轮箱和定轴齿轮箱内,由加载砝码通过加载杠杆施加一定的外载荷,在该载荷下由电动机驱动运转,直至齿轮轮齿发生疲劳破坏,记录该载荷(应力)下所对应的运转...

1、当您付费下载文档后,您只拥有了使用权限,并不意味着购买了版权,文档只能用于自身使用,不得用于其他商业用途(如 [转卖]进行直接盈利或[编辑后售卖]进行间接盈利)。
2、本站所有内容均由合作方或网友上传,本站不对文档的完整性、权威性及其观点立场正确性做任何保证或承诺!文档内容仅供研究参考,付费前请自行鉴别。
3、如文档内容存在违规,或者侵犯商业秘密、侵犯著作权等,请点击“违规举报”。

碎片内容

齿轮传动效率及齿轮疲劳实验

精品中小学资料+ 关注
实名认证
内容提供者

精品文档

相关文档

确认删除?
VIP
微信客服
  • 扫码咨询
会员Q群
  • 会员专属群点击这里加入QQ群
客服邮箱
回到顶部