电脑桌面
添加小米粒文库到电脑桌面
安装后可以在桌面快捷访问

2024年出版专业技术人员职业资格考试考试试题出版专业实务VIP免费

2024年出版专业技术人员职业资格考试考试试题出版专业实务_第1页
1/11
2024年出版专业技术人员职业资格考试考试试题出版专业实务_第2页
2/11
2024年出版专业技术人员职业资格考试考试试题出版专业实务_第3页
3/11
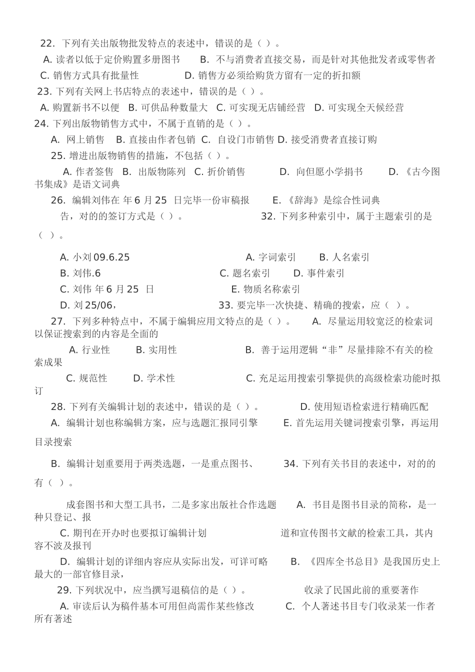
出版专业技术人员职业资格考试试题:出版专业实务(初级)一、单项选择题(共30题,每题1分。每题的备选项中,只有1个最符合题意)1.汇集某一学科或若干学科或专业领域的基本知识、参照资料及数据,供随时查检的工具书是()。A.手册B.文摘C.类书D.年鉴2.下列有关表谱的表述中,错误的是()。A.表谱是按事物类别或系统编制的反应时间和历史概念的表册工具书B.表谱分为年表、历表和专门性表谱C.年表是查检历史年代和历史大事的工具书D.表谱一般以条目为基本单元,按条头字顺编排3.下列有关音序法的表述中,对的的是()。A.音序法是按照字音和字义排检中文的措施B.音序法重要有汉语拼音字母法和国际音标法C.汉语拼音字母法是根据中文的拼音字母构成序列根据《汉语拼音方案》字母表的次序编排字词的排检措施D.英汉对照对译词典,一般按汉语拼音字母法排列4.下图书中,无法查到成语“姹紫嫣红”有关资料的是()。A.《中国成语大辞典》B.《佩文诗韵》C.《辞源》D.《辞海》5.期刊选题筹划与图书选题筹划的差异之一,在于()。A.期刊对选题的针对性、前瞻性和可行性规定更高B.期刊选题要考虑作者力量,而图书选题不必考虑C.期刊选题筹划有栏目设计D.期刊选题需要总体筹划6.稿件的构造框架要合理,但这并不规定()。A.各部分的内容不互相矛盾B.各部分的公式、图形和表格表头应当一致C.各个部分的论述方式具有同一性D.各个部分的前后次序遵照一定的逻辑规律7.编辑加工的环节应是()。A.准备、计划、实行、总结B.定框架、定细节、认真审读、编制目录C.润饰、审读、改错、核红D.精读、粗读、比较、改错8.有关标题编辑加工,下列表述中错误的是()。A.标题应能涵盖正文中的对应内容B.同一部作品的标题,风格和格式可以不一样C.同一部作品的标题,层次标志应当统一D.稿件中各级标题的字体字级应当不一样9.编辑加工图书稿件时,不必做()方面的工作。A.修正标题,统一层次标志B.增删字行,使全书印张为整数C.检查图稿D.校正注释10.编辑发稿后的校样处理工作不包括()。A.检查样书B.处理作者的修改和校对的质疑C.检查付印清样D.审读校样11.图书整体设计要严格执行的三级审核制度,是指设计方案须经()审核。A.文字编辑、编辑室主任、社长(或总编辑)B.文字编辑、美术编辑、编辑室主任C.文字编辑、美术编辑、社长(或总编辑)D.责任设计编辑、编辑室主任、社长或总编辑(副社长或副总编辑)12.下列有关校对的表述中,错误的是()。A.为提高效率,校对工作也可由作者负责B.校对也指从事校对工作的专业人员C.在出版社内,校对是发稿后、印刷前一道重要的质量把关工序D.校对是根据原稿查对校样,订正错误,提出疑问,以保证出版物质量的工作13.校对中的文字技术整顿不包括()。A.誊样B.查对页码与否衔接C.检查图表在版心中的位置D.检查查对各级标题的字体、字级14.在发现原稿有矛盾而又无文献可供参照时,校对者进行判断只能用()。A.读校法B.本校法C.他校法D.理校法15.校对人员发现原稿中的差错,应当用铅笔将差错标出后,在校样版心外的空白处提出疑问。至于与否修改,由()决定。A.具有专业技术职称的责任校对B.校对室主任C.责任编辑D.总编室主任16.下列各句中,没有差错的是()。A.年产值提高10~20%B.这家出版社有二十个部门,183位员工C.组委会为他颁发了《杰出奉献奖》D.河南省(HenanSheng)是人口大省17.下列有关涂料印刷纸的表述中,错误的是()。A.涂料印刷纸是对原纸进行涂布加工而成的纸张B.胶版印刷涂布纸习称“铜版纸”C.轻量涂布纸是定量较低的涂布纸D.涂料印刷纸表面平滑,吸墨性能好,印出的印刷品色彩鲜艳18.对与印刷用纸量有关的专业用语,下列表述中对的的是()。A.“令”是计算印刷费用、纸张用量及费用的基本单位B.“令重”是1令全张纸的质量C.1张全张纸两面印刷后为1个印张D.加放数是为赔偿图文制版、打样过程中纸张损耗而增长的用纸数量,大小由出版单位自行决定19.下列物品中,不能用于存储图像的是()。A.硬磁盘B.CD-R和CD-RWC.闪存盘D.视频捕捉卡20.下列规定中,不属于机械打样工艺规定的是()。A.纸张相似B.油墨相似C.机器相似D.色序相似21.包销是指...

1、当您付费下载文档后,您只拥有了使用权限,并不意味着购买了版权,文档只能用于自身使用,不得用于其他商业用途(如 [转卖]进行直接盈利或[编辑后售卖]进行间接盈利)。
2、本站所有内容均由合作方或网友上传,本站不对文档的完整性、权威性及其观点立场正确性做任何保证或承诺!文档内容仅供研究参考,付费前请自行鉴别。
3、如文档内容存在违规,或者侵犯商业秘密、侵犯著作权等,请点击“违规举报”。

碎片内容

2024年出版专业技术人员职业资格考试考试试题出版专业实务

您可能关注的文档

确认删除?
VIP
微信客服
  • 扫码咨询
会员Q群
  • 会员专属群点击这里加入QQ群
客服邮箱
回到顶部