电脑桌面
添加小米粒文库到电脑桌面
安装后可以在桌面快捷访问

物业服务手册VIP专享VIP免费

物业服务手册_第1页
1/7
物业服务手册_第2页
2/7
物业服务手册_第3页
3/7
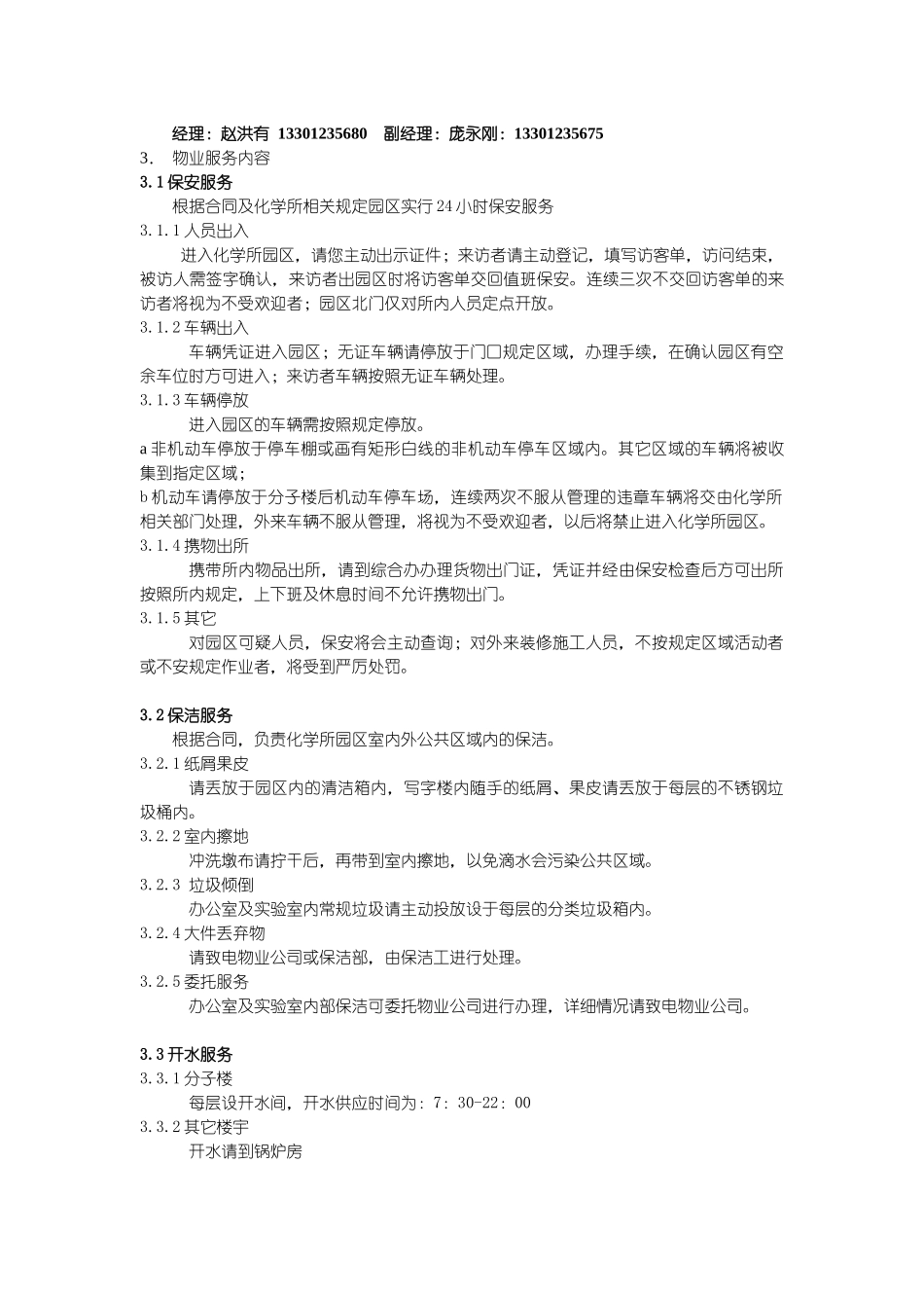
物业服务手册白天服务电话:62551146;62558198夜间服务电话:62554001;82617200投诉电话:133012356801.前言北京国广物业管理有限公司化学所项目部(以下称项目部)十分荣幸能成为中国科学院化学研究所物业服务执行人,并深信在所领导及全体所工作人员的支持及协助下,将化学所园区建设成北京一流的科技物业示范区,为了明确物业管理服务的内容,方便使用物业的各种设施,尽情享受高素质的专业服务,特编制此服务手册,敬请您仔细阅读本手册,并妥善保管,以备需要时查询。对物业管理有任何问题,欢迎同项目部或公司总部联系。2.物业管理一般事项2.1物业管理企业:北京国广物业管理有限公司化学所项目部2.2机构组成:经理办公室、保安部、保洁部、工程部、综合部。2.3管理职权:根据合同所赋予的权力,开展化学所园区的服务管理事宜。2.3服务人员:负责整个化学所公共场所及公共设施的服务管理工作,所有人员挂牌服务。2.4维修及保养:全天候受理物业报修(电气、水暖、房屋维修);如需要维修,可打服务电话,维修结束后,请签字确认。公共设施、设备日常运行、维修及保养;保洁服务(公共区域保洁)24小时保安服务(园区出入口)北门开放时间:7:30—8:00,12:00—12:3013:30—14:00;周一至周五17:30—19:30,22:00—24:00;周六16:00—17:3021:00—23:00,周日21:00—23:00。所内规定洗澡时间:周一至周五17:30—19:00,21:00—22:00;周六16:00—17:00。节假日:五一、十一、元旦、春节:16:00—17:002.5告示栏如遇公共设施、设备例行检查或因故障修理,需暂停服务时,物业公司将于各楼一层大厅内张贴有关通知,请所内工作人员注意留意,以免发生不必要的误会。2.6投诉及建议您可以致电或亲自到物业公司,提出所有对本物业的建议、意见或投诉,物业公司将认真处理并给您明确答复。2.7物业办公时间:每日:8:00—17:30(保洁提前一小时上班)除此以外,物业公司仍设有值班经理、保安和工程维修人员24小时为您服务。如遇紧急情况,可向值班人员或就近保安求助。2.8联系电话:62551146;62558198;[白天]62554001,82617200.[夜间]经理:赵洪有13301235680副经理:庞永刚:133012356753.物业服务内容3.1保安服务根据合同及化学所相关规定园区实行24小时保安服务3.1.1人员出入进入化学所园区,请您主动出示证件;来访者请主动登记,填写访客单,访问结束,被访人需签字确认,来访者出园区时将访客单交回值班保安。连续三次不交回访客单的来访者将视为不受欢迎者;园区北门仅对所内人员定点开放。3.1.2车辆出入车辆凭证进入园区;无证车辆请停放于门口规定区域,办理手续,在确认园区有空余车位时方可进入;来访者车辆按照无证车辆处理。3.1.3车辆停放进入园区的车辆需按照规定停放。a非机动车停放于停车棚或画有矩形白线的非机动车停车区域内。其它区域的车辆将被收集到指定区域;b机动车请停放于分子楼后机动车停车场,连续两次不服从管理的违章车辆将交由化学所相关部门处理,外来车辆不服从管理,将视为不受欢迎者,以后将禁止进入化学所园区。3.1.4携物出所携带所内物品出所,请到综合办办理货物出门证,凭证并经由保安检查后方可出所按照所内规定,上下班及休息时间不允许携物出门。3.1.5其它对园区可疑人员,保安将会主动查询;对外来装修施工人员,不按规定区域活动者或不安规定作业者,将受到严厉处罚。3.2保洁服务根据合同,负责化学所园区室内外公共区域内的保洁。3.2.1纸屑果皮请丢放于园区内的清洁箱内,写字楼内随手的纸屑、果皮请丢放于每层的不锈钢垃圾桶内。3.2.2室内擦地冲洗墩布请拧干后,再带到室内擦地,以免滴水会污染公共区域。3.2.3垃圾倾倒办公室及实验室内常规垃圾请主动投放设于每层的分类垃圾箱内。3.2.4大件丢弃物请致电物业公司或保洁部,由保洁工进行处理。3.2.5委托服务办公室及实验室内部保洁可委托物业公司进行办理,详细情况请致电物业公司。3.3开水服务3.3.1分子楼每层设开水间,开水供应时间为:7:30-22:003.3.2其它楼宇开水请到锅炉房3.4会议服务请至少提前一天将会议通知单送至物业办公室,物业公司将按照您的...

1、当您付费下载文档后,您只拥有了使用权限,并不意味着购买了版权,文档只能用于自身使用,不得用于其他商业用途(如 [转卖]进行直接盈利或[编辑后售卖]进行间接盈利)。
2、本站所有内容均由合作方或网友上传,本站不对文档的完整性、权威性及其观点立场正确性做任何保证或承诺!文档内容仅供研究参考,付费前请自行鉴别。
3、如文档内容存在违规,或者侵犯商业秘密、侵犯著作权等,请点击“违规举报”。

碎片内容

物业服务手册

确认删除?
VIP
微信客服
  • 扫码咨询
会员Q群
  • 会员专属群点击这里加入QQ群
客服邮箱
回到顶部