电脑桌面
添加小米粒文库到电脑桌面
安装后可以在桌面快捷访问

公司适用的经济责任制考核标准(最新)VIP免费

公司适用的经济责任制考核标准(最新)_第1页
1/35
公司适用的经济责任制考核标准(最新)_第2页
2/35
公司适用的经济责任制考核标准(最新)_第3页
3/35
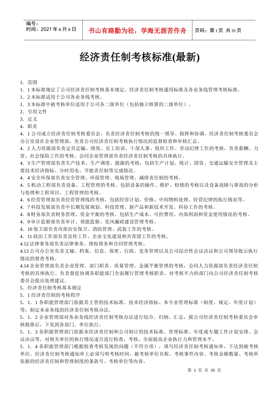
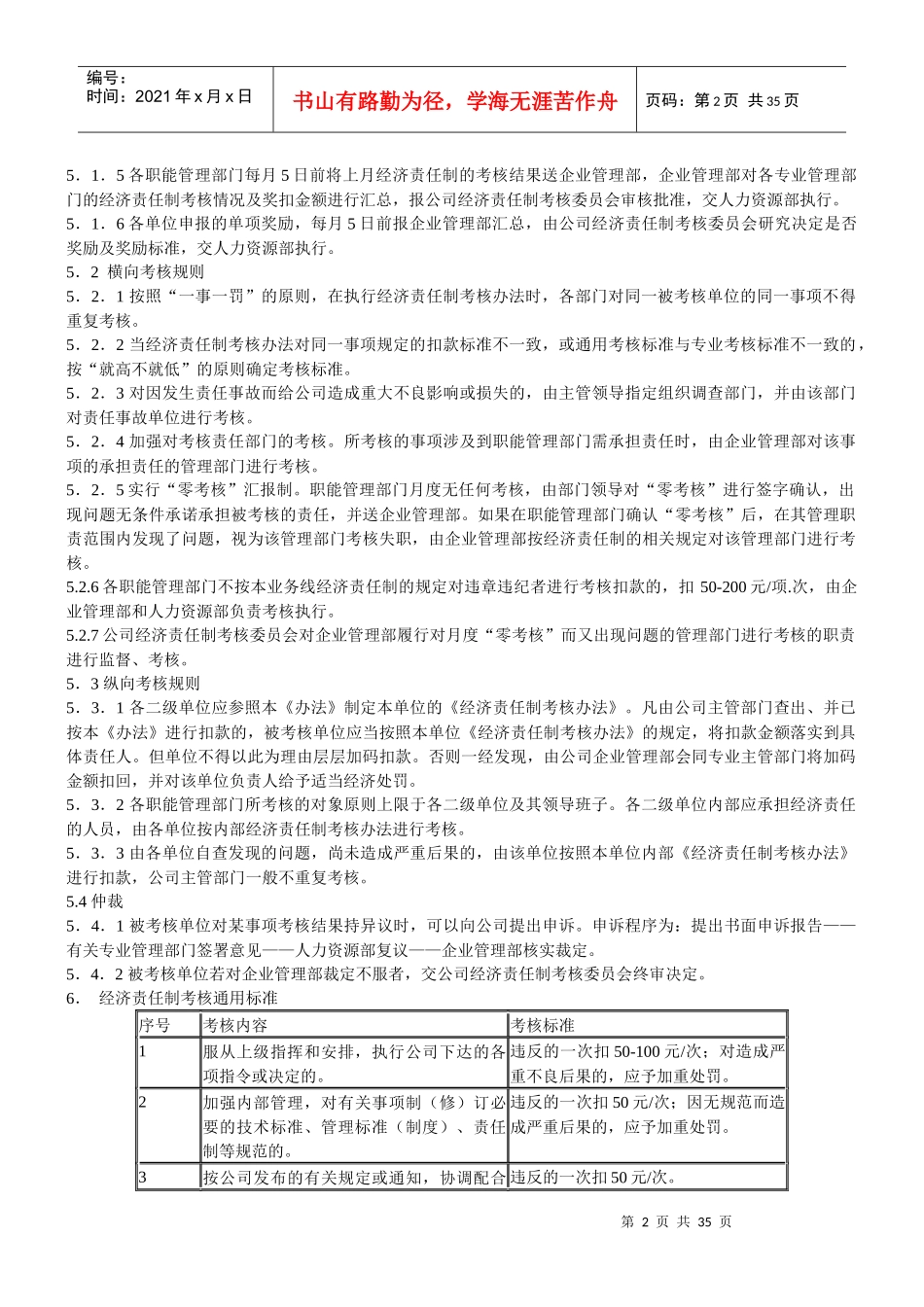
第1页共35页编号:时间:2021年x月x日书山有路勤为径,学海无涯苦作舟页码:第1页共35页经济责任制考核标准(最新)1.范围1.1本标准规定了公司经济责任制考核基本规定,经济责任制考核通用标准及各业务线管理考核标准。1.2本标准适用于公司各业务线考核。1.3本标准中被考核单位适用于公司各二级单位(包括独立核算的二级单位)。2.引用文件3.定义4.职责4.1公司成立经济责任制考核委员会,负责经济责任制考核的统一领导、指挥和协调。经济责任制考核委员会办公室设在企业管理部,负责公司经济责任制考核执行情况的监督检查和审核汇总。4.2人力资源部负责定员定编、绩效、员工培训、干部人事、组织工作、劳动纪律工作的考核,负责薪酬、力资、社会保险工作的考核。会同企业管理部负责经济责任制考核的具体执行。4.3生产管理部负责生产技术、生产调度、能源的考核,包括生产计划、统计、固资、交通运输安全管理及主要技术经济指标、分时用电、节能责任制等完成情况。4.4安全环保部负责安全管理、环保管理、现场管理、减排责任制的考核。4.5机动工程部负责设备、工程管理的考核。包括设备的操作、维护、检修的考核以及设备故障与事故的分析与处理和工程项目、工程管理的考核。4.6经营管理部负责经营管理线的考核,包括经营计划、价格、中间物料处理、经营纪律的执行情况等。4.7科技发展部负责中长期发展规划、科技管理、新产品和新技术开发、科协工作的考核。4.8财务部负责财务管理、资金平衡的考核。包括生产成本、可控费用、内部利润和资金使用情况的考核。4.9审计监察部负责审计、效能监察、党风廉政建设管理考核。4.10保卫部负责内部治安保卫、消防管理、武装工作的考核。4.11政治工作部负责宣传工作、企业文化建设和共青团工作的考核。4.12法律事务部负责法律事务、债权债务和合同管理考核。4.13公司办公室负责文秘、档案、信息、保密、行政、党务管理以及公司综合性会议决议和公司领导批示执行情况的督查考核。4.14企业管理部负责企业管理、部门职责、质量管理、金属平衡管理的考核,会同人力资源部负责经济责任制考核的具体执行。负责督促协调各职能部门全面履行管理考核职责,对考核不力的部门向公司经济责任制考核委员会提出处理建议。5.经济责任制考核基本规定5.1经济责任制的考核程序5.1.1各职能管理部门依据其主管的技术标准、技术经济指标、本专业管理标准(制度、规定、年度计划)等,制定本业务线的经济责任制考核办法。5.1.2企业管理部对各业务线经济责任制考核办法进行综合、归纳、汇总,报公司经济责任制考核委员会审核批准后,下发到各部门、单位执行。5.1.3各职能管理部门依据本经济责任制和公司制订的技术标准、管理标准、年度或专题工作计划安排、会议决议等,对相关单位的执行情况逐月进行检查、考核,全面提高企业执行力和管理水平。5.1.4各职能管理部门根据检查考核发现的问题(不符合项),填写经济责任制考核通知单,下达到被考核单位。经济责任制考核通知单上必须写明考核时间、被考核单位名称、考核事件内容、考核金额数量、考核所依据的经济责任制和管理制度的条款号、考核单位等内容。第2页共35页第1页共35页编号:时间:2021年x月x日书山有路勤为径,学海无涯苦作舟页码:第2页共35页5.1.5各职能管理部门每月5日前将上月经济责任制的考核结果送企业管理部,企业管理部对各专业管理部门的经济责任制考核情况及奖扣金额进行汇总,报公司经济责任制考核委员会审核批准,交人力资源部执行。5.1.6各单位申报的单项奖励,每月5日前报企业管理部汇总,由公司经济责任制考核委员会研究决定是否奖励及奖励标准,交人力资源部执行。5.2横向考核规则5.2.1按照“一事一罚”的原则,在执行经济责任制考核办法时,各部门对同一被考核单位的同一事项不得重复考核。5.2.2当经济责任制考核办法对同一事项规定的扣款标准不一致,或通用考核标准与专业考核标准不一致的,按“就高不就低”的原则确定考核标准。5.2.3对因发生责任事故而给公司造成重大不良影响或损失的,由主管领导指定组织调查部门,并由该部门对责任事故单位进行考...

1、当您付费下载文档后,您只拥有了使用权限,并不意味着购买了版权,文档只能用于自身使用,不得用于其他商业用途(如 [转卖]进行直接盈利或[编辑后售卖]进行间接盈利)。
2、本站所有内容均由合作方或网友上传,本站不对文档的完整性、权威性及其观点立场正确性做任何保证或承诺!文档内容仅供研究参考,付费前请自行鉴别。
3、如文档内容存在违规,或者侵犯商业秘密、侵犯著作权等,请点击“违规举报”。

碎片内容

公司适用的经济责任制考核标准(最新)

确认删除?
VIP
微信客服
  • 扫码咨询
会员Q群
  • 会员专属群点击这里加入QQ群
客服邮箱
回到顶部