电脑桌面
添加小米粒文库到电脑桌面
安装后可以在桌面快捷访问

江苏省南通市唐闸中学七年级历史上册《第07课 大变革的时代》教案 新人教版VIP免费

江苏省南通市唐闸中学七年级历史上册《第07课 大变革的时代》教案 新人教版_第1页
1/4
江苏省南通市唐闸中学七年级历史上册《第07课 大变革的时代》教案 新人教版_第2页
2/4
江苏省南通市唐闸中学七年级历史上册《第07课 大变革的时代》教案 新人教版_第3页
3/4
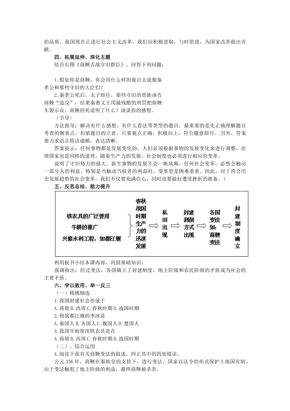
江苏省南通市唐闸中学七年级历史上册《第07课大变革的时代》教案新人教版【教学目标】一、知识与能力1.掌握铁农具、牛耕的推广和使用。2.了解都江堰的构造和作用。3.掌握商鞅变法的背景、主要内容及其历史作用。二、过程与方法1.通过学习社会制度的根本性变化,提高解释历史现象的能力。2.通过对商鞅、李冰等历史人物的评价,提高评价历史人物的能力。3.通过角色扮演充分发挥主体作用。三、情感态度与价值观1.体会我国劳动人民的聪明智慧,培养民族自豪感和爱国情感。2.通过对商鞅变法的分析,认识到改革是时代的需要,要学习商鞅与时俱进、大胆创新、勇于实践的精神。【教学重点】商鞅变法的内容及历史作用。【教学难点】生产技术的进步,商鞅变法与大变革时代之间的关系,我国封建社会的形成。【教法与学法导航】教法:讲授法,情境教学法。学法:学案导学,以学案为载体,以组为单位自主学习、合作探究,在合作活动中相互学习,共同提高。【教学准备】教师:搜集相关的插图、图片、文字资料等,制作多媒体课件学生:上网查找有关“都江堰”和商鞅变法的图片和文字资料。【教学过程】一、创设情境、导入新课引导学生编演历史剧“立木为信”的故事,思考:“这个故事说明了什么?”小结:要想做个成功的人,必须言必信,行必果。同时这个故事也说明让别人相信你,是人生成功的重要一步。导入:战国时期是我国社会制度发生巨大变化的“大变革的时代”,而生产力的发展是引发这场“大变革”的重要原因。下面我们就一起来看一下当时生产力的发展情况;二、自主学习、建构知识(一)明确学习目标:(学生自读)(二)自主学习,感知基础知识:温馨提示:依据下列问题自读课文,勾画重点知识,尝试用自己喜欢的方式列出知识结构,并将自学中发现的疑难点记录下来以备交流。课件演示导读提纲,引导学生依据提纲,自学教材,探索、交流、讨论。1.说出铁农具、牛耕出现和推广的时间?意义?2.记住都江堰兴修的时间、人物,结合《都江堰示意图》分析它的作用吗?3.记住商鞅变法的时间、内容。4.结合《商鞅舌战守旧群臣》图,分析变法的背景、目的、内容及产生的作用?三、合作探究、释疑解惑(一)、生生合作:以小组为单位讨论解决自学过程中产生的疑难问题。温馨提示:小组内依据问题进行交流,形成统一认识,然后,标出小组内未解决的问题,留待解决。(二)、师生合作:共同探究解决本课的重点难点问题。1.出示春秋、战国时期铁器、牛耕等生产工具的图片,指导学生结合发展历程,分析由此可以得到什么启示?【引导】师生共同回忆,启发学生发表见解,然后板书,体现发展历程,进一步区分不同时期。原始社会→奴隶社会→春秋时期→战国时期石器木棒→青铜器→铁农具、牛耕出现→铁农具使用范围扩大、牛耕推广共同得出启示:生产工具不断进步,推动社会不断向前发展。2.结合61页李冰石像和诗句:“始知秦太守,伯禹亦不如”,分析都江堰的工程原理,产生的作用?【引导】①观看视频,展示都江堰防洪灌溉的原理,尝试画出都江堰防洪灌溉示意图,启发学生自由发言,争取最全面的答案。②教师补充讲解:它根据防洪灌溉的需要,因地制宜、因势利导,科学而合理地利用自然资源来控制内江、外江的江水流量,使原来“旱涝多变”的成都平原变成“沃野千里”的“天府之国”。两千多年了,至今还在造福于人民,这样高超的设计和工程质量不能不令人赞叹!所以后人说李冰的功劳胜过大禹。因此我们要珍惜水资源,增强节水意识。③启发学生结合“今天的都江堰图片”,分组交流,“假如你是导游,请用简明的语言为参观者介绍一下都江堰的历史与现状”。3.分析商鞅变法的内容及意义:【引导】①小组合作讨论探究。②教师出示下列图片,重点点拨,分析:③强调“富强”两字,秦国逐渐国富兵强,为统一全国奠定了经济基础;还要强调变法运动的封建性质,商鞅变法是一场地主阶级要求废除奴隶制,确立封建制的政治改革。变法标志着封建制度的确定,封建国家的形成。4.结合39页动脑筋,讨论一下:商鞅变法成功了还是失败了?为什么?成功或失败的原因是什么?从商鞅变法的故事中得到了什么启示?〔引导〕(方法...

1、当您付费下载文档后,您只拥有了使用权限,并不意味着购买了版权,文档只能用于自身使用,不得用于其他商业用途(如 [转卖]进行直接盈利或[编辑后售卖]进行间接盈利)。
2、本站所有内容均由合作方或网友上传,本站不对文档的完整性、权威性及其观点立场正确性做任何保证或承诺!文档内容仅供研究参考,付费前请自行鉴别。
3、如文档内容存在违规,或者侵犯商业秘密、侵犯著作权等,请点击“违规举报”。

碎片内容

江苏省南通市唐闸中学七年级历史上册《第07课 大变革的时代》教案 新人教版

您可能关注的文档

确认删除?
VIP
微信客服
  • 扫码咨询
会员Q群
  • 会员专属群点击这里加入QQ群
客服邮箱
回到顶部