电脑桌面
添加小米粒文库到电脑桌面
安装后可以在桌面快捷访问

八年级数学上册 13.2 三角形全等的判定 13.2.6 斜边直角边教案1 (新版)华东师大版-(新版)华东师大版初中八年级上册数学教案VIP免费

八年级数学上册 13.2 三角形全等的判定 13.2.6 斜边直角边教案1 (新版)华东师大版-(新版)华东师大版初中八年级上册数学教案_第1页
1/3
八年级数学上册 13.2 三角形全等的判定 13.2.6 斜边直角边教案1 (新版)华东师大版-(新版)华东师大版初中八年级上册数学教案_第2页
2/3
八年级数学上册 13.2 三角形全等的判定 13.2.6 斜边直角边教案1 (新版)华东师大版-(新版)华东师大版初中八年级上册数学教案_第3页
3/3
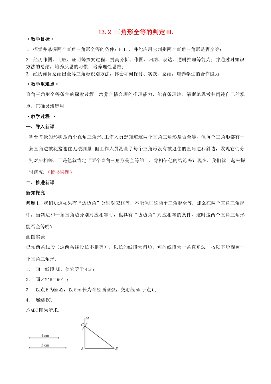
13.2三角形全等的判定HL·教学目标·1.探索并掌握两个直角三角形全等的条件:H.L.,并能应用它判别两个直角三角形是否全等;2.经历作图、比较、证明等探究过程,提高分析、作图、归纳、表达、逻辑推理等能力;并通过对知识方法的总结,培养反思的习惯,培养理性思维;3.经历如何总结出全等三角形识别方法,体会如何探讨、实践、总结,培养学生的合作能力.·教学重难点·直角三角形全等条件的探索过程,培养合情合理的推理能力,能有条理地、清晰地思考并阐述自己的观点,正确灵活运用.·教学过程·一、导入新课舞台背景的形状是两个直角三角形.工作人员想知道这两个直角三角形是否全等,但每个三角形都有一条直角边被花盆遮住无法测量.但工作人员测量了每个三角形没有被遮住的直角边和斜边,发现它们分别对应相等,于是他就肯定“两个直角三角形是全等的”,你相信他的结论吗?现在,我们就一起来探讨研究.(板书课题)二、推进新课新知探究问题1:我们知道如果有“边边角”分别对应相等,不能保证这两个三角形全等.那么在两个直角三角形中,当斜边和一条直角边分别对应相等时,也具有“边边角”对应相等的条件,这时这两个直角三角形能否全等呢?画图实验:已知两条线段(这两条线段长不相等),以长的线段为斜边、短的线段为一条直角边,按以下步骤画一个直角三角形.1.画一线段AB,使它等于4cm;2.画∠MAB=90°;3.以点B为圆心,以5cm长为半径画圆弧,交射线AM于点C;4.连结BC.△ABC即为所求.把你画的直角三角形与其他同学画的直角三角形进行比较,所有的直角三角形都全等吗?换两条线段,试试看,是否有同样的结论?分析:斜边和一条直角边对应相等的两个直角三角形全等.问题2:你能够用几种方法说明两个直角三角形全等?分析:直角三角形是特殊的三角形,所以不仅有一般三角形判定全等的方法:S.A.S.、A.S.A.、A.A.S.、S.S.S.,还有直角三角形特殊的判定方法.观察、概括通过上面的画图和比较,你能用自己的语言总结出两个三角形全等的新判定吗?这个结论可以简单地记作什么?结合图形,请你把结论转化成几何语言.【如果两个直角三角形的斜边和一条直角边分别对应相等,那么这两个直角三角形全等.简写为“斜边直角边”,或简记为(H.L.).】特别注意:此公理的前提是两三角形是直角三角形,同时满足两个条件(1)斜边相等;(2)一条直角边对应相等.例题讲解:例1如图,已知AC=BD,∠C=∠D=90°,求证:Rt△ABC≌Rt△BAD.分析:因为AC=BD,∠C=∠D=90°,AB是公共边,所以满足H.L.,两三角形全等.证明:课堂练习1.直角三角形全等的判定方法有、、、、.答案:S.A.S.、A.S.A.、A.A.S.、S.S.S.、H.L..2.如图:BA⊥AC,DC⊥AC,要使△ABC≌△CDA,还需添加什么直接条件,才能保证结论成立?(1)AB=DC;(S.A.S.)(2),();(3),();(4),().答案:(2)AD=BC,H.L.;(3)∠ACB=∠CAD,ASA;(4)∠B=∠D,A.A.S..3.如图:Rt△ABC和Rt△DEF,下列条件:ABCDACBDFE①AC=DF,BC=EF;②AC=DF,∠A=∠D;③AB=DE,∠A=∠D;④AB=DE,AC=DF.其中能使Rt△ABC≌Rt△DEF的是()A.①④B.①②C.①②③D.①②③④答案:D三、本课小结1.通过画图实践可得判定直角三角形全等的方法:H.L..2.三角形全等的识别,除了一般三角形全等识别法外,还有“H.L.”.3.判定三角形全等的方法:对应相等的元素两边一角两角一边三角三边斜边、直角边两边及其夹角两边及其中一边的对角两角及其夹边两角及其中一角的对边三角形是否全等一定(S.A.S.)不一定一定(A.S.A.)一定(A.A.S.)不一定一定(S.S.S.)一定(H.L.)

1、当您付费下载文档后,您只拥有了使用权限,并不意味着购买了版权,文档只能用于自身使用,不得用于其他商业用途(如 [转卖]进行直接盈利或[编辑后售卖]进行间接盈利)。
2、本站所有内容均由合作方或网友上传,本站不对文档的完整性、权威性及其观点立场正确性做任何保证或承诺!文档内容仅供研究参考,付费前请自行鉴别。
3、如文档内容存在违规,或者侵犯商业秘密、侵犯著作权等,请点击“违规举报”。

碎片内容

八年级数学上册 13.2 三角形全等的判定 13.2.6 斜边直角边教案1 (新版)华东师大版-(新版)华东师大版初中八年级上册数学教案

您可能关注的文档

确认删除?
VIP
微信客服
  • 扫码咨询
会员Q群
  • 会员专属群点击这里加入QQ群
客服邮箱
回到顶部