电脑桌面
添加小米粒文库到电脑桌面
安装后可以在桌面快捷访问

环评上岗证复习_第5章VIP免费

环评上岗证复习_第5章_第1页
1/6
环评上岗证复习_第5章_第2页
2/6
环评上岗证复习_第5章_第3页
3/6
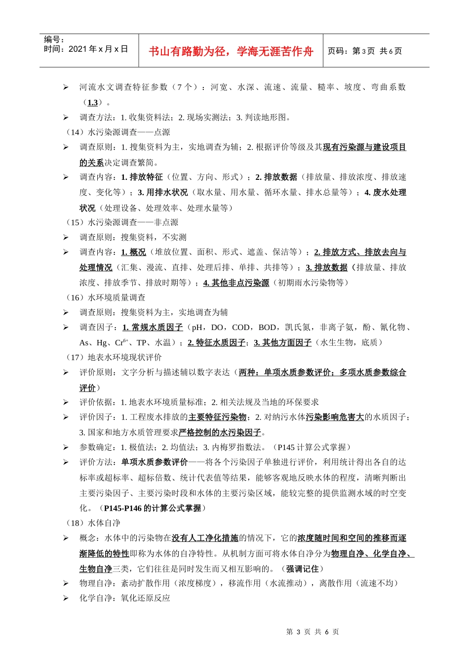
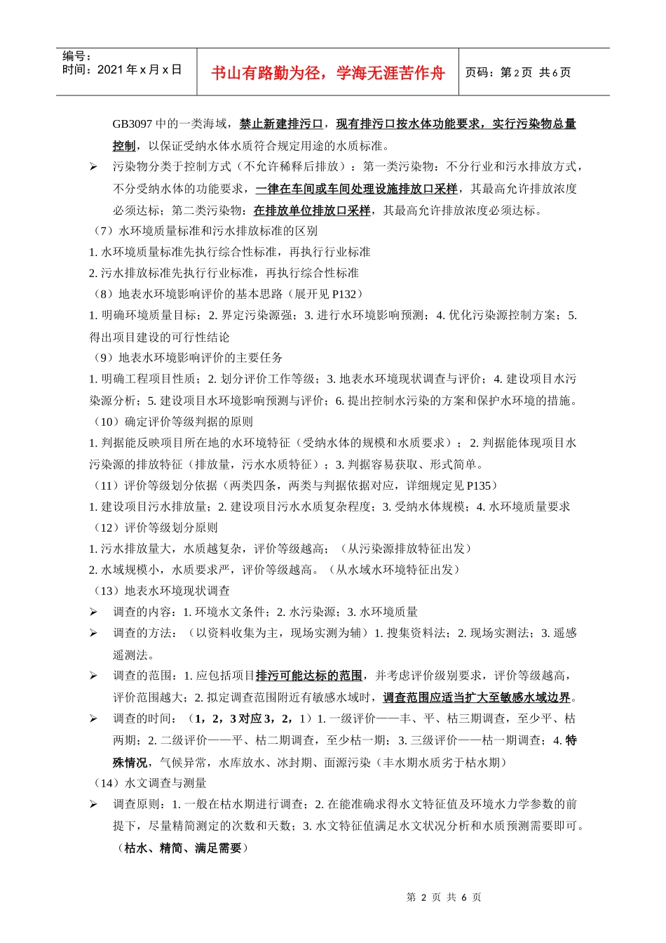
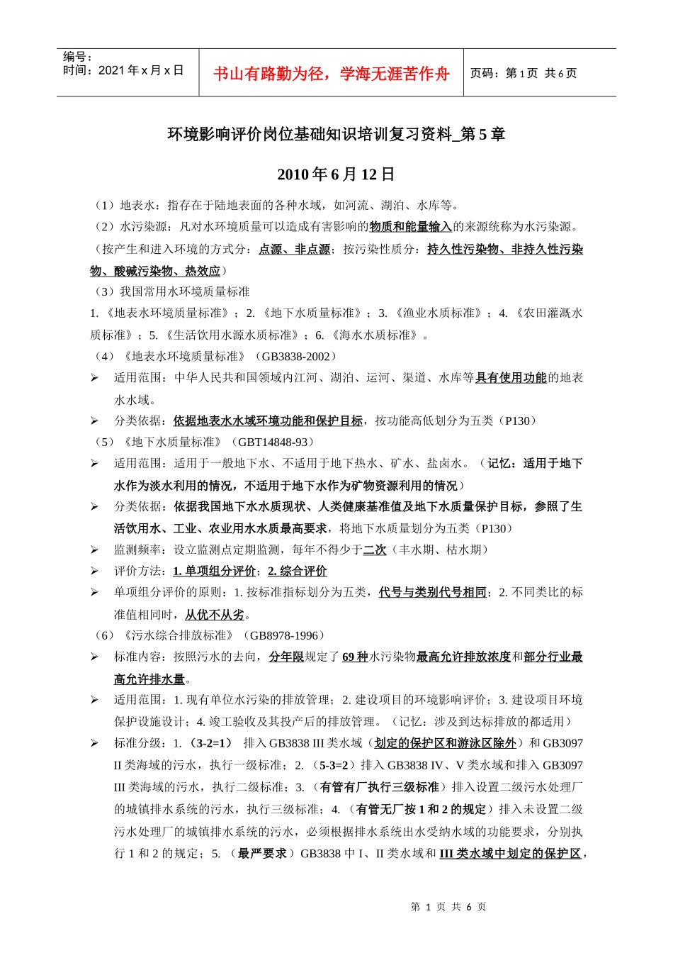
第1页共6页编号:时间:2021年x月x日书山有路勤为径,学海无涯苦作舟页码:第1页共6页环境影响评价岗位基础知识培训复习资料_第5章2010年6月12日(1)地表水:指存在于陆地表面的各种水域,如河流、湖泊、水库等。(2)水污染源:凡对水环境质量可以造成有害影响的物质和能量输入的来源统称为水污染源。(按产生和进入环境的方式分:点源、非点源;按污染性质分:持久性污染物、非持久性污染物、酸碱污染物、热效应)(3)我国常用水环境质量标准1.《地表水环境质量标准》;2.《地下水质量标准》;3.《渔业水质标准》;4.《农田灌溉水质标准》;5.《生活饮用水源水质标准》;6.《海水水质标准》。(4)《地表水环境质量标准》(GB3838-2002)适用范围:中华人民共和国领域内江河、湖泊、运河、渠道、水库等具有使用功能的地表水水域。分类依据:依据地表水水域环境功能和保护目标,按功能高低划分为五类(P130)(5)《地下水质量标准》(GBT14848-93)适用范围:适用于一般地下水、不适用于地下热水、矿水、盐卤水。(记忆:适用于地下水作为淡水利用的情况,不适用于地下水作为矿物资源利用的情况)分类依据:依据我国地下水水质现状、人类健康基准值及地下水质量保护目标,参照了生活饮用水、工业、农业用水水质最高要求,将地下水质量划分为五类(P130)监测频率:设立监测点定期监测,每年不得少于二次(丰水期、枯水期)评价方法:1.单项组分评价;2.综合评价单项组分评价的原则:1.按标准指标划分为五类,代号与类别代号相同;2.不同类比的标准值相同时,从优不从劣。(6)《污水综合排放标准》(GB8978-1996)标准内容:按照污水的去向,分年限规定了69种水污染物最高允许排放浓度和部分行业最高允许排水量。适用范围:1.现有单位水污染的排放管理;2.建设项目的环境影响评价;3.建设项目环境保护设施设计;4.竣工验收及其投产后的排放管理。(记忆:涉及到达标排放的都适用)标准分级:1.(3-2=1)排入GB3838III类水域(划定的保护区和游泳区除外)和GB3097II类海域的污水,执行一级标准;2.(5-3=2)排入GB3838IV、V类水域和排入GB3097III类海域的污水,执行二级标准;3.(有管有厂执行三级标准)排入设置二级污水处理厂的城镇排水系统的污水,执行三级标准;4.(有管无厂按1和2的规定)排入未设置二级污水处理厂的城镇排水系统的污水,必须根据排水系统出水受纳水域的功能要求,分别执行1和2的规定;5.(最严要求)GB3838中I、II类水域和III类水域中划定的保护区,第2页共6页第1页共6页编号:时间:2021年x月x日书山有路勤为径,学海无涯苦作舟页码:第2页共6页GB3097中的一类海域,禁止新建排污口,现有排污口按水体功能要求,实行污染物总量控制,以保证受纳水体水质符合规定用途的水质标准。污染物分类于控制方式(不允许稀释后排放):第一类污染物:不分行业和污水排放方式,不分受纳水体的功能要求,一律在车间或车间处理设施排放口采样,其最高允许排放浓度必须达标;第二类污染物:在排放单位排放口采样,其最高允许排放浓度必须达标。(7)水环境质量标准和污水排放标准的区别1.水环境质量标准先执行综合性标准,再执行行业标准2.污水排放标准先执行行业标准,再执行综合性标准(8)地表水环境影响评价的基本思路(展开见P132)1.明确环境质量目标;2.界定污染源强;3.进行水环境影响预测;4.优化污染源控制方案;5.得出项目建设的可行性结论(9)地表水环境影响评价的主要任务1.明确工程项目性质;2.划分评价工作等级;3.地表水环境现状调查与评价;4.建设项目水污染源分析;5.建设项目水环境影响预测与评价;6.提出控制水污染的方案和保护水环境的措施。(10)确定评价等级判据的原则1.判据能反映项目所在地的水环境特征(受纳水体的规模和水质要求);2.判据能体现项目水污染源的排放特征(排放量,污水水质特征);3.判据容易获取、形式简单。(11)评价等级划分依据(两类四条,两类与判据依据对应,详细规定见P135)1.建设项目污水排放量;2.建设项目污水水质复杂程度;3.受纳水体规模;4.水环境质量要求(12)评价等级划分原则1....

1、当您付费下载文档后,您只拥有了使用权限,并不意味着购买了版权,文档只能用于自身使用,不得用于其他商业用途(如 [转卖]进行直接盈利或[编辑后售卖]进行间接盈利)。
2、本站所有内容均由合作方或网友上传,本站不对文档的完整性、权威性及其观点立场正确性做任何保证或承诺!文档内容仅供研究参考,付费前请自行鉴别。
3、如文档内容存在违规,或者侵犯商业秘密、侵犯著作权等,请点击“违规举报”。

碎片内容

环评上岗证复习_第5章

精品中小学文档+ 关注
实名认证
内容提供者

精品资料,值得下载

相关文档

确认删除?
VIP
微信客服
  • 扫码咨询
会员Q群
  • 会员专属群点击这里加入QQ群
客服邮箱
回到顶部