电脑桌面
添加小米粒文库到电脑桌面
安装后可以在桌面快捷访问

某水电企业人力资源规划大纲VIP专享VIP免费

某水电企业人力资源规划大纲_第1页
1/15
某水电企业人力资源规划大纲_第2页
2/15
某水电企业人力资源规划大纲_第3页
3/15
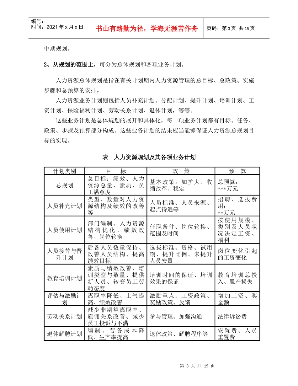
第1页共15页编号:时间:2021年x月x日书山有路勤为径,学海无涯苦作舟页码:第1页共15页人力资源规划大纲第2页共15页第1页共15页编号:时间:2021年x月x日书山有路勤为径,学海无涯苦作舟页码:第2页共15页人力资源规划又称人力资源计划(HumanResourcePlanning)。它是企业计划的重要组成部分,是各项具体人力资源管理活动的起点和依据,直接影响着企业整体人力资源管理的效率。第一节人力资源规划概述一、人力资源规划的概念1、含义:人力资源规划是根据组织的战略目标,科学预测企业组织在未来环境变化中人力资源的供给与需求状况,制定必要的人力资源获取、利用、保持和开发的计划及策略,确保企业对人力资源在数量上和质量上的需求。2、目标:满足企业组织在适当的时间和不同的岗位获得适当的人选(包括数量、质量、层次和结构)。一方面,满足变化的组织对人力资源的需求;另一方面,最大限度地开发利用组织内现有人员的潜力,使组织及其员工需要得到充分满足。二、人力资源规划的必要性在企业的人力资源管理活动中,人力资源规划不仅具有先导性和战略性,而且在实施企业目标和规划过程中,它还能不断调整人力资源管理的政策和措施,指导人力资源管理活动,因此,人力资源规划又被称为人力资源管理活动的纽带。基于以下考虑,我们可以认识到计划的必要性。企业组织中经常会出现岗位空缺的现象;在流动率比较高的情况下,企业的人力资源管理部门就必须在很短的时间内匆忙地招聘大量的新员工,这很容易导致录用标准的下降;企业的运行要求相对地稳定有序,这也就要求劳动力水平的相对稳定;企业的发展,也需要对各岗位人员的及时输入流出;三、人力资源规划的种类和内容1、从规划的时间期限上,人力资源管理规划可分为三种:短期规划、长期规划和第3页共15页第2页共15页编号:时间:2021年x月x日书山有路勤为径,学海无涯苦作舟页码:第3页共15页中期规划。2、从规划的范围上,可分为总体规划和各项业务计划。人力资源总体规划是指在有关计划期内人力资源管理的总目标、总政策、实施步骤和总预算的安排。人力资源业务计划则包括人员补充计划、分配计划、提升计划、培训计划、工资计划、保险福利计划、劳动关系计划、退休计划,等等。这些业务计划是总体规划的展开和具体化,每一项业务计划都有目标、任务、政策、步骤及预算部分构成。这些业务计划的结果应当能够保证人力资源总规划目标的实现。表人力资源规划及其各项业务计划计划类别目标政策预算总规划总目标:绩效、人力资源总量、素质、员工满意度基本政策:如扩大、收缩改革、稳定总预算:***万元人员补充计划类型、数量对人力资源结构及绩效的改善等人员标准、人员来源、起点待遇等招聘、选拔费用:**万元人员使用计划部门编制、人力资源结构优化、绩效改善、岗位轮换任职条件、岗位轮换、范围及时间按使用规模、类别及人员状况决定工资、福利人员接替与晋升计划后备人员数量保持、改善人员结构、提高绩效目标选拔标准、资格、试用期、提升比例、未提升人员安置岗位变化引起的工资变化教育培训计划素质与绩效改善、培训类型与数量、提供新人员、转变员工劳动态度培训时间的保证、培训效果的保证教育培训总投入、脱产损失评估与激励计划离职率降低、士气提高、绩效改善激励重点:工资政策、奖励政策、反馈增加工资、奖金额劳动关系计划减少非期望离职率、雇佣关系改善、减少员工投诉与不满参与管理、加强沟通法律诉讼费退休解聘计划编制、劳务成本降低、生产率提高退休政策、解聘程序等安置费、人员重置费第4页共15页第3页共15页编号:时间:2021年x月x日书山有路勤为径,学海无涯苦作舟页码:第4页共15页第二节人力资源规划的基本程序人力资源规划的重要步骤可分为六个阶段。一、核查现有人力资源这一阶段是后面各阶段的基础,是人力资源规划的第一个过程,它的质量如何对整个工作影响很大,必须高度重视。核查现有人力资源关键在于人力资源的数量、质量、结构及分布状况。这一部分工作需要结合人力资源管理信息系统和职务分析的有关信息来进行。如果企业尚未建立人力资源管理信息系统,这步工作最好与建立该信息...

1、当您付费下载文档后,您只拥有了使用权限,并不意味着购买了版权,文档只能用于自身使用,不得用于其他商业用途(如 [转卖]进行直接盈利或[编辑后售卖]进行间接盈利)。
2、本站所有内容均由合作方或网友上传,本站不对文档的完整性、权威性及其观点立场正确性做任何保证或承诺!文档内容仅供研究参考,付费前请自行鉴别。
3、如文档内容存在违规,或者侵犯商业秘密、侵犯著作权等,请点击“违规举报”。

碎片内容

某水电企业人力资源规划大纲

确认删除?
VIP
微信客服
  • 扫码咨询
会员Q群
  • 会员专属群点击这里加入QQ群
客服邮箱
回到顶部