电脑桌面
添加小米粒文库到电脑桌面
安装后可以在桌面快捷访问

队列考核题库VIP免费

队列考核题库_第1页
1/10
队列考核题库_第2页
2/10
队列考核题库_第3页
3/10
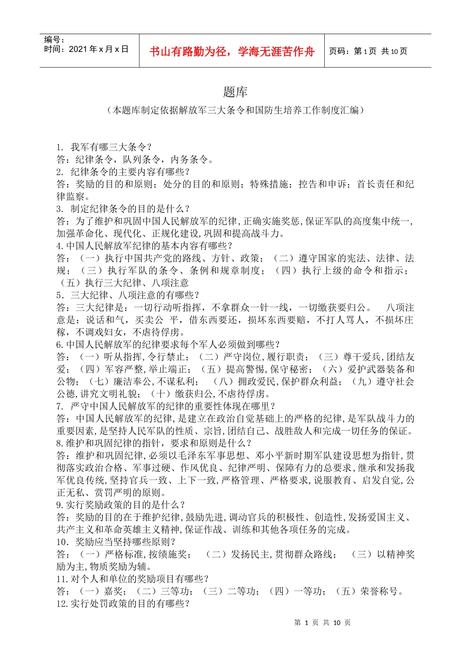
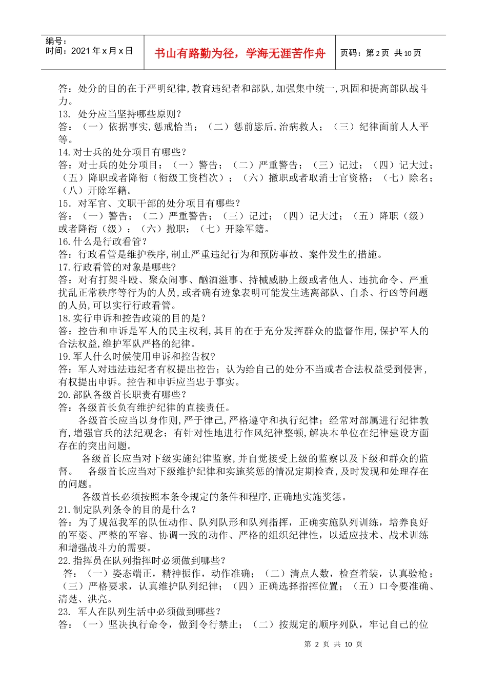
第1页共10页编号:时间:2021年x月x日书山有路勤为径,学海无涯苦作舟页码:第1页共10页题库(本题库制定依据解放军三大条令和国防生培养工作制度汇编)1.我军有哪三大条令?答:纪律条令,队列条令,内务条令。2.纪律条令的主要内容有哪些?答:奖励的目的和原则;处分的目的和原则;特殊措施;控告和申诉;首长责任和纪律监察。3.制定纪律条令的目的是什么?答:为了维护和巩固中国人民解放军的纪律,正确实施奖惩,保证军队的高度集中统一,加强革命化、现代化、正规化建设,巩固和提高战斗力。4.中国人民解放军纪律的基本内容有哪些?答:(一)执行中国共产党的路线、方针、政策;(二)遵守国家的宪法、法律、法规;(三)执行军队的条令、条例和规章制度;(四)执行上级的命令和指示;(五)执行三大纪律、八项注意5.三大纪律、八项注意的有哪些?答:三大纪律是:一切行动听指挥,不拿群众一针一线,一切缴获要归公。八项注意是:说话和气,买卖公平,借东西要还,损坏东西要赔,不打人骂人,不损坏庄稼,不调戏妇女,不虐待俘虏。6.中国人民解放军的纪律要求每个军人必须做到哪些?答:(一)听从指挥,令行禁止;(二)严守岗位,履行职责;(三)尊干爱兵,团结友爱;(四)军容严整,举止端正;(五)提高警惕,保守秘密;(六)爱护武器装备和公物;(七)廉洁奉公,不谋私利;(八)拥政爱民,保护群众利益;(九)遵守社会公德,讲究文明礼貌;(十)缴获归公,不虐待俘虏。7.严守中国人民解放军的纪律的重要性体现在哪里?答:中国人民解放军的纪律,是建立在政治自觉基础上的严格的纪律,是军队战斗力的重要因素,是坚持人民军队的性质、宗旨,团结自己、战胜敌人和完成一切任务的保证。8.维护和巩固纪律的指针,要求和原则是什么?答:维护和巩固纪律,必须以毛泽东军事思想、邓小平新时期军队建设思想为指针,贯彻落实政治合格、军事过硬、作风优良、纪律严明、保障有力的总要求,继承和发扬我军优良传统,坚持官兵一致、上下一致,严格管理、严格要求,说服教育、启发自觉,公正无私、赏罚严明的原则。9.实行奖励政策的目的是什么?答:奖励的目的在于维护纪律,鼓励先进,调动官兵的积极性、创造性,发扬爱国主义、共产主义和革命英雄主义精神,保证作战、训练和其他各项任务的完成。10.奖励应当坚持哪些原则?答:(一)严格标准,按绩施奖;(二)发扬民主,贯彻群众路线;(三)以精神奖励为主,物质奖励为辅。11.对个人和单位的奖励项目有哪些?答:(一)嘉奖;(二)三等功;(三)二等功;(四)一等功;(五)荣誉称号。12.实行处罚政策的目的有哪些?第2页共10页第1页共10页编号:时间:2021年x月x日书山有路勤为径,学海无涯苦作舟页码:第2页共10页答:处分的目的在于严明纪律,教育违纪者和部队,加强集中统一,巩固和提高部队战斗力。13.处分应当坚持哪些原则?答:(一)依据事实,惩戒恰当;(二)惩前毖后,治病救人;(三)纪律面前人人平等。14.对士兵的处分项目有哪些?答:对士兵的处分项目:(一)警告;(二)严重警告;(三)记过;(四)记大过;(五)降职或者降衔(衔级工资档次);(六)撤职或者取消士官资格;(七)除名;(八)开除军籍。15.对军官、文职干部的处分项目有哪些?答:(一)警告;(二)严重警告;(三)记过;(四)记大过;(五)降职(级)或者降衔(级);(六)撤职;(七)开除军籍。16.什么是行政看管?答:行政看管是维护秩序,制止严重违纪行为和预防事故、案件发生的措施。17.行政看管的对象是哪些?答:对有打架斗殴、聚众闹事、酗酒滋事、持械威胁上级或者他人、违抗命令、严重扰乱正常秩序等行为的人员,或者确有迹象表明可能发生逃离部队、自杀、行凶等问题的人员,可以实行行政看管。18.实行申诉和控告政策的目的是?答:控告和申诉是军人的民主权利,其目的在于充分发挥群众的监督作用,保护军人的合法权益,维护军队严格的纪律。19.军人什么时候使用申诉和控告权?答:军人对违法违纪者有权提出控告;认为给自己的处分不当或者合法权益受到侵害,有权提出申诉。控告和申诉应当忠于事实。20.部队各级首长职责有哪些?答:各级首长负有维护...

1、当您付费下载文档后,您只拥有了使用权限,并不意味着购买了版权,文档只能用于自身使用,不得用于其他商业用途(如 [转卖]进行直接盈利或[编辑后售卖]进行间接盈利)。
2、本站所有内容均由合作方或网友上传,本站不对文档的完整性、权威性及其观点立场正确性做任何保证或承诺!文档内容仅供研究参考,付费前请自行鉴别。
3、如文档内容存在违规,或者侵犯商业秘密、侵犯著作权等,请点击“违规举报”。

碎片内容

队列考核题库

您可能关注的文档

确认删除?
VIP
微信客服
  • 扫码咨询
会员Q群
  • 会员专属群点击这里加入QQ群
客服邮箱
回到顶部