电脑桌面
添加小米粒文库到电脑桌面
安装后可以在桌面快捷访问

各学科的销售技巧与方法培训VIP专享VIP免费

各学科的销售技巧与方法培训_第1页
1/18
各学科的销售技巧与方法培训_第2页
2/18
各学科的销售技巧与方法培训_第3页
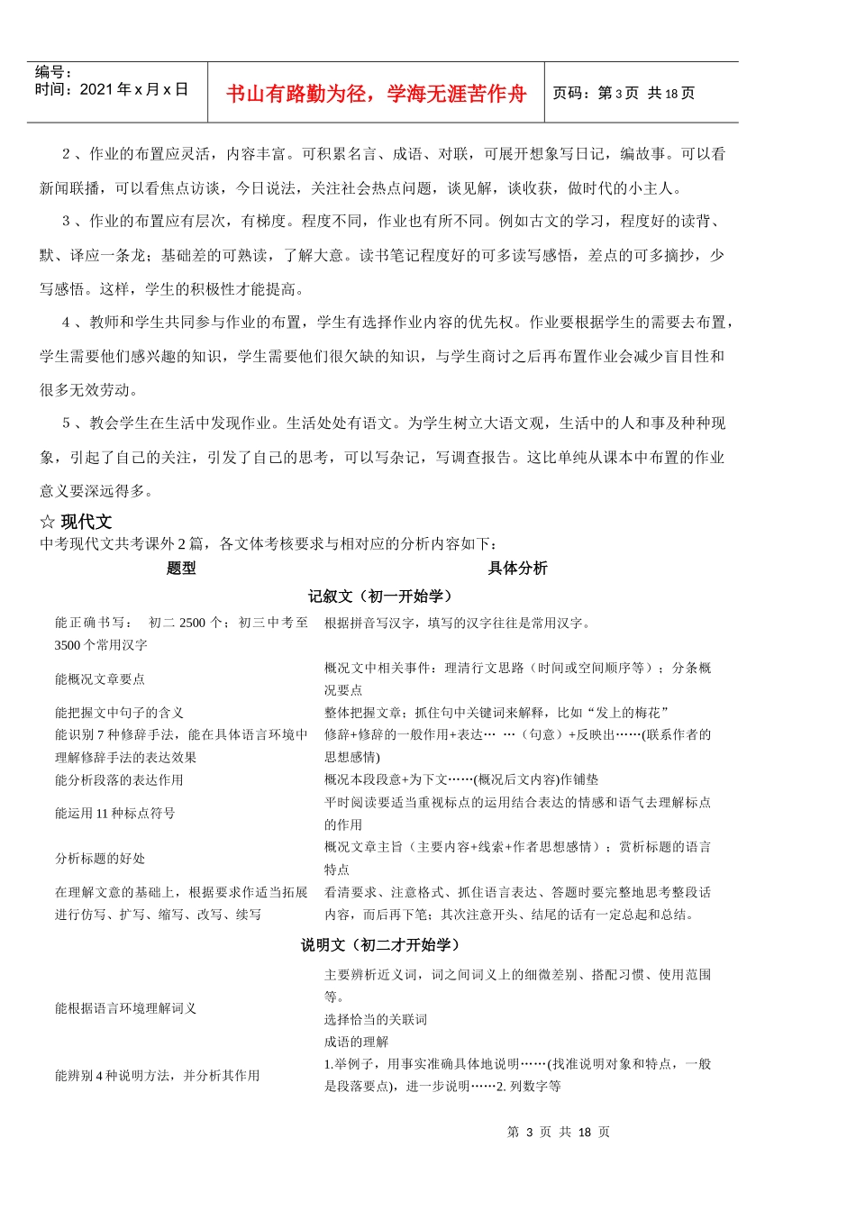
3/18
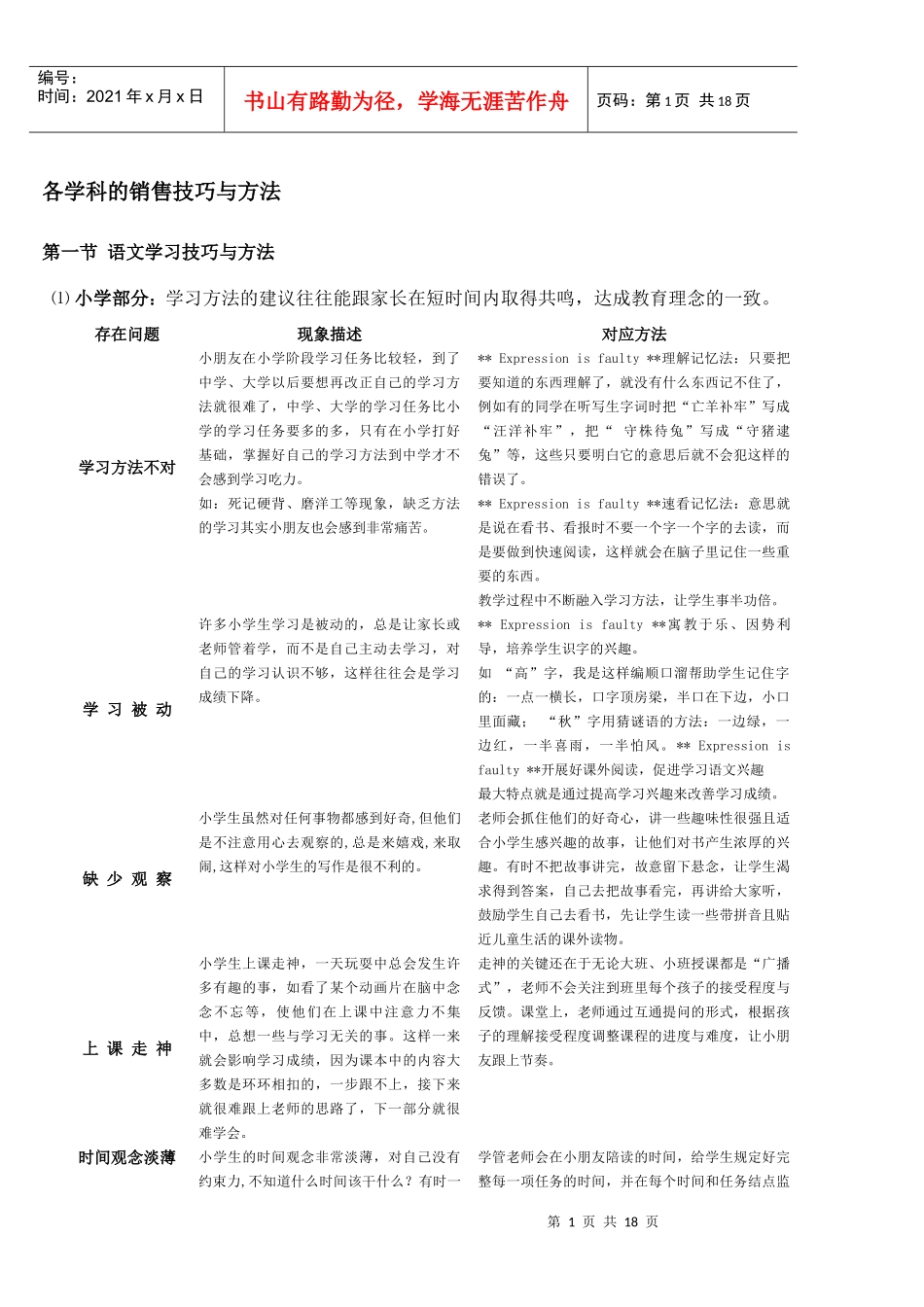
第1页共18页编号:时间:2021年x月x日书山有路勤为径,学海无涯苦作舟页码:第1页共18页各学科的销售技巧与方法第一节语文学习技巧与方法⑴小学部分:学习方法的建议往往能跟家长在短时间内取得共鸣,达成教育理念的一致。存在问题现象描述对应方法学习方法不对小朋友在小学阶段学习任务比较轻,到了中学、大学以后要想再改正自己的学习方法就很难了,中学、大学的学习任务比小学的学习任务要多的多,只有在小学打好基础,掌握好自己的学习方法到中学才不会感到学习吃力。如:死记硬背、磨洋工等现象,缺乏方法的学习其实小朋友也会感到非常痛苦。**Expressionisfaulty**理解记忆法:只要把要知道的东西理解了,就没有什么东西记不住了,例如有的同学在听写生字词时把“亡羊补牢”写成“汪洋补牢”,把“守株待兔”写成“守猪逮兔”等,这些只要明白它的意思后就不会犯这样的错误了。**Expressionisfaulty**速看记忆法:意思就是说在看书、看报时不要一个字一个字的去读,而是要做到快速阅读,这样就会在脑子里记住一些重要的东西。教学过程中不断融入学习方法,让学生事半功倍。学习被动许多小学生学习是被动的,总是让家长或老师管着学,而不是自己主动去学习,对自己的学习认识不够,这样往往会是学习成绩下降。**Expressionisfaulty**寓教于乐、因势利导,培养学生识字的兴趣。如“高”字,我是这样编顺口溜帮助学生记住字的:一点一横长,口字顶房梁,半口在下边,小口里面藏;“秋”字用猜谜语的方法:一边绿,一边红,一半喜雨,一半怕风。**Expressionisfaulty**开展好课外阅读,促进学习语文兴趣最大特点就是通过提高学习兴趣来改善学习成绩。缺少观察小学生虽然对任何事物都感到好奇,但他们是不注意用心去观察的,总是来嬉戏,来取闹,这样对小学生的写作是很不利的。老师会抓住他们的好奇心,讲一些趣味性很强且适合小学生感兴趣的故事,让他们对书产生浓厚的兴趣。有时不把故事讲完,故意留下悬念,让学生渴求得到答案,自己去把故事看完,再讲给大家听,鼓励学生自己去看书,先让学生读一些带拼音且贴近儿童生活的课外读物。上课走神小学生上课走神,一天玩耍中总会发生许多有趣的事,如看了某个动画片在脑中念念不忘等,使他们在上课中注意力不集中,总想一些与学习无关的事。这样一来就会影响学习成绩,因为课本中的内容大多数是环环相扣的,一步跟不上,接下来就很难跟上老师的思路了,下一部分就很难学会。走神的关键还在于无论大班、小班授课都是“广播式”,老师不会关注到班里每个孩子的接受程度与反馈。课堂上,老师通过互通提问的形式,根据孩子的理解接受程度调整课程的进度与难度,让小朋友跟上节奏。时间观念淡薄小学生的时间观念非常淡薄,对自己没有约束力,不知道什么时间该干什么?有时一学管老师会在小朋友陪读的时间,给学生规定好完整每一项任务的时间,并在每个时间和任务结点监第2页共18页第1页共18页编号:时间:2021年x月x日书山有路勤为径,学海无涯苦作舟页码:第2页共18页玩连自己该做的作业都忘了,等想起来已是晚上了,所以就急忙的做作业,弄得第二天上课一点精神也没有。上课注意力不集中,打哈欠的现象。督完成情况,这样一来,小朋友就能养成良好的“保质保量”学习习惯。(2)初中部分:“语文学习不象数理化一抓就灵,见效太慢”似乎已成共识,这与学科本身的特点有关系。它是慢工,需要长期的积累,不过与语文作业的实效性长期得不到落实有直接关系。现在学生的语文作业存在应付现象,从作业情况看,真正阅读、思考,然后做笔记,交差应付以凑字数为目的的占大多数,其他形式的语文作业马虎现象也很严重。短期内看不出学生能力的降低,预初到初三,四年下来,学生的语文能力大幅度下降。语文是一切学科的基础,语文能力的下降直接影响到其他学科能力的培养,因此,提高初中生语文作业的实效性迫在眉睫。【普遍存在的问题】(1)学生普遍认为语文作业是不用思考的。理由是:语文作业最好写,没难题,可以摘抄或编造。因此都是放在各科作业都完成了以后。时间多,就认真些;时间少,就潦草些,就偷工减料交差。至于读书笔记读什么,摘...

1、当您付费下载文档后,您只拥有了使用权限,并不意味着购买了版权,文档只能用于自身使用,不得用于其他商业用途(如 [转卖]进行直接盈利或[编辑后售卖]进行间接盈利)。
2、本站所有内容均由合作方或网友上传,本站不对文档的完整性、权威性及其观点立场正确性做任何保证或承诺!文档内容仅供研究参考,付费前请自行鉴别。
3、如文档内容存在违规,或者侵犯商业秘密、侵犯著作权等,请点击“违规举报”。

碎片内容

各学科的销售技巧与方法培训

确认删除?
VIP
微信客服
  • 扫码咨询
会员Q群
  • 会员专属群点击这里加入QQ群
客服邮箱
回到顶部