电脑桌面
添加小米粒文库到电脑桌面
安装后可以在桌面快捷访问

多媒体计算机辅助中学物理教学VIP免费

多媒体计算机辅助中学物理教学_第1页
1/9
多媒体计算机辅助中学物理教学_第2页
2/9
多媒体计算机辅助中学物理教学_第3页
3/9
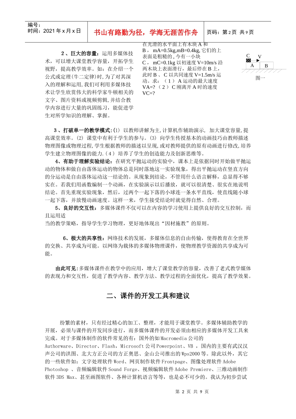
第1页共9页编号:时间:2021年x月x日书山有路勤为径,学海无涯苦作舟页码:第1页共9页多媒体计算机辅助中学物理教学物理组:曾利平前言随着时代的发展,多媒体计算机,以其强大的功能,激发了人们的求知热情。丰富的内容、生动的画面、巧妙的链接组合、多采的演示效果,使人们能够长时间的端坐荧光屏前,留恋忘返。若与Internet相连,则可以轻易将自己融入世界知识的海洋,随时倾听时代的脉搏。在现代课堂教学中,录音机、电视机、幻灯机、投影仪等现代电化教学手段作为常规教学手段的有益补充,向学生提供了大量直观感性材料,在提高学生的学习兴趣、增强学生的学习主动性方面发挥着重要作用。而计算机技术的普及与提高,向传统的“五个一”(一块黑板、一支粉笔、一张嘴、一本教材、一本教案)的教学模式提出了挑战,并迅速成为发展现代化教育不可或缺的工具。多媒体计算机的强大媒体处理功能使现代物理课堂教学又有了新的发展。一、多媒体计算机辅助中学物理教学的优势1、丰富的表现力:运用多媒体技术,可以模拟仿真各类情境,在课堂教学的过程中根据物理学科的特点,针对不同的教学内容,综合运用声音、图像、视频、动画等多媒体手段创设情境,化不可见为可见,化静态为动态,化抽象为直观,化复杂多变为简洁明了,可以最大限度地调动学生的积极性,激发学生的学习兴趣,又能够充分表现教学内容,突出重点、突破难点,引导学生积极探索、主动学习。例如:在制“交变电流”的课件中,矩形线框在匀强磁场中绕垂直于磁场方向的轴匀速转动,切割磁感线产生感应电动势。为了很好的认识这一物理过程,我们可以通过动画,色彩,闪烁和音响等多种技巧的运用,这样不仅可以很好地帮助学生完成从立体图像向剖面图的转移,而且还可以很好地表现线框在旋转过程中,速度矢量与磁感线之间夹角的变化和感应电动势变化的过程,以及两个量变化之间的对应关系,并在屏幕上设计多个窗口,使各个量的变化与线框的转动呈动态展示,这样在学生头脑中就形成了一个很鲜明生动的形象,便于学生在此基础上进行进一步理性思维。又如:在讲解和解答某个问题时(有下题、图),为了对物理过程的分析,可利用简单的动画技术就可以很好地演示整个物理过程,而且我们还可以通过在动画中插入几个控制点,就很容易分析物理过程的各个阶段,这样就能够引导学生重视对物理过程的分析和研究,有利于培养学生正确的物理思想和物理方法。还有船闸的工作过程、发电机与电动机的工作原理、四冲程内燃机的工作过程等都可以用多媒体技术制作很漂亮的课件,帮助学生理解,利于教学.学生不易搞清楚的,若运用了视频或动画手段展示其过程,则可顺利地引导学生突破思维障碍,使原本艰难的教学活动充满了魅力,有效地激发学生的学习兴趣。第2页共9页第1页共9页CBVA图一在光滑的水平面上有木块A和B,mA=0.5kg,mB=0.4kg,它们的上表面是粗糙的,今有一小块C,mC=0.1kg以初速度V=10m/s沿两木块上表面滑行,最后停在B上,此时B、C以共同速度V=1.5m/s运动。求:(1)A运动的最大速度VA=?(2)C刚离开A时的速度VC=?编号:时间:2021年x月x日书山有路勤为径,学海无涯苦作舟页码:第2页共9页2、巨大的容量:运用多媒体技术,可以增大课堂教学容量,开拓学生视野,提高教学效率。如:在介绍一个公式或定理(牛二定律)时,为了对其深入的理解和运用,我们可利用多媒体技术让学生欣赏伟大的科学家牛顿相关的文字、图片资料或视频剪辑,并结合教学内容进行大量的巩固练习,能促进学生对所学知识的理解、掌握。3、打破单一的教学模式:(1)以教师讲解为主,计算机作辅助演示,加大课堂容量,提高课堂效率。(2)课堂中有利于学生的参与。(3)向学生传授基本的动画技巧由教师描述物理图像或物理过程,学生根据教师的描述以呈现,或对教师提供的原有动画进行修改,培养学生建立物理图像的能力.(4)培养了学生的创造能力及创新思维等。4、有助于理解实验结论:在研究平抛运动的实验中,课本上是依据同时开始做平抛运动的物体和做自由落体运动的物体总是同时落地这一实验现象,得出平抛运动在竖直方向的分运动是自由落体运动这一结论的。从现象到结论,不管用什么语言解释,总显得不...

1、当您付费下载文档后,您只拥有了使用权限,并不意味着购买了版权,文档只能用于自身使用,不得用于其他商业用途(如 [转卖]进行直接盈利或[编辑后售卖]进行间接盈利)。
2、本站所有内容均由合作方或网友上传,本站不对文档的完整性、权威性及其观点立场正确性做任何保证或承诺!文档内容仅供研究参考,付费前请自行鉴别。
3、如文档内容存在违规,或者侵犯商业秘密、侵犯著作权等,请点击“违规举报”。

碎片内容

多媒体计算机辅助中学物理教学

您可能关注的文档

确认删除?
VIP
微信客服
  • 扫码咨询
会员Q群
  • 会员专属群点击这里加入QQ群
客服邮箱
回到顶部