电脑桌面
添加小米粒文库到电脑桌面
安装后可以在桌面快捷访问

(猜题押题)高考生物二轮专题复习冲刺训练 第3课时VIP免费

(猜题押题)高考生物二轮专题复习冲刺训练 第3课时_第1页
1/8
(猜题押题)高考生物二轮专题复习冲刺训练 第3课时_第2页
2/8
(猜题押题)高考生物二轮专题复习冲刺训练 第3课时_第3页
3/8
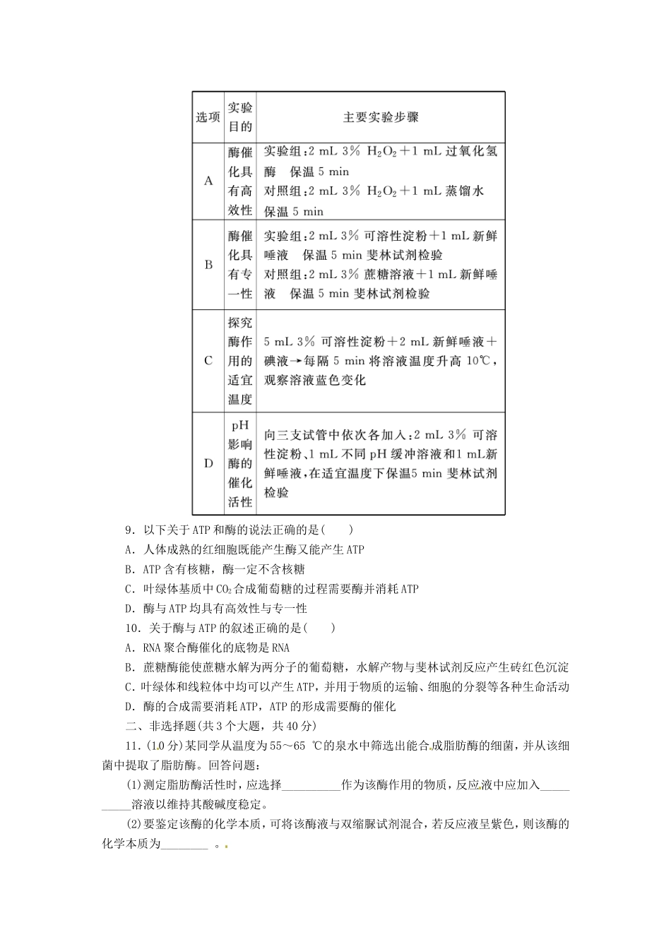
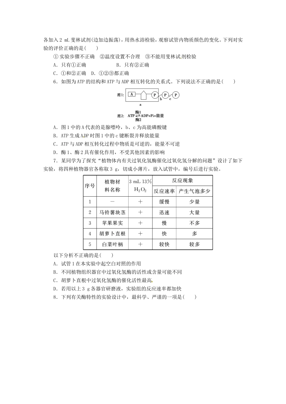
一、选择题(共10个小题,每题6分,共60分)1.生物体的新陈代谢能在常温常压下迅速有序地进行,主要是由于酶的催化作用。下列有关酶的叙述,错误的是()A.酶比无机催化剂和采用加热的方法降低活化能的作用更显著B.探究pH对酶活性的影响时应保持适宜且相同的温度C.人体内各种酶作用所需的最适条件是不完全一致的D.酶是所有活细胞都含有的具有催化作用的有机物2.当你品尝各种美味佳肴时,你可能不得不感谢三磷酸腺苷(ATP)这种化学物质。新的研究显示,ATP这种传统上与细胞能量供应相关的物质在把食物的味道信息传递给大脑的过程中起到了关键的作用。据以上信息我们不能推出的结论是()A.ATP与能量供应相关B.作为信息分子的ATP不能提供能量C.ATP也可作为信息传递分子D.神经细胞膜外表面可能有ATP的受体3.酶和ATP是细胞生命活动中两种重要的化合物,绝大多数生命活动都与它们密切相关,但也有“例外”。下列人体生命活动中,属于这种“例外”的是()A.肝脏细胞吸收组织液中的氧气B.线粒体中的[H]与O2结合C.吞噬细胞吞噬并水解衰老的细胞D.体液免疫中浆细胞合成并分泌抗体4.下图甲表示某酶促反应过程,图乙表示图甲的反应过程中有关物质浓度随时间变化的曲线(物质a的起始浓度为10mmol/L)。下列叙述错误的是()甲乙A.物质a可能是麦芽糖但不可能是蔗糖B.在该实验条件下物质a在2min内可被完全分解C.若曲线①②③表示不同温度下酶促反应速率,则曲线①温度一定低于曲线②和③D.若曲线①②③表示不同酶浓度下酶促反应速率,则曲线①酶浓度一定大于曲线②和③5.为了验证温度对酶活性的影响,某同学设计了如下的实验方案和步骤:取三支大小相同的试管,编号为甲、乙、丙,分别向三支试管中加入3mL浆糊,再各加入2mL新鲜的α淀粉酶溶液,振荡后,将甲、乙、丙三支试管分别置于0℃、35℃、100℃下约5min,取出试管,各加入2mL斐林试剂(边加边振荡),用热水浴检验,观察试管内物质颜色的变化。下列对实验的评价正确的是()①实验步骤不正确②温度设置不合理③不能用斐林试剂检验A.只有①正确B.只有②正确C.①和②正确D.①②③都正确6.如图为ATP的结构和ATP与ADP相互转化的关系式。下列说法不正确的是()A.图1中的A代表的是腺嘌呤,b、c为高能磷酸键B.ATP生成ADP时图1中的c键断裂并释放能量C.ATP与ADP相互转化过程中物质是可逆的,能量不可逆D.酶1、酶2具有催化作用,不受其他因素的影响7.某同学为了探究“植物体内有关过氧化氢酶催化过氧化氢分解的问题”设计了如下实验,将四种植物器官各称取3g,切成小薄片,放入试管中,编号后进行实验。以下分析不正确的是()A.试管1在本实验中起空白对照的作用B.不同植物组织器官中过氧化氢酶的活性或含量可能不同C.胡萝卜直根中过氧化氢酶的催化活性最高D.若用以上3g各器官研磨液,实验组的反应速率都加快8.下列有关酶特性的实验设计中,最科学、严谨的一项是()9.以下关于ATP和酶的说法正确的是()A.人体成熟的红细胞既能产生酶又能产生ATPB.ATP含有核糖,酶一定不含核糖C.叶绿体基质中CO2合成葡萄糖的过程需要酶并消耗ATPD.酶与ATP均具有高效性与专一性10.关于酶与ATP的叙述正确的是()A.RNA聚合酶催化的底物是RNAB.蔗糖酶能使蔗糖水解为两分子的葡萄糖,水解产物与斐林试剂反应产生砖红色沉淀C.叶绿体和线粒体中均可以产生ATP,并用于物质的运输、细胞的分裂等各种生命活动D.酶的合成需要消耗ATP,ATP的形成需要酶的催化二、非选择题(共3个大题,共40分)11.(10分)某同学从温度为55~65℃的泉水中筛选出能合成脂肪酶的细菌,并从该细菌中提取了脂肪酶。回答问题:(1)测定脂肪酶活性时,应选择__________作为该酶作用的物质,反应液中应加入__________溶液以维持其酸碱度稳定。(2)要鉴定该酶的化学本质,可将该酶液与双缩脲试剂混合,若反应液呈紫色,则该酶的化学本质为________。(3)根据该细菌的生活环境,简要写出测定该酶催化作用最适温度的实验思路。12.(16分)为探究植酸酶对鲈鱼生长和消化酶活性的影响,研究者设计并进行了相关实验,实验步骤及结果如下:①鲈鱼的驯养:将从海洋中捕获的鲈鱼鱼苗在浮式海水网箱...

1、当您付费下载文档后,您只拥有了使用权限,并不意味着购买了版权,文档只能用于自身使用,不得用于其他商业用途(如 [转卖]进行直接盈利或[编辑后售卖]进行间接盈利)。
2、本站所有内容均由合作方或网友上传,本站不对文档的完整性、权威性及其观点立场正确性做任何保证或承诺!文档内容仅供研究参考,付费前请自行鉴别。
3、如文档内容存在违规,或者侵犯商业秘密、侵犯著作权等,请点击“违规举报”。

碎片内容

(猜题押题)高考生物二轮专题复习冲刺训练 第3课时

您可能关注的文档

文章天下+ 关注
实名认证
内容提供者

各种文档应有尽有

相关文档

确认删除?
VIP
微信客服
  • 扫码咨询
会员Q群
  • 会员专属群点击这里加入QQ群
客服邮箱
回到顶部