电脑桌面
添加小米粒文库到电脑桌面
安装后可以在桌面快捷访问

2024年最新小学奥数知识点归纳总结VIP免费

2024年最新小学奥数知识点归纳总结_第1页
1/18
2024年最新小学奥数知识点归纳总结_第2页
2/18
2024年最新小学奥数知识点归纳总结_第3页
3/18
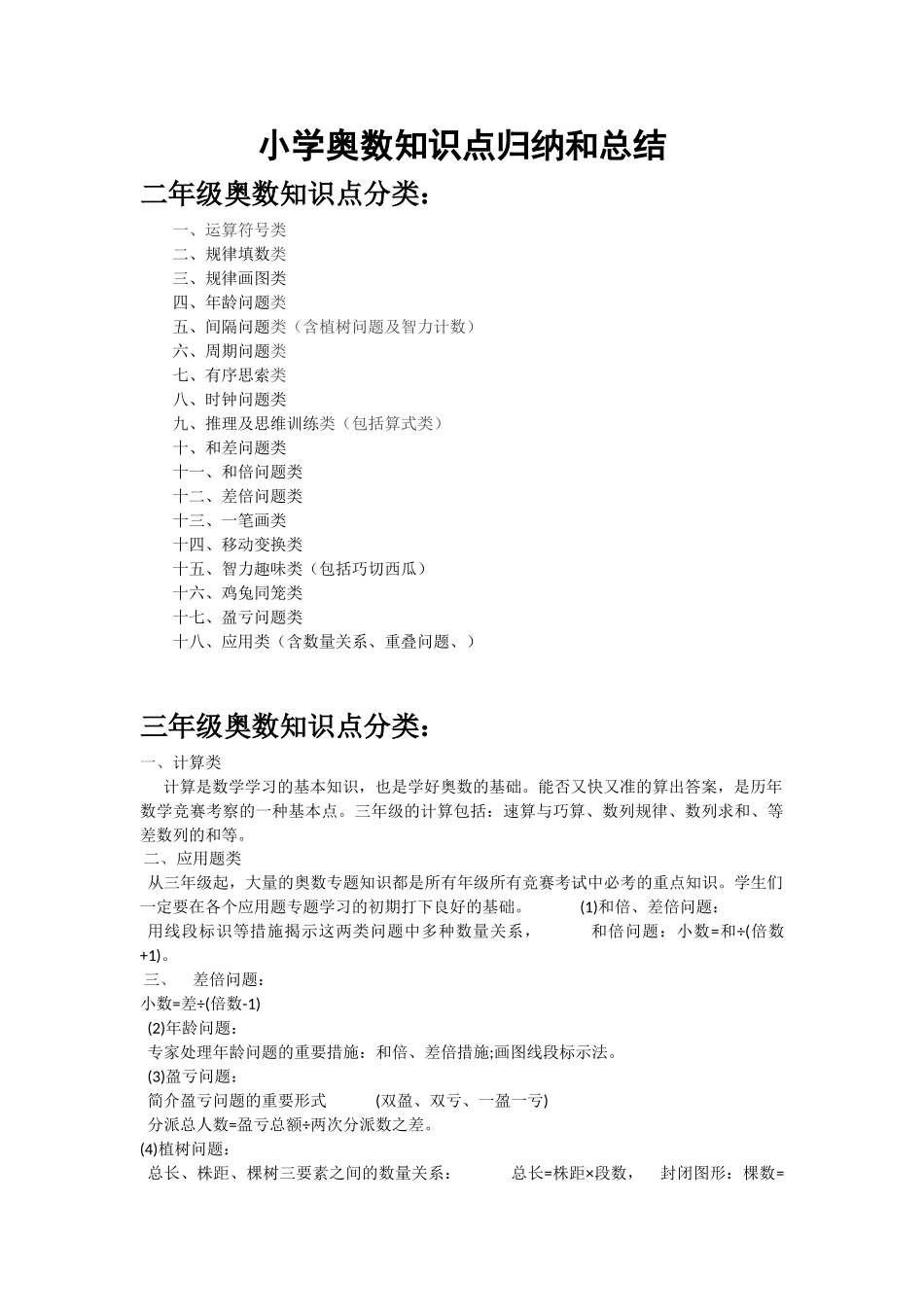
小学奥数知识点归纳和总结二年级奥数知识点分类:一、运算符号类二、规律填数类三、规律画图类四、年龄问题类五、间隔问题类(含植树问题及智力计数)六、周期问题类七、有序思索类八、时钟问题类九、推理及思维训练类(包括算式类)十、和差问题类十一、和倍问题类十二、差倍问题类十三、一笔画类十四、移动变换类十五、智力趣味类(包括巧切西瓜)十六、鸡兔同笼类十七、盈亏问题类十八、应用类(含数量关系、重叠问题、)三年级奥数知识点分类:一、计算类计算是数学学习的基本知识,也是学好奥数的基础。能否又快又准的算出答案,是历年数学竞赛考察的一种基本点。三年级的计算包括:速算与巧算、数列规律、数列求和、等差数列的和等。二、应用题类从三年级起,大量的奥数专题知识都是所有年级所有竞赛考试中必考的重点知识。学生们一定要在各个应用题专题学习的初期打下良好的基础。(1)和倍、差倍问题:用线段标识等措施揭示这两类问题中多种数量关系,和倍问题:小数=和÷(倍数+1)。三、差倍问题:小数=差÷(倍数-1)(2)年龄问题:专家处理年龄问题的重要措施:和倍、差倍措施;画图线段标示法。(3)盈亏问题:简介盈亏问题的重要形式(双盈、双亏、一盈一亏)分派总人数=盈亏总额÷两次分派数之差。(4)植树问题:总长、株距、棵树三要素之间的数量关系:总长=株距×段数,封闭图形:棵数=段数不封闭图形:两头都栽:棵数=段数+1两头都不栽:棵数=段数-1一头栽一头不栽:棵数=段数(5)鸡兔同笼问题:简介鸡兔同笼问题的由来和重要形式,揭示鸡兔同笼问题中的数量关系,假设法(6)行程问题:相遇问题、追及问题等,相遇时间=总旅程÷速度和,追及时间=距离÷速度差。(7)周期问题(8)还原问题(9)归一问题(10)体育比赛中的数学、趣题巧解几何类三年级学校的学习中就会波及到某些简朴的图形求周长和面积了,那么在奥数中图形问题波及到的是巧求周长、巧求矩形面积数论类目前三年级也开始波及到了数论了,是比较简朴的能被2、3、5整除的性质、奇数和偶数、余数与周期问题。四年级奥数知识点分类:1.圆周率常取数据3.14×1=3.143.14×2=6.283.14×3=9.423.14×4=12.563.14×5=15.73.15×6=18.843.14×7=21.983.14×8=25.123.14×9=28.262.常用特殊数的乘积125×8=100025×4=100125×3=375625×16=100007×11×13=100125×8=200125×4=50037×3=1113.100内质数:23571113171923293137414347535961677173798389974.单位换算:1米=3尺=3.2808英尺=1.0926码1公里=1000米=2里1码=3英尺=36英寸1海里=1852米=3.704里=1.15英里1平方公里=1000000平方米=100公顷=4平方里=0.3861平方英里1平方米=100平方分米=10000平方厘米1公顷=100公亩=15亩=2.4711英亩1立方米=1000立方分米=1000000立方厘米1立方米=27立方尺=1.308立方码=35.3147立方英尺1吨=1000公斤=1000千克1公斤=1000克=2斤(市制)=2.2046磅5.加减法运算性质:同级运算时,假如互换数的位置,应注意符号搬家。加、去括号时要注意如下几点:括号前面是加号,去掉括号不变号;加号背面添括号,括号里面不变号;括号前面是减号去掉括号要变号;减号背面添括号,括号里面要变号。6.乘除法运算性质乘法中性质:(1)乘法互换律(2)乘法结合律(3)乘法分派律(4)乘法性质(5)积的变化规律:一扩一缩法。除法中性质:当被除数为几种数字之和或者差时才可以用除法分派律积的变化规律:同扩同缩法。同级运算时,假如有互换数的位置,应当注意符号搬家。加、去括号时注意如下几点:括号前面是乘号,去掉或加上括号不变号;括号前面是除号,去掉或加上括号要变号;7.等差数列数列是指按一定规律次序排列成一列数。假如一种数列中从第二个数开始,相邻两个数的差都相等,我们就把这样的一列数叫做等差数列,等差数列中的每一种数都叫做项第一种数叫第一项,一般也叫“首项”,第二个数叫第二项,第三个数叫第三项……最终一项叫做“末项”。等差数列中相邻两项的差叫做“公差”,等差数列中项的个数叫做“项数”。公式:和=(首项+末项)×项数÷2项数=(末项-首项)÷公差+1第n项=首项+(n-1)×公差8.和倍问题己知几种数的和及这几种...

1、当您付费下载文档后,您只拥有了使用权限,并不意味着购买了版权,文档只能用于自身使用,不得用于其他商业用途(如 [转卖]进行直接盈利或[编辑后售卖]进行间接盈利)。
2、本站所有内容均由合作方或网友上传,本站不对文档的完整性、权威性及其观点立场正确性做任何保证或承诺!文档内容仅供研究参考,付费前请自行鉴别。
3、如文档内容存在违规,或者侵犯商业秘密、侵犯著作权等,请点击“违规举报”。

碎片内容

2024年最新小学奥数知识点归纳总结

您可能关注的文档

确认删除?
VIP
微信客服
  • 扫码咨询
会员Q群
  • 会员专属群点击这里加入QQ群
客服邮箱
回到顶部