电脑桌面
添加小米粒文库到电脑桌面
安装后可以在桌面快捷访问

公寓给排水消防安装工程施工方案_secretVIP免费

公寓给排水消防安装工程施工方案_secret_第1页
1/18
公寓给排水消防安装工程施工方案_secret_第2页
2/18
公寓给排水消防安装工程施工方案_secret_第3页
3/18
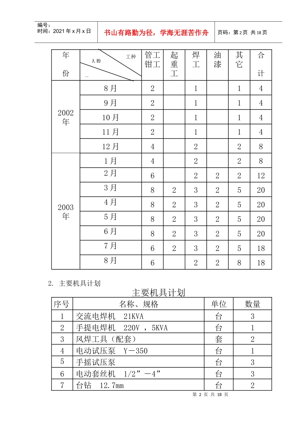
给排水消防安装工程施工方案建设单位:监理单位:施工单位:主编:审核:公寓给排水消防安装工程施工方案一、工程概况第1页共18页编号:时间:2021年x月x日书山有路勤为径,学海无涯苦作舟页码:第1页共18页1.工程概况某公寓楼为一类高层建筑,负三层至七层为裙楼,负二、负三层为设备层,负二层设车库,负一层至四层为商场,五层、六层为餐厅,七层为办公室,八至三十层为塔楼住户层,其建筑面积约为3.9万平方米。某公寓楼给排水、消火栓工程由中煤国际工程集团某设计研究院设计,由广东省某建筑工程公司承担给排水、消火栓系统安装任务。2.主要工作内容2.1给排水工程主要包括水泵、潜水泵、阀门、泵房以及室内外给水管线,排水管线安装。地下泵房设生活水泵2台,地下室设潜水泵共8台。2.2消火栓工程主要包括全部室内消火栓系统管道、消火栓箱安装。地下泵房设室内消火栓泵及室外消火栓泵各2台。2.3喷淋管道预埋工程主要包括大楼的所有穿楼板、梁、墙体的有关孔洞预留及套管预埋。二、施工准备工作1.向建设单位、设计部门详细了解工程情况,如工艺流程,质量标准,进度要求,图纸资料,设备订货,材料供应,土建装修进度等,为编制施工方案计划提供资料数据。2.与国家规范、地方规范等技术标准有出入的问题,做好记录,以确保工程按要求进行。3.要严格按图施工,要掌握设备的有关规范和技术要求,各项安装工程要做出施工方案或施工技术措施,经批准后才能施工。4.对办公室的管道、卫生器具、设备等实行统一做法,要做好“样板间”,经甲方、监理验收合格后,再统一进行安装施工。对于各专业交叉复杂的部位,应预先组织图纸会审,制定方案审核批准后进行施工,以免造成安装后再拆改。5.做好施工班组的技术交底工作。(包括图纸资料、工艺流程等)6.做好所有材料、卫生器具、设备的清点交接工作。7.熟悉现场,编制施工组织设计及施工方案,送有关部门审批。三、施工计划1.劳动力进场计划劳动力进场计划第2页共18页第1页共18页编号:时间:2021年x月x日书山有路勤为径,学海无涯苦作舟页码:第2页共18页年份管工钳工起重工焊工油漆其它合计2002年8月21149月211410月211411月211412月42282003年1月42282月6222123月82325204月82325205月82325206月82325207月62325188月6228182.主要机具计划主要机具计划序号名称、规格单位数量1交流电焊机21KVA台32手提电焊机220V,5KVA台13风焊工具(配套)套24电动试压泵Y-350台15手摇试压泵台36电动套丝机1/2”-4”台37台钻12.7mm台2月人数工种第3页共18页第2页共18页编号:时间:2021年x月x日书山有路勤为径,学海无涯苦作舟页码:第3页共18页8手枪钻6mm把29冲击钻12型,22型把各210冲击钻42型,72型把各211台虎钳(连台)张212喉闸1#-3#把各313倒链0.5T,1T,3T,5T个各114铁水平尺300-600mm把415游标卡尺把116钢卷尺把1017手动葫芦2T个218钢丝绳扣、塞古、铁滑瓶批119转速表个120压力表(各规格)个521无线步话机部322灭火器1211个623手提角向砂轮机台224临时电箱个33.给排水消防系统施工进度计划(见附件)四、施工方法及技术措施1.工程特点1.1给排水工程1.1.1给水系统本大楼供水由市政水网引一条供水管(DN100)供水,引至地下室生活水箱(地下生活水箱容积80m3)。裙楼及地下室直接由市政供水,塔楼供水经生活水泵送水至屋面生活水箱(屋面生活水箱容积50m3)后供给,其中在塔楼14、22层分段减压后供水。1.1.2排水系统排水系统采用分流制。卫生间排水、厨房排水出户后进入污水系统,空调冷凝水,屋面排水、地下室集水坑压力排水进入雨水系统。塔楼在、六、七层转换,裙楼在地下一、二层转换。污水、粪水排放到市政下水道前经化粪池(或隔油池)处理。第4页共18页第3页共18页施工准备配合土建预留、预埋消火栓施工流程示意图泵房管道、设备安装立管安装技术交底各层管道安装编号:时间:2021年x月x日书山有路勤为径,学海无涯苦作舟页码:第4页共18页1.2消火栓工程本大楼消防供水由市政水网引两条供水管(DN200)供水,引至地下室消防水池,地下消防水池储水量共860m3,屋面水箱消防储水量共18m3,在室外设共有8组管径为DN100消防水泵接合...

1、当您付费下载文档后,您只拥有了使用权限,并不意味着购买了版权,文档只能用于自身使用,不得用于其他商业用途(如 [转卖]进行直接盈利或[编辑后售卖]进行间接盈利)。
2、本站所有内容均由合作方或网友上传,本站不对文档的完整性、权威性及其观点立场正确性做任何保证或承诺!文档内容仅供研究参考,付费前请自行鉴别。
3、如文档内容存在违规,或者侵犯商业秘密、侵犯著作权等,请点击“违规举报”。

碎片内容

公寓给排水消防安装工程施工方案_secret

您可能关注的文档

确认删除?
VIP
微信客服
  • 扫码咨询
会员Q群
  • 会员专属群点击这里加入QQ群
客服邮箱
回到顶部