电脑桌面
添加小米粒文库到电脑桌面
安装后可以在桌面快捷访问

九年级数学下册《二次函数》小结与复习(2)教案人教版VIP免费

九年级数学下册《二次函数》小结与复习(2)教案人教版_第1页
1/5
九年级数学下册《二次函数》小结与复习(2)教案人教版_第2页
2/5
九年级数学下册《二次函数》小结与复习(2)教案人教版_第3页
3/5
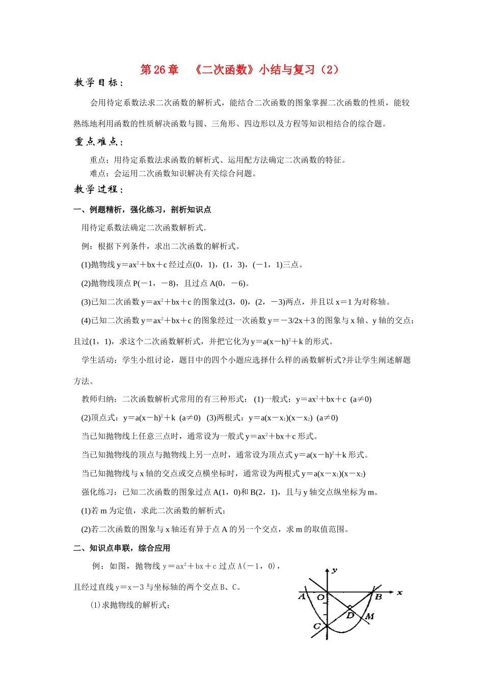
第26章《二次函数》小结与复习(2)教学目标:会用待定系数法求二次函数的解析式,能结合二次函数的图象掌握二次函数的性质,能较熟练地利用函数的性质解决函数与圆、三角形、四边形以及方程等知识相结合的综合题。重点难点:重点;用待定系数法求函数的解析式、运用配方法确定二次函数的特征。难点:会运用二次函数知识解决有关综合问题。教学过程:一、例题精析,强化练习,剖析知识点用待定系数法确定二次函数解析式.例:根据下列条件,求出二次函数的解析式。(1)抛物线y=ax2+bx+c经过点(0,1),(1,3),(-1,1)三点。(2)抛物线顶点P(-1,-8),且过点A(0,-6)。(3)已知二次函数y=ax2+bx+c的图象过(3,0),(2,-3)两点,并且以x=1为对称轴。(4)已知二次函数y=ax2+bx+c的图象经过一次函数y=-3/2x+3的图象与x轴、y轴的交点;且过(1,1),求这个二次函数解析式,并把它化为y=a(x-h)2+k的形式。学生活动:学生小组讨论,题目中的四个小题应选择什么样的函数解析式?并让学生阐述解题方法。教师归纳:二次函数解析式常用的有三种形式:(1)一般式:y=ax2+bx+c(a≠0)(2)顶点式:y=a(x-h)2+k(a≠0)(3)两根式:y=a(x-x1)(x-x2)(a≠0)当已知抛物线上任意三点时,通常设为一般式y=ax2+bx+c形式。当已知抛物线的顶点与抛物线上另一点时,通常设为顶点式y=a(x-h)2+k形式。当已知抛物线与x轴的交点或交点横坐标时,通常设为两根式y=a(x-x1)(x-x2)强化练习:已知二次函数的图象过点A(1,0)和B(2,1),且与y轴交点纵坐标为m。(1)若m为定值,求此二次函数的解析式;(2)若二次函数的图象与x轴还有异于点A的另一个交点,求m的取值范围。二、知识点串联,综合应用例:如图,抛物线y=ax2+bx+c过点A(-1,0),且经过直线y=x-3与坐标轴的两个交点B、C。(1)求抛物线的解析式;(2)求抛物线的顶点坐标,(3)若点M在第四象限内的抛物线上,且OM⊥BC,垂足为D,求点M的坐标。学生活动:学生先自主分析,然后小组讨论交流。教师归纳:(1)求抛物线解析式,只要求出A、B,C三点坐标即可,设y=x2-2x-3。(2)抛物线的顶点可用配方法求出,顶点为(1,-4)。(3)由|0B|=|OC|=3又OM⊥BC。所以,OM平分∠BOC设M(x,-x)代入y=x2-2x-3解得x=因为M在第四象限:∴M(,)题后反思:此题为二次函数与一次函数的交叉问题,涉及到了用待定系数法求函数解析式,用配方法求抛物线的顶点坐标;等腰三角形三线合一等性质应用,求M点坐标时应考虑M点所在象限的符号特征,抓住点M在抛物线上,从而可求M的求标。强化练习;已知二次函数y=2x2-(m+1)x+m-1。(1)求证不论m为何值,函数图象与x轴总有交点,并指出m为何值时,只有一个交点。(2)当m为何值时,函数图象过原点,并指出此时函数图象与x轴的另一个交点。(3)若函数图象的顶点在第四象限,求m的取值范围。三、课堂小结1.投影:让学生完成下表:2.归纳二次函数三种解析式的实际应用。3.强调二次函数与方程、圆、三角形,三角函数等知识综合的综合题解题思路。四、作业:课后反思:本节课重点是用待定系数法求函数解析式,应注意根据不同的条件选择合适的解析式形式;要让学生熟练掌握配方法,并由此确定二次函数的顶点、对称轴,并能结合图象分析二次函数的有关性质。对于二次函数与其他知识的综合应用,关键要让学生掌握解题思路,把握题型,能利用数形结合思想进行分析,从而把握解题的突破口。课时作业优化设计一、填空。1.如果一条抛物线的形状与y=-x2+2的形状相同,且顶点坐标是(4,-2),则它的解析式是_____。2.开口向上的抛物线y=a(x+2)(x-8)与x轴交于A、B两点,与y轴交于C点,若∠ACB=90°,则a=_____。3.已知抛物线y=ax2+bx+c的对称轴为x=2,且过(3,0),则a+b+c=______。二、选择。1.如图(1),二次函数y=ax2+bx+c图象如图所示,则下列结论成立的是()A.a>0,bc>0B.a<0,bc<0C.a>O,bc<OD.a<0,bc>02.已知二次函数y=ax2+bx+c图象如图(2)所示,那么函数解析式为()A.y=-x2+2x+3B.y=x2-2x-3C.y=-x2-2x+3D.y=-x2-2x-33.若二次函数y=ax2+c,当x取x1、x2(x1≠x...

1、当您付费下载文档后,您只拥有了使用权限,并不意味着购买了版权,文档只能用于自身使用,不得用于其他商业用途(如 [转卖]进行直接盈利或[编辑后售卖]进行间接盈利)。
2、本站所有内容均由合作方或网友上传,本站不对文档的完整性、权威性及其观点立场正确性做任何保证或承诺!文档内容仅供研究参考,付费前请自行鉴别。
3、如文档内容存在违规,或者侵犯商业秘密、侵犯著作权等,请点击“违规举报”。

碎片内容

九年级数学下册《二次函数》小结与复习(2)教案人教版

您可能关注的文档

海博书城+ 关注
实名认证
内容提供者

从事历史教学,热爱教育,高度负责。

相关文档

确认删除?
VIP
微信客服
  • 扫码咨询
会员Q群
  • 会员专属群点击这里加入QQ群
客服邮箱
回到顶部