电脑桌面
添加小米粒文库到电脑桌面
安装后可以在桌面快捷访问

2024年10月自考劳动法00167试题及答案解析VIP专享VIP免费

2024年10月自考劳动法00167试题及答案解析_第1页
1/5
2024年10月自考劳动法00167试题及答案解析_第2页
2/5
2024年10月自考劳动法00167试题及答案解析_第3页
3/5
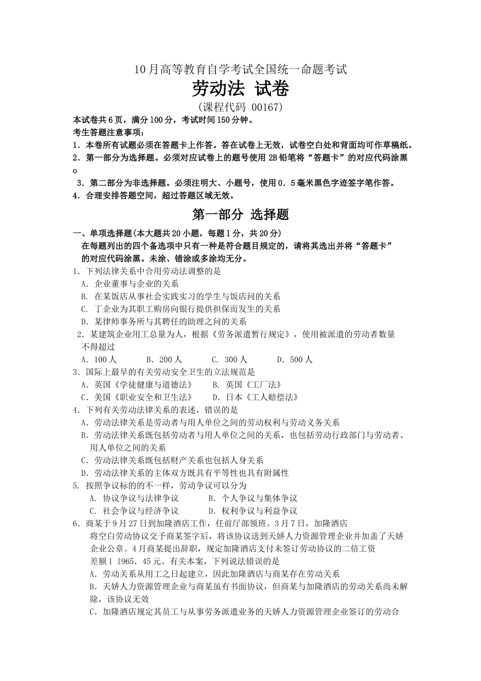
10月高等教育自学考试全国统一命题考试劳动法试卷(课程代码00167)本试卷共6页,满分l00分,考试时间l50分钟。考生答题注意事项:1.本卷所有试题必须在答题卡上作答。答在试卷上无效,试卷空白处和背面均可作草稿纸。2.第一部分为选择题。必须对应试卷上的题号使用2B铅笔将“答题卡”的对应代码涂黑o3.第二部分为非选择题。必须注明大、小题号,使用0.5毫米黑色字迹签字笔作答。4.合理安排答题空间,超过答题区域无效。第一部分选择题一、单项选择题(本大题共20小题,每题l分,共20分)在每题列出的四个备选项中只有一种是符合题目规定的,请将其选出并将“答题卡”的对应代码涂黑。未涂、错涂或多涂均无分。1.下列法律关系中合用劳动法调整的是A.企业董事与企业的关系B.在某饭店从事社会实践实习的学生与饭店问的关系C.丁企业为其职工购房向银行提供担保而发生的关系D.某律师事务所与其聘任的助理之问的关系2.某建筑企业用工总量为人,根据《劳务派遣暂行规定》,使用被派遣的劳动者数量不得超过A.100人B.200人C.300人D.500人3.国际上最早的有关劳动安全卫生的立法规范是A.英国《学徒健康与道德法》B.英国《工厂法》C.美国《职业安全和卫生法》D.日本《工人赔偿法》4.下列有关劳动法律关系的表述,错误的是A.劳动法律关系是劳动者与用人单位之间的劳动权利与劳动义务关系B.劳动法律关系既包括劳动者与用人单位之间的关系,也包括劳动行政部门与劳动者、用人单位之间的关系C.劳动法律关系既包括财产关系也包括人身关系D.劳动法律关系的主体双方既具有平等性也具有附属性5.按照争议标的的不一样,劳动争议可以分为A.协议争议与法律争议B.个人争议与集体争议C.社会争议与经济争议D.权利争议与利益争议6.商某于9月27日到加隆酒店工作,任前厅部领班。3月7日,加隆酒店将空白劳动协议交予商某签字后,将该协议送到天娇人力资源管理企业并加盖了天娇企业公章。4月商某提出辞职,规定加隆酒店支付未签订劳动协议的二倍工资差额ll965.45元。有关本案,下列说法错误的是A.劳动关系从用工之日起建立,因此加隆酒店与商某存在劳动关系B.天娇人力资源管理企业与商某虽有书面协议,但商某与加隆酒店的劳动关系尚未解除,该协议无效C.加隆酒店规定其员工与从事劳务派遣业务的天娇人力资源管理企业签订的劳动合同,因未反应商某的真实意思表达,属于可撤销的劳动协议D.因未签订劳动协议支付二倍工资的起算时间是用工之日起满1个月的次日7.下列有关服务期的表述,对的的是A.违反服务期约定,劳动者应按照约定向用人单位支付赔偿金B.在约定服务期内,劳动者的劳动酬劳不能调整C.违反服务期约定,用人单位有权规定劳动者返还其所提供的所有培训费用D.劳动协议期满,但约定的服务期尚未到期的,劳动协议应当延续至服务期满8.下列有关劳动协议终止的表述,错误的是A.我国劳动协议终止不包括劳动协议解除B.固定期限劳动协议终止后用人单位不支付经济赔偿金C.用人单位决定提前解散的,劳动协议终止D.劳动协议终止条件不能约定9.下列有关集体劳动协议的表述,错误的是A.集体劳动协议必须采用书面形式B.集体劳动协议的法律效力一般高于劳动协议的法律效力C.集体劳动协议中有关劳动酬劳的规定低于劳动协议的,按照劳动协议确定劳动酬劳D.集体协议签订时未人职工工,不受集体协议的约束10.下列有关病假工资的表述,错误的是A.劳动者患病期间用人单位不需要支付其劳动酬劳B.劳动者患病在医疗期内的,由用人单位支付病假工资C.病假工资可以低于当地最低工资原则D.病假工资的最低额度是当地最低工资原则的80%11.下列有关中国工会的表述,错误的是A.基层工会和单位在法律上处在平等地位B.中国工会具有参与劳动关系协调的职能C.中国工会是劳动关系三方协商机制的一方组员D.中国工会有权组织罢工12.下列有关社会保险制度覆盖范围的说法,对的的是A.基本养老保险和基本医疗保险制度覆盖城镇全体居民B.工伤保险制度覆盖参与工伤保险的用人单位及其职工C.失业保险制度覆盖参与失业保险的用人单位及其职工D.生育保险制度覆盖参与生育保险的用人单位及其职工13....

1、当您付费下载文档后,您只拥有了使用权限,并不意味着购买了版权,文档只能用于自身使用,不得用于其他商业用途(如 [转卖]进行直接盈利或[编辑后售卖]进行间接盈利)。
2、本站所有内容均由合作方或网友上传,本站不对文档的完整性、权威性及其观点立场正确性做任何保证或承诺!文档内容仅供研究参考,付费前请自行鉴别。
3、如文档内容存在违规,或者侵犯商业秘密、侵犯著作权等,请点击“违规举报”。

碎片内容

2024年10月自考劳动法00167试题及答案解析

您可能关注的文档

确认删除?
VIP
微信客服
  • 扫码咨询
会员Q群
  • 会员专属群点击这里加入QQ群
客服邮箱
回到顶部