电脑桌面
添加小米粒文库到电脑桌面
安装后可以在桌面快捷访问

学校学生宿舍管理量化考核实施细则VIP专享VIP免费

学校学生宿舍管理量化考核实施细则_第1页
1/7
学校学生宿舍管理量化考核实施细则_第2页
2/7
学校学生宿舍管理量化考核实施细则_第3页
3/7
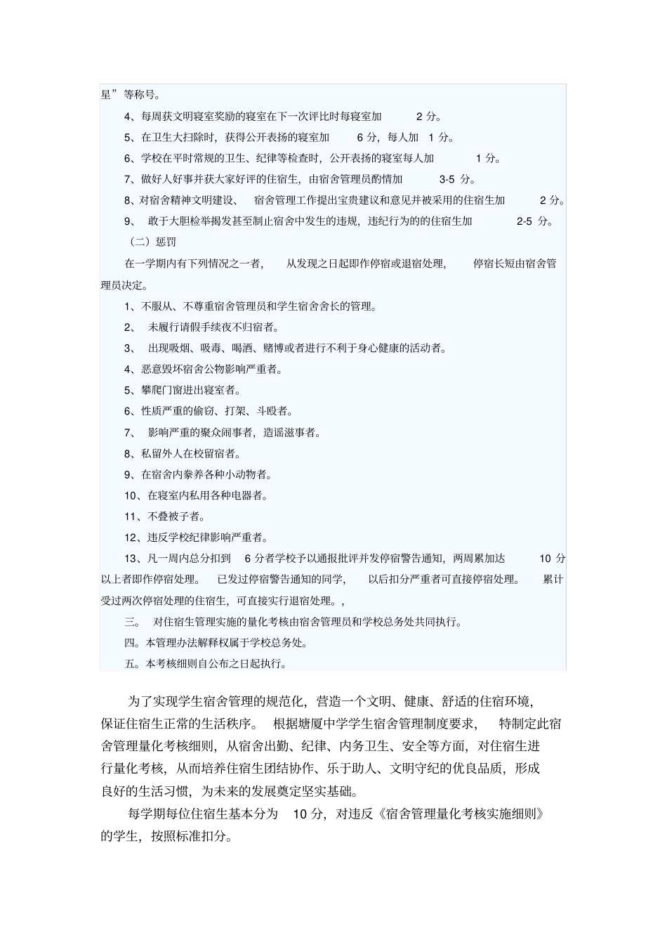
学校学生宿舍管理量化考核实施细则作者:admin资源来源:本站原创点击数:为了实现学生宿舍管理的规范化,营造一个文明、健康、舒适的住宿环境,保证住宿生正常的生活秩序。根据学校宿舍管理制度要求,特制定此宿舍管理量化考核细则,在宿舍管理上对住宿生从出勤、纪律、内务卫生、安全等方面,进行量化考核,使宿舍管理更具有科学性,从而培养住宿生形成良好的生活习惯,养成住宿生团结协作、乐于助人、文明守纪的优良品质,为未来的全面发展奠定坚实基础。一。具体要求:(一)出勤方面1.住宿生要按时离开寝室去上课、上自习,迟到者扣1分。2.午休时要求按规定时间返回寝室,不得在休息时间出入寝室,以免影响他人休息,违者扣个人1分;如有特殊情况,需要向宿舍管理员说明情况,记录在案。3.晚自习后,要求在规定时间返回寝室就寝,按时熄灯。晚归者扣个人2分。4.住宿生未履行请假手续,而夜不归宿者给予停宿处理。5.节假日结束后未按规定时间返校,未能够正确办理请假手续者扣个人2分。(二)纪律方面1.宿舍楼保持安静,禁止在宿舍楼内大声喧哗、打闹、追逐,以免影响他人休息,违者扣个人1分。2.宿舍楼内禁止吸烟、吸毒、喝酒、赌博或者进行不利于身心健康的活动,违者给予停宿处理。3.宿舍内严禁大声吵闹、斗殴,违者扣个人3分,情节严重者给予停宿处理。4.寝室内不允许下棋、打扑克、玩球,违者没收其物品并扣个人1分。5.爱护公物,不撬门砸锁,更不能故意破坏宿舍内设施,违者扣个人3分,并赔偿损失,情节严重者给予停宿处理。6.上课、晚自习期间,没有请假条而进入寝室者扣个人1分,没有正当理由而滞留在寝室内的扣个人2分;如有特殊情况,需要向宿舍管理员说明情况,记录在案。7.不经学校同意,私自串室就寝者扣个人2分。8.未经允许在寝室内私贴乱画各种印刷品、广告、启示等,违者责成恢复宿舍原状,并视其情节轻重扣个人1-3分。9.对无视检查,态度生硬,谎报姓名等的住宿生扣个人3-5分,并视情节给予公开批评或停宿处理。10.不经班主任或宿舍管理员允许,私自离开学校者扣个人2分。11.熄灯后不能按时就寝,还在宿舍内走动者扣个人1分。12熄灯后住宿生应立即上床休息,不得做任何与就寝无关的事情,如亮灯、刷牙洗脸、吃东西、讲话聊天、开电筒看书、播放音乐和晾洗衣服等,影响他人休息,违者扣个人2分或扣寝室6分,即每个人1分。13.住宿生不得涂改宿舍公布栏,宿舍评比栏,宿舍住宿名单表等,违者扣3分。14、住宿生不得带体育运动器材(如足球,篮球和排球等大型球类)进入宿舍楼内,违者扣个人3分。(三)内务卫生1.寝室长每天安排督促一名值日生按照内务卫生检查标准要求,负责做好早、午内务卫生工作,地未打扫干净扣值日生1分,垃圾未倒扣值日生1分,宿舍脏乱扣值日生1分。2.住宿生要按照学校个人物品摆放标准要求整理好个人的物品,个人床上物品凌乱扣1分;床上被子叠的不合格扣个人0.5分,床上乱挂衣物毛巾扣个人0.5分。3.床底物品摆放凌乱扣个人0.5分,储柜上摆放物品扣该柜使用者每人0.5分,柜里的物品摆放不整洁扣寝室3分,即每人扣0.5分。4.禁止在窗内或窗户上私自挂晾衣绳、晒晾衣物等,违者扣寝室3分,即每人扣0.5分。5.禁止在宿舍和宿舍门外泼倒脏水、乱扔杂物,违者扣个人2分。6.每周日和周三卫生大扫除,检查不合格的扣寝室6分,即扣个人1分。(四)安全保卫1.住宿生不得带非住宿生进入宿舍,外人来访需到管理员处登记,私自带外人进入宿舍者扣个人3分。2.以非正当手段进出宿舍者扣3分,擅自留外人住宿者扣个人5分。3.严禁住宿生携带容易危及他人的器械(如刀具、玩具枪,激光电筒等)进入宿舍楼,违者没收物品并扣个人5分或给予停宿处理。4、住宿生要节约用水、节约用电、注意安全,离开宿舍要关闭灯管、锁门、锁存物柜、关窗,违者扣值日生1分,并扣寝室其他人0.5分。5.禁止在寝室内存放易燃易暴危险品,违者没收危险品并扣个人5分。6.禁止在宿舍内攀爬栏杆、围墙、窗台、阳台、天台,违者扣个人5分或给予停宿处理。7.禁止在宿舍内使用明火,禁止私自使用、玩耍和破坏消防设施,违者扣个人3分8.禁止私用各种电器(如台灯、音响设备、电吹风、电热水...

1、当您付费下载文档后,您只拥有了使用权限,并不意味着购买了版权,文档只能用于自身使用,不得用于其他商业用途(如 [转卖]进行直接盈利或[编辑后售卖]进行间接盈利)。
2、本站所有内容均由合作方或网友上传,本站不对文档的完整性、权威性及其观点立场正确性做任何保证或承诺!文档内容仅供研究参考,付费前请自行鉴别。
3、如文档内容存在违规,或者侵犯商业秘密、侵犯著作权等,请点击“违规举报”。

碎片内容

学校学生宿舍管理量化考核实施细则

确认删除?
VIP
微信客服
  • 扫码咨询
会员Q群
  • 会员专属群点击这里加入QQ群
客服邮箱
回到顶部