电脑桌面
添加小米粒文库到电脑桌面
安装后可以在桌面快捷访问

高中生物 多聚酶链式反应扩增DNA片段备课教案 新人教版选修1VIP免费

高中生物 多聚酶链式反应扩增DNA片段备课教案 新人教版选修1_第1页
1/5
高中生物 多聚酶链式反应扩增DNA片段备课教案 新人教版选修1_第2页
2/5
高中生物 多聚酶链式反应扩增DNA片段备课教案 新人教版选修1_第3页
3/5
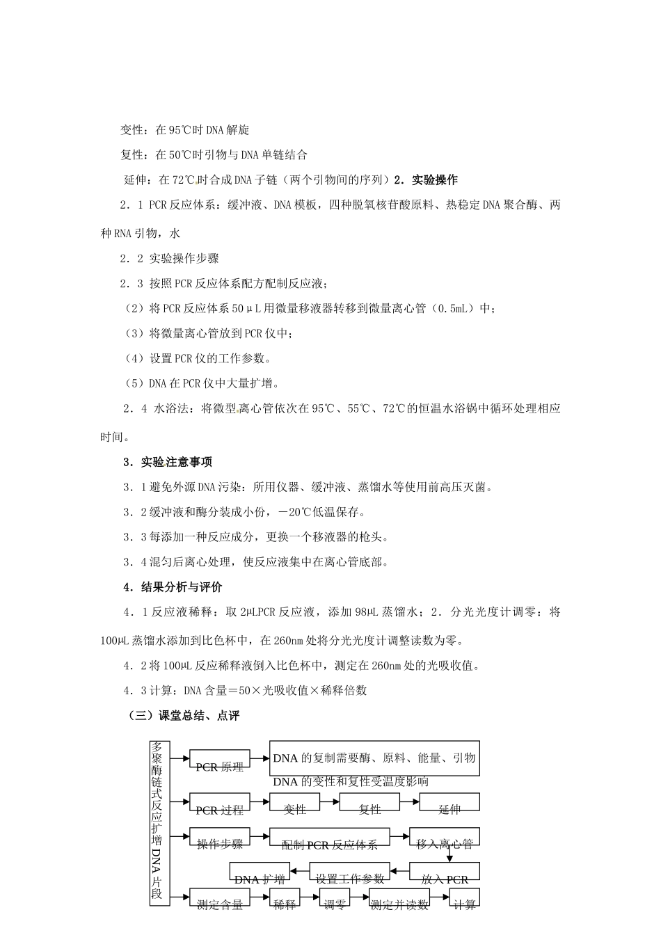
课题:多聚酶链式反应扩增DNA片段教学目标:(一)知识与技能1、了解PCR技术的基本操作2、理解PCR的原理3、讨论PCR的应用(二)过程与方法在多聚酶链式反应扩增DNA片段的实验过程中,应避免外源DNA污染,严格控制温度等反应条件(三)情感、态度与价值观通过对PCR实验的操作及结果分析,培养学生严谨的科学态度和实事求是的科研精神教学重点:PCR的原理和PCR的基本操作教学难点:PCR的原理教学过程:(一)引入新课在现代生物技术中,DNA技术可谓是尖端技术。人类基因组计划、基因工程、基因诊断、基因检测、古生物鉴定等都离不开对DNA分子碱基序列的分析。而分析DNA碱基序列,就需要一定量的DNA片段。怎样迅速获得足够量的DNA片段呢?今天我们来研究学习DNA分子的扩增技术――PCR技术。(二)进行新课1.基础知识PCR技术扩增DNA的过程,与细胞内DNA复制过程类似:1.1细胞内DNA复制条件分析:条件组分作用模板DNA的两条单链提供复制的模板原料四种脱氧核苷酸合成DNA子链的原料酶解旋酶DNA聚合酶打开DNA双螺旋催化合成DNA子链能量ATP为解螺旋和合成子链供能引物RNA为DNA聚合酶提供合成的3’端起点1.2细胞内DNA复制过程(1)DNA的反向平行结构:(结合投影图)核苷酸分子的结构与方向性:(分子结构模式图)由核苷酸通过3,5-磷酸二酯键连接形成核苷酸长链:(模式图,体现方向性)。DNA双螺旋结构的反向平行结构:(2)DNA的复制过程:解旋:解旋酶、ATP,DNA两条链打开,,形成两条DNA单链。引物结合:在DNA单链3’端与DNA反向配对结合,确保引物3’端与DNA单链准确配对。DNA聚合酶结合:子链合成:DNA聚合酶从引物3’端开始,将配对的脱氧核苷酸连接起来。后续加工:DNA聚合酶I将引物切去,并合成空缺处的DNA单链,再由DNA连接酶将不连续的DNA子链连接起来(半不连续合成。先导链,滞后链)子链合成特点:不能从头合成;合成方向为“5’→3’合成”。感悟生命的神秘:DNA聚合酶不但能够催化磷酸二酯键的形成,还具有校对功能。它在每引入一个核苷酸后都要复查一次,只有碱基配对无误后才能继续往下聚合,它不能从头合成。RNA聚合酶没有校对功能,因此RNA的合成不需要引物,而是从头合成的,它的错配可能性较大,在RNA引物完成功能后即被DNA聚合酶I删去,代之以高保真的DNA链。[思考]DNA分子能准确复制的原因有哪些?DNA双螺旋结构提供模板;碱基互补配对;DNA聚合酶的复查功能。[思考]细胞内哪些物质是从头合成的?RNA合成、蛋白质合成。1.3DNA分子复制的人工控制解开螺旋:在80~100℃时,DNA双螺旋打开,形成两条DNA单链,称为变性。恢复螺旋:在50℃左右时,两条DNA单链重新形成双螺旋结构,称为复性。复制条件:缓冲液,DNA模板,四种脱氧核苷酸,热稳定DNA聚合酶,两种引物。反应场所:PCR仪(自动温度周期性调节)。[思考]缓冲液相当细胞内的什么成分?(核基质)1.4PCR的反应过程变性复性延伸变性:在95℃时DNA解旋复性:在50℃时引物与DNA单链结合延伸:在72℃时合成DNA子链(两个引物间的序列)2.实验操作2.1PCR反应体系:缓冲液、DNA模板,四种脱氧核苷酸原料、热稳定DNA聚合酶、两种RNA引物,水2.2实验操作步骤2.3按照PCR反应体系配方配制反应液;(2)将PCR反应体系50μL用微量移液器转移到微量离心管(0.5mL)中;(3)将微量离心管放到PCR仪中;(4)设置PCR仪的工作参数。(5)DNA在PCR仪中大量扩增。2.4水浴法:将微型离心管依次在95℃、55℃、72℃的恒温水浴锅中循环处理相应时间。3.实验注意事项3.1避免外源DNA污染:所用仪器、缓冲液、蒸馏水等使用前高压灭菌。3.2缓冲液和酶分装成小份,-20℃低温保存。3.3每添加一种反应成分,更换一个移液器的枪头。3.4混匀后离心处理,使反应液集中在离心管底部。4.结果分析与评价4.1反应液稀释:取2µLPCR反应液,添加98µL蒸馏水;2.分光光度计调零:将100µL蒸馏水添加到比色杯中,在260nm处将分光光度计调整读数为零。4.2将100µL反应稀释液倒入比色杯中,测定在260nm处的光吸收值。4.3计算:DNA含量=50×光吸收值×稀释倍数(三)课堂总结、点评多聚酶链式反应扩增DNA片段PCR原理DNA的复制需要...

1、当您付费下载文档后,您只拥有了使用权限,并不意味着购买了版权,文档只能用于自身使用,不得用于其他商业用途(如 [转卖]进行直接盈利或[编辑后售卖]进行间接盈利)。
2、本站所有内容均由合作方或网友上传,本站不对文档的完整性、权威性及其观点立场正确性做任何保证或承诺!文档内容仅供研究参考,付费前请自行鉴别。
3、如文档内容存在违规,或者侵犯商业秘密、侵犯著作权等,请点击“违规举报”。

碎片内容

高中生物 多聚酶链式反应扩增DNA片段备课教案 新人教版选修1

您可能关注的文档

;绿洲书城+ 关注
实名认证
内容提供者

从事历史教学,热爱教育,高度负责。

确认删除?
VIP
微信客服
  • 扫码咨询
会员Q群
  • 会员专属群点击这里加入QQ群
客服邮箱
回到顶部