电脑桌面
添加小米粒文库到电脑桌面
安装后可以在桌面快捷访问

高中地理教案 1.1地理环境对区域发展的影响人教版新课标必修3VIP免费

高中地理教案 1.1地理环境对区域发展的影响人教版新课标必修3_第1页
1/6
高中地理教案 1.1地理环境对区域发展的影响人教版新课标必修3_第2页
2/6
高中地理教案 1.1地理环境对区域发展的影响人教版新课标必修3_第3页
3/6
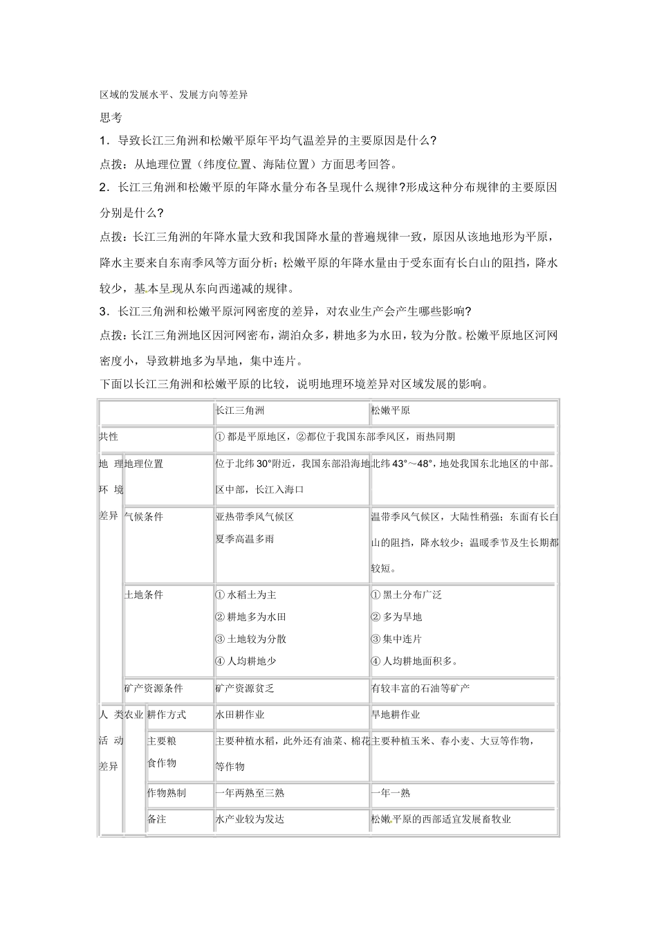
第一章地理环境与区域发展第一节地理环境对区域发展的影响课时安排:4课时教学目的:1.举例说出区域的特征2.以两个区域为例,比较分析地理环境差异对区域发展的影响3.以某个区域为例,比较分析区域不同发展阶段地理环境的影响教学重点:1.比较分析地理环境差异对区域发展的影响2.分析区域不同发展阶段地理环境的影响教学难点:1.区域的特征[来源:学#科#网]2.以两个区域为例,比较分析地理环境差异对区域发展的影响教具准备:有关挂图等、自制图表等教学方法:比较法、案例分析法、图示法等教学过程:一、区域1.概念:区域是地球表面的空间单位,它是人们在地理差异的基础上,按一定的指标和方法划分出来的。2.特征:(1)区域具有一定的区位特征:不同的区域,自然环境有差异,人类活动也有差异。同一区域,区域内部的特定性质相对一致,如湿润区的多年平均降水量都在800毫米以上。但自然环境对人类活动的影响随着其他条件的变化而不同。(2)具有一定的面积、形状和边界。①有的区域的边界是明确的,如行政区;②有的区域的边界具有过渡性质,如干湿地区。(3)既是上一级区域的组成部分,又可进一步划分为下一级区域。如,东北平原既是东北地区的一部分,又可划分为三江平原、松嫩平原、辽河平原等。3.划分:由于目的不同,所用的指标和方法不同,人们划分出的区域类型也不同。二、地理环境差异对区域发展的影响每一个区域都具有特定的地理环境条件,并对区域发展产生深刻的影响。[来源:Z。xx。k.Com]不同区域地理环境的差异,人们生产、生活特点差异区域的发展水平、发展方向等差异思考1.导致长江三角洲和松嫩平原年平均气温差异的主要原因是什么?[来源:学科网ZXXK]点拨:从地理位置(纬度位置、海陆位置)方面思考回答。2.长江三角洲和松嫩平原的年降水量分布各呈现什么规律?形成这种分布规律的主要原因分别是什么?点拨:长江三角洲的年降水量大致和我国降水量的普遍规律一致,原因从该地地形为平原,降水主要来自东南季风等方面分析;松嫩平原的年降水量由于受东面有长白山的阻挡,降水较少,基本呈现从东向西递减的规律。3.长江三角洲和松嫩平原河网密度的差异,对农业生产会产生哪些影响?点拨:长江三角洲地区因河网密布,湖泊众多,耕地多为水田,较为分散。松嫩平原地区河网密度小,导致耕地多为旱地,集中连片。下面以长江三角洲和松嫩平原的比较,说明地理环境差异对区域发展的影响。长江三角洲松嫩平原共性①都是平原地区,②都位于我国东部季风区,雨热同期地理环境差异地理位置位于北纬30°附近,我国东部沿海地区中部,长江入海口[来源:Zxxk.Com][来源:学+科+网Z+X+X+K][来源:Z+xx+k.Com]北纬43°~48°,地处我国东北地区的中部。[来源:学。科。网][来源:学科网ZXXK][来源:学科网ZXXK][来源:学科网ZXXK][来源:Zxxk.Com]气候条件亚热带季风气候区夏季高温多雨温带季风气候区,大陆性稍强;东面有长白山的阻挡,降水较少;温暖季节及生长期都较短。土地条件①水稻土为主②耕地多为水田③土地较为分散④人均耕地少①黑土分布广泛②多为旱地③集中连片④人均耕地面积多。矿产资源条件矿产资源贫乏有较丰富的石油等矿产人类活动差异农业耕作方式水田耕作业旱地耕作业主要粮食作物主要种植水稻,此外还有油菜、棉花等作物主要种植玉米、春小麦、大豆等作物,作物熟制一年两熟至三熟一年一熟备注水产业较为发达松嫩平原的西部适宜发展畜牧业其他生产活动工业我国重要的综合性工业基地①轻工业:依托当地发达农业基础发展②重工业:从国内外运入矿产资源发展利用当地丰富的石油资源和周围地区的煤、铁等资源发展重化工业,成为我国的重化工业基地。商业我国沿海航线的中枢,长江入海门户,对内外联系方便,商业贸易发达活动1.不同区域,由于地理环境的差异,建筑物呈现出诸多不同。不仅传统民居如此,而且现代城市的住宅楼也如此。(1)下面列出的是我国南北方传统民居的差异,分析形成这些差异的自然原因:——北方民居正南正北的方位观比南方强;——北方民居的墙体严实厚重,南方民居的墙体轻薄;——从北到南,民居的屋顶坡度逐渐增大,房檐逐渐加宽,房屋...

1、当您付费下载文档后,您只拥有了使用权限,并不意味着购买了版权,文档只能用于自身使用,不得用于其他商业用途(如 [转卖]进行直接盈利或[编辑后售卖]进行间接盈利)。
2、本站所有内容均由合作方或网友上传,本站不对文档的完整性、权威性及其观点立场正确性做任何保证或承诺!文档内容仅供研究参考,付费前请自行鉴别。
3、如文档内容存在违规,或者侵犯商业秘密、侵犯著作权等,请点击“违规举报”。

碎片内容

高中地理教案 1.1地理环境对区域发展的影响人教版新课标必修3

您可能关注的文档

确认删除?
VIP
微信客服
  • 扫码咨询
会员Q群
  • 会员专属群点击这里加入QQ群
客服邮箱
回到顶部