电脑桌面
添加小米粒文库到电脑桌面
安装后可以在桌面快捷访问

秋九年级数学上册 第二十一章 一元二次方程 21.1 一元二次方程教案2 (新版)新人教版-(新版)新人教版初中九年级上册数学教案VIP免费

秋九年级数学上册 第二十一章 一元二次方程 21.1 一元二次方程教案2 (新版)新人教版-(新版)新人教版初中九年级上册数学教案_第1页
1/4
秋九年级数学上册 第二十一章 一元二次方程 21.1 一元二次方程教案2 (新版)新人教版-(新版)新人教版初中九年级上册数学教案_第2页
2/4
秋九年级数学上册 第二十一章 一元二次方程 21.1 一元二次方程教案2 (新版)新人教版-(新版)新人教版初中九年级上册数学教案_第3页
3/4
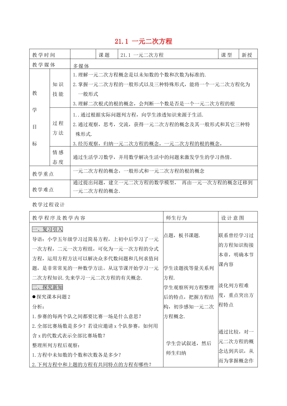
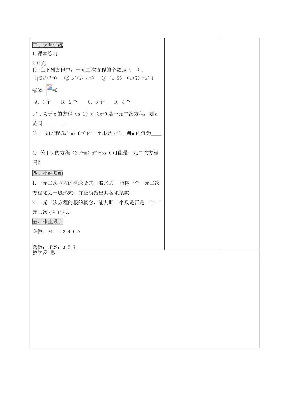
21.1一元二次方程教学时间课题21.1一元二次方程课型新授教学媒体多媒体教学目标知识技能1.理解一元二次方程概念是以未知数的个数和次数为标准的.2.掌握一元二次方程的一般形式以及三种特殊形式,能将一个一元二次方程化为一般形式3.理解二次根式的根的概念,会判断一个数是否是一个一元二次方程的根过程方法1..通过根据实际问题列方程,向学生渗透知识来源于生活.2.通过观察,思考,交流,获得一元二次方程的概念及其一般形式和其它三种特殊形式.3.经历观察,归纳一元二次方程的概念,一元二次方程的根的概念,情感态度通过生活学习数学,并用数学解决生活中的问题来激发学生的学习热情.教学重点一元二次方程的概念,一般形式和一元二次方程的根的概念教学难点通过提出问题,建立一元二次方程的数学模型,再由一元一次方程的概念迁移到一元二次方程的概念.教学过程设计教学程序及教学内容师生行为设计意图一、复习引入导语:小学五年级学习过简易方程,上初中后学习了一元一次方程,二元一次方程组,可化为一元一次方程的分式方程,运用方程方法可以解决众多代数问题和几何求值问题,是非常常见的一种数学方法。从这节课开始学习一元二次方程知识.先来学习一元二次方程的有关概念.二、探究新知探究课本问题2分析:1.参赛的每两个队之间都要比赛一场是什么意思?2.全部比赛场数是多少?若设应邀请x个队参赛,如何用含x的代数式表示全部比赛场数?整理所列方程后观察:1.方程中未知数的个数和次数各是多少?2.下列方程中和上题的方程有共同特点的方程有哪些?点题,板书课题.学生读题找等量关系列方程.学生观察所列方程整理后的特点,把握方程结构,初步感知一元二次方程概念.学生尝试叙述,然后师生归纳联系曾经学习过的方程知识衔接本章,明确本节课内容淡化列方程难度,重点突出方程特点通过比较,对一元二次方程的概念达到共识,从而为掌握概念作4x+3=0;;;;概念归纳:1.一元二次方程定义:分析:首先它是整式方程,然后未知数的个数是1,最高次数是2.2.一元二次方程的一般形式:分析:.为什么规定≠0?.方程左边各项之间的运算关系是什么?关于x的一元二次方程的各项分别是什么?各项系数是什么?3.特殊形式:;;课本例题分析:类比一元一次方程的去括号,移项,合并同类项,进行同解变形,化为一般形式后再写出各项系数,注意方程一般形式中的“-”是性质符号负号,不是运算符号减号.一元二次方程的根的概念1.类比一元一次方程的根的概念获得一元二次方程的根的概念2.下面哪些数是方程x2+5x+6=0的根?-4,-3,-2,-1,0,1,2,3,4.3.你能用以前所学的知识求出下列方程的根吗?(1)x2-64=0(2)x2+1=0(3)x2-3x=0(4)4.思考:一元一次方程一定有一个根,一元二次方程呢?5.排球邀请赛问题中,所列方程的根是8和-7,但是答案只能有一个,应该是哪个?归纳:一元二次方程的根的情况一元二次方程的解要满足实际问题师生分析概念和一般形式.学生根据相关概念作答,复习巩固.学生类比一元一次方程的解尝试叙述学生思考,讨论完成,学生独立完成,教师巡视指导,了解学生掌握情况,并集中订正师生归纳总结,学生作笔记.准备.全面理解和掌握识记、理解相关概念通过类比,迁移提高加深对概念理解和运用,同时对一元二次方程的根的情况初步感知使学生巩固提高,了解学生掌握情况纳入知识系统三、课堂训练1.课本练习2补充:1).在下列方程中,一元二次方程的个数是().①3x2+7=0②ax2+bx+c=0③(x-2)(x+5)=x2-1④3x2-=0A.1个B.2个C.3个D.4个2).关于x的方程(a-1)x2+3x=0是一元二次方程,则a范围________.3).已知方程5x2+mx-6=0的一个根是x=3,则m的值为________4).关于x的方程(2m2+m)xm+1+3x=6可能是一元二次方程吗?四、小结归纳1.一元二次方程的概念及其一般形式,能将一个一元二次方程化为一般形式,并正确指出其各项系数.2.一元二次方程的根的概念,能判断一个数是否是一个一元二次方程的根.五、作业设计必做:P4:1.2.4.6.7选做:.P29:3.5.7教学反思

1、当您付费下载文档后,您只拥有了使用权限,并不意味着购买了版权,文档只能用于自身使用,不得用于其他商业用途(如 [转卖]进行直接盈利或[编辑后售卖]进行间接盈利)。
2、本站所有内容均由合作方或网友上传,本站不对文档的完整性、权威性及其观点立场正确性做任何保证或承诺!文档内容仅供研究参考,付费前请自行鉴别。
3、如文档内容存在违规,或者侵犯商业秘密、侵犯著作权等,请点击“违规举报”。

碎片内容

秋九年级数学上册 第二十一章 一元二次方程 21.1 一元二次方程教案2 (新版)新人教版-(新版)新人教版初中九年级上册数学教案

确认删除?
VIP
微信客服
  • 扫码咨询
会员Q群
  • 会员专属群点击这里加入QQ群
客服邮箱
回到顶部