电脑桌面
添加小米粒文库到电脑桌面
安装后可以在桌面快捷访问

七年级数学上册 3.4(3)实际问题与一元一次方程说课稿 人教新课标版VIP免费

七年级数学上册 3.4(3)实际问题与一元一次方程说课稿 人教新课标版_第1页
1/7
七年级数学上册 3.4(3)实际问题与一元一次方程说课稿 人教新课标版_第2页
2/7
七年级数学上册 3.4(3)实际问题与一元一次方程说课稿 人教新课标版_第3页
3/7
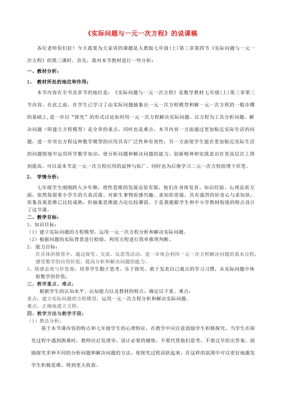
《实际问题与一元一次方程》的说课稿各位老师你们好!今天我要为大家讲的课题是人教版七年级(上)第三章第四节《实际问题与一元一次方程》的第三课时。首先,我对本节教材进行一些分析:一、教材分析:1、教材所处的地位和作用:本节内容在全书及章节的地位是:《实际问题与一元一次方程》是数学教材七年级(上)第三章第三节内容。在此之前,在学生已学习了由实际问题抽象出一元一次方程模型和解一元一次方程的一般步骤的基础上,进一步以“探究”的形式讨论如何用一元一次方程解决实际问题。以方程为工具分析问题、解决问题(即建立方程模型)是全章的重点,同时也是难点。本节内容一方面通过更加贴近实际生活的问题,进一步突出方程这种数学模型的应用具有广泛性和有效性;另一方面使学生能在更加贴近实际生活的问题情境中运用所学数学知识,使分析问题和解决问题的能力、创新精神和实践意识在更高层次上得到提高。可以说本节是一元一次方程应用的延伸与拓广。同时也为后继学习二元一次方程组埋下伏笔。2、学情分析:七年级学生刚刚跨入少年期,理性思维的发展还很有限,他们在身体发育、知识经验、心理品质方面,依然保留着小学生的天真活泼、对新生事物很感兴趣、求知欲望强、具有强烈的好奇心与求知欲,形象直观思维已比较成熟,但抽象思维能力还比较薄弱。于是我根据学生和中小学教材衔接的特点设计了这节课。二、教学目标:1、知识目标:(1)建立实际问题的方程模型,运用一元一次方程分析和解决实际问题。(2)根据问题的实际背景进行检验,利用方程进行简单推理判断。2、能力目标:在具体的情景中,通过探究、交流、反思等活动,进一步体会利用一元一次方程解决问题的基本过程,感受数学的应用价值,提高分析和解决问题的能力。3、情感态度与价值观:培养学生勤于思考、乐于探究、敢于发表自己观点的学习习惯,从实际问题中体验数学的价值.三、教学重点、难点:根据学生的认知水平、认知能力以及教材的特点,确定以下重、难点:重点:建立实际问题的方程模型,运用一元一次方程分析和解决实际问题。难点:正确地建立方程。四、教学方法与教学手段:(1)教法分析:基于本节课内容的特点和七年级学生的心理特征,在教学中应注意鼓励学生积极探究,当学生在探究过程中遇到困难时,教师应启发诱导,设计必要的铺垫,不要代替他们思考,不要过早给出答案。鼓励探究多种不同的分析问题和解决问题的方法,使探究过程活跃起来,在这样的氛围中可以更好地激发学生积极思维,得到更大收获。(2)学法分析:教学过程是师生互相交流的过程,教师起引导作用,学生在教师的启发下充分发挥主体性作用。七年级的学生,从认知的特点来看,学生爱问好动、求知欲强,想象力丰富,对实际问题有着浓厚的兴趣,他们希望得到充分的展示和表现,因此,在学习上,应充分发挥学生在教学中的主体能动作用,让学生自己通过讨论和交流得到答案,激发学习兴趣,培养应用意识和发散思维。五、教学程序:教学过教学环节教学设计设计意图创设情境男生都喜欢看NBA,激烈的对抗中比分交替上升,最终由积分显示牌上的各队积分进行排位.下面我们来看一个2000赛季国内篮球甲A联赛常规赛的最终积分榜……队名比赛场次胜场负场积分八一双鹿2218440上海东方2218440北京首钢2214836记录恒和2214836辽宁盼盼22121034广东宏远22121034前卫奥神22111133江苏南钢22101232山东润洁22101232浙江万马2271529双星济军2261628沈部雄师2202222由大家喜欢的NBA比赛,引出课题,有助于理解题意,激发学生的学习兴趣。通过观察表格,获取信息,是很有实用价值的能力。在此结合体育比赛问题培养这种能力。程教学过提出问题想一想(1)用式子表示总积分与胜、负场数之间的数量关系;议一议(2)某队的胜场总积分能等于它的负场总积分吗?教学效果预估与对策:给出问题后,学生会观察表格,思考问题,但是较多的数据可能会给学生带来障碍。让学生充分发挥主体作用,自己去观察、探究,解决问题。探究问题问题:“通过观察积分表,你能选择出其中哪一行最能说明负一场积几分吗?”教学效果预估与对策:由于表格给出的数据较多,学生一时...

1、当您付费下载文档后,您只拥有了使用权限,并不意味着购买了版权,文档只能用于自身使用,不得用于其他商业用途(如 [转卖]进行直接盈利或[编辑后售卖]进行间接盈利)。
2、本站所有内容均由合作方或网友上传,本站不对文档的完整性、权威性及其观点立场正确性做任何保证或承诺!文档内容仅供研究参考,付费前请自行鉴别。
3、如文档内容存在违规,或者侵犯商业秘密、侵犯著作权等,请点击“违规举报”。

碎片内容

七年级数学上册 3.4(3)实际问题与一元一次方程说课稿 人教新课标版

您可能关注的文档

海博书城+ 关注
实名认证
内容提供者

从事历史教学,热爱教育,高度负责。

确认删除?
VIP
微信客服
  • 扫码咨询
会员Q群
  • 会员专属群点击这里加入QQ群
客服邮箱
回到顶部