电脑桌面
添加小米粒文库到电脑桌面
安装后可以在桌面快捷访问

高二地理必修3 区域工业化与城市化VIP免费

高二地理必修3 区域工业化与城市化_第1页
1/7
高二地理必修3 区域工业化与城市化_第2页
2/7
高二地理必修3 区域工业化与城市化_第3页
3/7
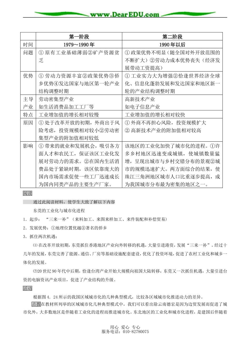
高二地理必修3区域工业化与城市化——以我国珠江三角洲地区为例课时安排:1课时(本节可根据具体情况安排2课时)教学目的:1.了解区域工业化和城市化的关系,以及它们对区域社会经济发展所起的作用。2.分析导致珠江三角洲工业化和城市化快速推进的诸多因素,并通过比较,认识到对外开放政策是其中的关键因素。3.比较珠江三角洲地区工业化进程的两个主要阶段,归纳出不同时期的主要发展特点,并能够结合具体案例分析工业化进程对城市化的巨大推动。4.分析珠江三角洲地区工业化和城市化过程中的问题,并尝试评价目前的一些调整措施和发展方向。教学重点:1.导致珠江三角洲工业化和城市化快速推进的诸多因素2.珠江三角洲地区工业化进程的两个主要阶段即及主要发展特点3.珠江三角洲地区工业化和城市化过程中的问题及调整措施和发展方向教学难点:1.珠江三角洲地区工业化进程的两个主要阶段即及主要发展特点2.珠江三角洲地区工业化和城市化过程中的问题及调整措施和发展方向教具准备:有关挂图等、自制图表等教学方法:比较法、案例分析法、图示法等教学过程:一、城市化与工业化1.城市化、工业化与区域社会经济发展的关系工业化与城市化是推动区域经济社会发展的主要动力。2.城市化与工业化相互之间的关系区域工业化与城市化是两股相互促进的力量,区域工业化必然带来城市化,城市化反过来又会促进工业化。3.一般发展中国家如何推进工业化和城市化通过优惠政策,鼓励少数有条件的区域率先推进工业化与城市化,以带动相邻区域以至全国其他地区工业化与城市化。如珠江三角洲地区)就是我国改革开放以后,得益于优惠政策而迅速推进工业化与城市化的地区之一。用心爱心专心服务电话:010-82780075二、对外开放的前沿珠江三角洲地区是我国仅次于长江三角洲地区的城市密集区。珠江三角洲地区工业化和城市化水平的迅速提高的原因:1.国家和地区的产业结构调整发达国家在20世纪七八十年代的产业结构调整:⑴第二产业所占比重不断下降,第三产业所占比重不断上升;⑵在工业内部,劳动力和资源密集型产业所占比重不断下降,技术、知识密集型产业所占比重不断上升。影响:发达国家的劳动力密集型和资源密集型产业要在世界其他地区寻找新的出路,为珠江三角洲地区迅速的工业化与城市化提供了契机。2.国家的对外开放政策改革开放以后,珠江三角洲地区作为我国对外开放的前沿,给予许多优惠政策,使珠江三角洲地区优先于其他地区吸引外资。3.良好的区位条件珠江三角洲地区位于我国南部沿海,毗邻港澳,靠近东南亚。影响:使本区得以发挥劳动力丰富、地价低廉的优势,就近接受港澳产业的扩散,利用港澳贸易渠道,大量出口商品,参与广泛的国际分工。阅读通过此阅读材料,使学生大致了解以下内容中国出口商品交易会(简称广交会)是中国目前历史最长、级别最高、规模最大、商品种类最全、到会客商最多、成交效果最好的综合性国际贸易盛会,每年春秋两季在广州各举办一届。4.全国最大的侨乡之一珠江三角洲地区是著名的侨乡。改革开放以后,广大华侨和港澳台同胞利用他们在海外的各方面关系,通过投资、引商、引资,推动了珠江三角洲地区的经济发展。活动1.国际经济环境、对外开放政策、区位、侨乡是珠江三角洲工业化、城市化的有利条件。完成下表,对上述四个条件进行类比分析。点拨20世纪80年代前后都有的条件是区位、侨乡、与全国其他地区共同拥有的条件是国际经济环境。2.根据上表的结果,你认为珠江三角洲地区20世纪80年代以后工业化、城市化较快的关键条件是什么?点拨由问题1的分析我们得知,珠江三角洲在20世纪80年代后才具备、全国其他地区很长时间内不拥有的条件只有一项:对外开放政策,这是本地区工业化、城市化发展较快的关键性因素。三、工业化与城市化的推进改革开放以后,珠江三角洲地区的工业化进程呈现出两个发展阶段。用心爱心专心服务电话:010-82780075第一阶段第二阶段时间1979~1990年1990年以后问题①原有工业基础薄弱②矿产资源贫乏①政策优势不明显(随全国对外开放范围的不断扩大)②劳动力成本优势丧失(经济发展带动工资提高)优势①劳动力资源丰富②政策优...

1、当您付费下载文档后,您只拥有了使用权限,并不意味着购买了版权,文档只能用于自身使用,不得用于其他商业用途(如 [转卖]进行直接盈利或[编辑后售卖]进行间接盈利)。
2、本站所有内容均由合作方或网友上传,本站不对文档的完整性、权威性及其观点立场正确性做任何保证或承诺!文档内容仅供研究参考,付费前请自行鉴别。
3、如文档内容存在违规,或者侵犯商业秘密、侵犯著作权等,请点击“违规举报”。

碎片内容

高二地理必修3 区域工业化与城市化

您可能关注的文档

确认删除?
VIP
微信客服
  • 扫码咨询
会员Q群
  • 会员专属群点击这里加入QQ群
客服邮箱
回到顶部