电脑桌面
添加小米粒文库到电脑桌面
安装后可以在桌面快捷访问

高一政治第二课 社会主义初级阶段的经济制度和社会主义市场经济VIP免费

高一政治第二课  社会主义初级阶段的经济制度和社会主义市场经济_第1页
1/11
高一政治第二课  社会主义初级阶段的经济制度和社会主义市场经济_第2页
2/11
高一政治第二课  社会主义初级阶段的经济制度和社会主义市场经济_第3页
3/11
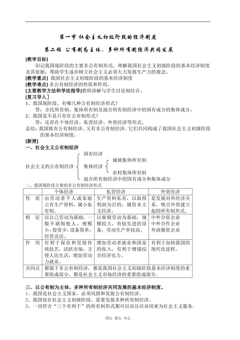
第二课社会主义初级阶段的经济制度和社会主义市场经济第一节社会主义初级阶段的经济制度第一框公有制是社会主义经济制度的基础[教学目标]识记公有制的含义;正确理解国有经济在国民经济中的主导作用和公有制的实现形式;明确坚持社会主义道路是“四项基本原则”的内容之一,要坚持社会主义道路就必须坚持生产资料公有制。[教学重点]国有经济在国民经济中的主导作用[教学难点]公有制的含义及其实现形式。[主要教学方法和学法指导]学生阅读与教师归纳讲解相结合。[复习导入]1、生产关系是什么?它包括哪几个方面的内容?2、生产关系的总和构成一个国家的经济制度,经济制度的根本特征是什么?内容人与人之间的关系与地位平等互助我国社会主义生产关系产品分配形式按劳分配的经济特征生产资料所有制生产资料公有制总和(基础、根本特征)(基础、根本特征)总和经济制度社会主义的经济制度[新授]一、生产资料公有制是社会主义的根本经济特征,是社会主义经济制度的基础。二、社会主义公有制经济含义:生产资料公有制国有经济:含义、地位、作用含义、地位、作用社会主义的具体内容集体经济形式城镇集体所有制公有制经济农村集体所有制混合所有制经济中的国有成分和集体成分实现形式股份制、股份合作制承包、租赁等材料:混合所有制经济深圳中兴股份有限公司是一个混合所有制企业,由两家国有经济和一家私营经济投资入股组建,其中,国有股占51%,私有股占49%,这种“公有+私有”的联合是混合所有制的主要形式。第二课社会主义初级阶段的经济制度和社会主义市场经济溆浦高考文化补习学校原创:陈伟邮编:419300用心爱心专心第一节社会主义初级阶段的经济制度第二框公有制为主体、多种所有制经济共同发展[教学目标]识记我国现阶段的主要非公有制形式,理解我国社会主义初级阶段的基本经济制度及其依据;帮助学生逐步树立社会主义必须大力发展生产力的观念。[教学重点]我国社会主义初级阶段的基本经济制度[教学难点]非公有制经济的性质和作用。[主要教学方法和学法指导]教师讲解与学生讨论相结合。[复习导入]1、我国现阶段,有哪几种公有制经济形式?答:全民所有制、集体所有制及混合所有制经济中的国有成分的集体成分。2、我国是不是只存在公有制形式?答:还存在个体经济、私营经济、外资经济等形式。总结:我国既有公有制经济,又有非公有制经济,它们共同构成了我国社会主义初级阶段的基本经济制度。[新授]一、社会主义公有制经济国有经济城镇集体所有制社会主义的公有制经济集体经济农村集体所有制混合所有制经济中的国有成分和集体成分二、我国现阶段主要的非公有制经济形式个体经济私营经济外资经济性质由劳动者个人或家庭占有生产资料,属小私有制。生产资料私有,以取得利润为目的,属资本主义经济。是发展对外经济关系,吸引外资建立起的所有制形式。特征以自己劳动为基础,一般不剥削他人,规模小,投资少,设备简单,经营灵活。以雇佣劳动为基础,规模较大,有较先进的设备,劳动生产率较高。中外合资企业中外合作企业外商独资企业作用有利于保存和发展传统技艺,活跃市场,方便人民生活,增加劳动力就业。增加劳动者就业和国家的收入,有利于增强综合经济实力。有利于加快我国的现代化进程。共同点都属于非公有制经济,都是我国社会主义初级阶段基本经济制度的重要组成部分,都是社会主义市场经济的重要组成部分。三、以公有制为主体,多种所有制经济共同发展的基本经济制度。1、我国是社会主义国家,必须巩固和发展公有制经济。2、我国处在社会主义初级阶段,需要发展多种所有制经济。3、一切符合“三个有利于”的所有制形式都可以而且应该用来为社会主义服务。用心爱心专心四、以公有制为主体,多种所有制经济共同发展的客观必然性。决定决定社会主义本质社会主义的根本任务符合“三个有利于”的所有制形解决才能式均可采用社会主义初级阶段的主要矛盾实现社会主义的生产目的第二课社会主义初级阶段的经济制度和社会主义市场经济溆浦高考文化补习学校原创:陈伟邮编:419300第一节社会主义初级阶段的经济制度用心爱心专心第三框以按劳分配为主体、多种分配方式并存[教...

1、当您付费下载文档后,您只拥有了使用权限,并不意味着购买了版权,文档只能用于自身使用,不得用于其他商业用途(如 [转卖]进行直接盈利或[编辑后售卖]进行间接盈利)。
2、本站所有内容均由合作方或网友上传,本站不对文档的完整性、权威性及其观点立场正确性做任何保证或承诺!文档内容仅供研究参考,付费前请自行鉴别。
3、如文档内容存在违规,或者侵犯商业秘密、侵犯著作权等,请点击“违规举报”。

碎片内容

高一政治第二课 社会主义初级阶段的经济制度和社会主义市场经济

您可能关注的文档

确认删除?
VIP
微信客服
  • 扫码咨询
会员Q群
  • 会员专属群点击这里加入QQ群
客服邮箱
回到顶部