电脑桌面
添加小米粒文库到电脑桌面
安装后可以在桌面快捷访问

(新课改省份专用)高考政治一轮复习 第一单元 第一课 文化与社会讲义 新人教版必修3-新人教版高三必修3政治教案VIP免费

(新课改省份专用)高考政治一轮复习 第一单元 第一课 文化与社会讲义 新人教版必修3-新人教版高三必修3政治教案_第1页
1/20
(新课改省份专用)高考政治一轮复习 第一单元 第一课 文化与社会讲义 新人教版必修3-新人教版高三必修3政治教案_第2页
2/20
(新课改省份专用)高考政治一轮复习 第一单元 第一课 文化与社会讲义 新人教版必修3-新人教版高三必修3政治教案_第3页
3/20
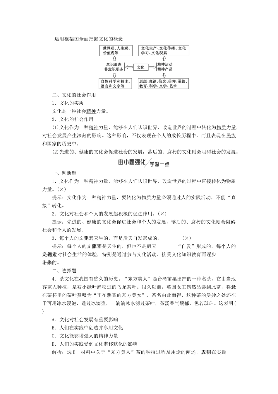
第一单元文化与生活第一课文化与社会[建知识体系][明学习目标]1.理解1个内涵——文化概念2.把握1个作用——文化的社会作用3.掌握1个特点——文化的特点4.理清2对关系——文化与经济、政治的关系和文化与综合国力的关系5.分清2种形式——文化的静态和动态形式[备核心素养]1.科学精神——通过学习,了解不同性质的文化具有不同的作用,正确认识文化与经济、政治和文化与综合国力的关系2.公共参与——通过学习,深刻领会文化的实质,培养文化自觉和文化自信,积极参与健康有益的文化活动第一框体味文化一、文化的内涵、特点与形式1.内涵文化是相对于经济、政治而言的人类全部精神活动及其产品。其中,既包括世界观、人生观、价值观等具有意识形态性质的部分,又包括自然科学和技术、语言和文字等非意识形态的部分。2.特点(1)文化是人类社会特有的现象,是人类社会实践的产物,纯粹“自然”的东西不能称为文化。(2)文化素养不是天生的,而是通过对社会生活的体验,特别是通过参与文化活动、接受文化知识教育而逐步培养出来的。(3)人们的精神活动离不开物质活动,精神产品也凝结在一定的物质载体之中。3.形式(1)思想、理论、信念、信仰、道德、教育、科学、文学、艺术等。(静态形式)(2)人们进行精神性的生产、传播、学习、积累的过程,都是文化活动。(动态形式)运用框架图全面把握文化的概念二、文化的社会作用1.文化的实质文化是一种社会精神力量。2.文化的社会作用(1)文化作为一种精神力量,能够在人们认识世界、改造世界的过程中转化为物质力量,对社会发展产生深刻的影响。这种影响,不仅表现在个人的成长历程中,而且表现在民族和国家的历史中。(2)先进的、健康的文化会促进社会的发展,落后的、腐朽的文化则会阻碍社会的发展。一、判断题1.文化作为一种精神力量,能够在人们认识世界、改造世界的过程中直接转化为物质力量。(×)提示:文化作为一种精神力量,要转化为物质力量必须通过人的实践活动,不能“直接”转化。2.文化对社会和个人的发展起积极的促进作用。(×)提示:先进的、健康的文化会促进社会和个人的发展,落后的、腐朽的文化则会阻碍社会和个人的发展。3.每个人的文化素养,不是天生的,而是后天自发形成的。(×)提示:每个人的文化素养,既不是天生的,但也不是后天“自发”形成的。每个人的文化素养是通过对社会生活的体验,特别是通过参与文化活动、接受文化知识教育而逐步培养出来的。二、选择题4.茶文化在我国有悠久的历史。“东方美人”是台湾苗粟出产的一种名茶,它由当地客家人种植,是被小绿叶蝉咬过的乌龙茶叶。很久以前,英国女王偶然品尝到此茶,将悬在茶杯里的茶叶赞叹为“正在跳舞的东方美女”,茶名由此而得,这种茶的曼妙之处还在于可用冰水浸泡,透过冰滴壶,一滴滴冰水滤过茶叶,茶汤香气馥郁,色若琥珀。这表明()A.文化对社会发展有重要影响B.人们在实践中创造并享用文化C.文化能够增强人的精神力量D.人们的实践受到文化潜移默化的影响解析:选B材料中关于“东方美人”茶的种植过程及用途的阐述,表明人们在实践中创造文化,英国女王品茶时的赞叹及冰水浸泡后所获得香气馥郁、色若琥珀的感受,表明人们在享用文化,B项正确;C项说法错误,不选;A、D两项表述正确但与材料无关,不选。5.“莎士比亚征服了全世界,他的胜利比拿破仑们和恺撒们的胜利更为巩固。每天每天,像涨潮时的海浪一样,增加着他的新的臣民——这些人流的波涛一天一天地愈来愈宽广了。”屠格涅夫的这段话表明()A.文化在交流的过程中传播B.文化是一种强大的精神力量C.文化促进了社会向前发展D.文化是综合国力竞争的因素解析:选B材料中“莎士比亚征服了全世界”说明文化是一种强大的精神力量,B项符合题意。A、D两项不符合题意。先进的、健康的文化促进社会向前发展,C项错误。本框题考点主要涉及文化的内涵、特点、形式和社会作用,命题时往往与其他部分知识结合起来加以考查。试题难度不大,侧重考查考生获取和解读信息、调动和运用知识的能力。文化的内涵、特点[例1](2013·海南高考)我国西南地区的悬棺文化散发着谜一般的魅力。考古人员在四川珙县发...

1、当您付费下载文档后,您只拥有了使用权限,并不意味着购买了版权,文档只能用于自身使用,不得用于其他商业用途(如 [转卖]进行直接盈利或[编辑后售卖]进行间接盈利)。
2、本站所有内容均由合作方或网友上传,本站不对文档的完整性、权威性及其观点立场正确性做任何保证或承诺!文档内容仅供研究参考,付费前请自行鉴别。
3、如文档内容存在违规,或者侵犯商业秘密、侵犯著作权等,请点击“违规举报”。

碎片内容

(新课改省份专用)高考政治一轮复习 第一单元 第一课 文化与社会讲义 新人教版必修3-新人教版高三必修3政治教案

;绿洲书城+ 关注
实名认证
内容提供者

从事历史教学,热爱教育,高度负责。

相关文档

确认删除?
VIP
微信客服
  • 扫码咨询
会员Q群
  • 会员专属群点击这里加入QQ群
客服邮箱
回到顶部