电脑桌面
添加小米粒文库到电脑桌面
安装后可以在桌面快捷访问

八年级数学下册 20.1.3 加权平均数教案 (新版)华东师大版-(新版)华东师大版初中八年级下册数学教案VIP免费

八年级数学下册 20.1.3 加权平均数教案 (新版)华东师大版-(新版)华东师大版初中八年级下册数学教案_第1页
1/4
八年级数学下册 20.1.3 加权平均数教案 (新版)华东师大版-(新版)华东师大版初中八年级下册数学教案_第2页
2/4
八年级数学下册 20.1.3 加权平均数教案 (新版)华东师大版-(新版)华东师大版初中八年级下册数学教案_第3页
3/4
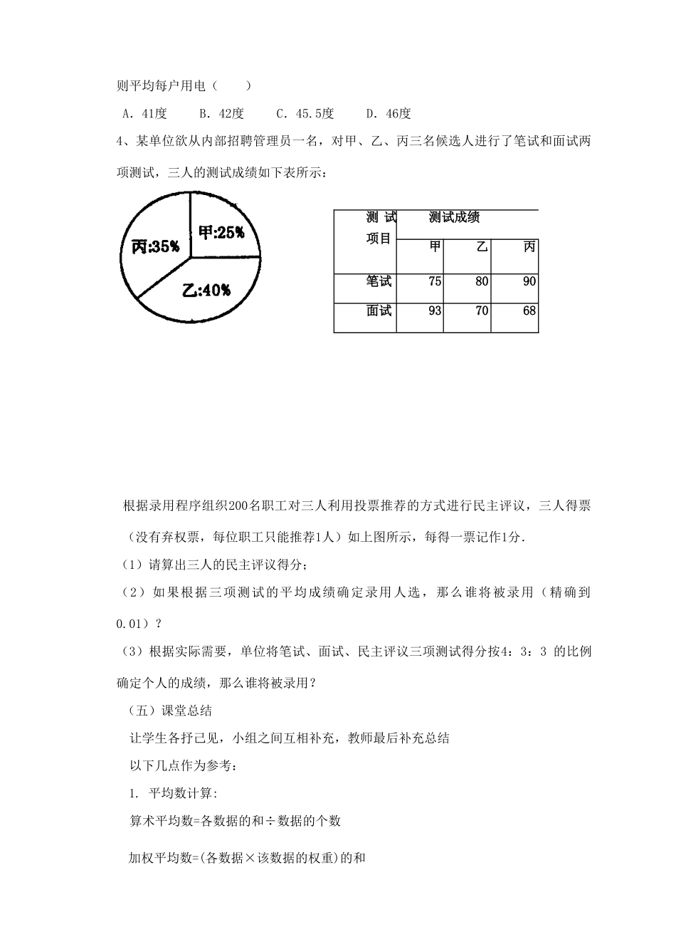
20.1.3加权平均数教学目标1、知识与技能:在具体情境中理解加权平均数的概念,体会“权”的意义,知道算术平均数与加权平均数的联系与区别;会进行加权平均数的计算。2、过程与方法:初步经历数据的收集、加工整理的过程,能利用加权平均数解决一些实际问题,发展数学应用能力.3、情感态度与价值观:培养互相合作与交流的能力,增强数学应用意识教学重点:加权平均数的意义和计算方法.难点:加权平均的原理.教学过程:(一)情境导入在日常生活中,我们经常会与平均数打交道,例如:商店里有两种苹果,一种单价是3.50元/千克,另一种单价为6元/千克.如果小明的妈妈买了单价为3.50元/千克的苹果1千克,单价为6元/千克的苹果1千克,那么小明的妈妈所买苹果的平均价格是多少?提示:(元/千克),如果妈妈买了单价为3.50元/千克的苹果1千克,单价为6元/千克的苹果3千克,那么这种算法对吗?为什么师生共识:如果不同价格的苹果买的质量数不一样,就不能用上述计算方法.因为这时单价为3.50元/千克的苹果的权重为25%,单价为6元/千克的苹果的权重为75%,加权平均的计算方法是3.50×25%+6×75%=5.375元/千克(二)概念引入老师在计算学生每学期的总评成绩时,不是简单地将一个学生的平时成绩与考试成绩相加除以2作为该学生的总评成绩,而是按照“平时成绩占40%,考试成绩占60%”的比例计算(如图20.1.4).考试成绩更为重要.这样如果一个学生的平时成绩为70分,考试成绩为90分,那么他的学期总评成绩应该为70×40%+90×60%=82(分)一般来说,由于各个指标在总结果中占有不同的重要性,因而会被赋予不同的权重,上例中的40%与60%就是平时成绩与考试成绩在学期总评成绩中的权重,最后计算得到的学期总评成绩82分就是上述两个成绩的加权平均数.要求学生模仿上题计算P135“试一试”问题:学生计算后给出答案.设置此题的目的主要是让学生熟悉按权重计算平均值的方法.指出,显然乙同学的意见更为合理.教师再提出:假设上述三个方面的重要性之比为6∶3∶1(如图20.1.6),那么应该录用谁呢?给出A应聘者得分的计算方法:(见课本第136页)要求学生模仿上述计算方法算出另三位应聘者的最后得分.然后从计算结果来确定谁应被录用.学生计算完后对照课件给出答案.提出以下问题让学生计算:如果这三个方面的重要性之比为10∶7∶3,此时哪个方面的权重最大?哪一位应被录用呢?学生计算后会发现,4个人的分数全改变了,得分最高的人也改变了.通过这一题要让学生领会,权重的选择既要符合客观实际,又要带有人为的因素.(三)随堂练习课本136页1、2、3通过课件给出答案。(四)课堂检测1.某次数学测验成绩统计如下:得100分3人,得95分5人,得90分6人,得80分12人,得70分16人,得60分5人,则该班这次测验的平均得分是______.2.甲2次购买大米各100千克,乙2次购买大米各100元,设甲乙两人2次购买大米的单价相同,分别是x元/千克、y元/,千克,那么甲2次购买大米的平均单价是_____元/千克,乙2次购买大米的平均单价是_____元/千克,谁比较低呢?3.某居民院内月底统计用电情况,其中3户用电45度,5户用电50度,6户用电42度,则平均每户用电()A.41度B.42度C.45.5度D.46度4、某单位欲从内部招聘管理员一名,对甲、乙、丙三名候选人进行了笔试和面试两项测试,三人的测试成绩如下表所示:根据录用程序组织200名职工对三人利用投票推荐的方式进行民主评议,三人得票(没有弃权票,每位职工只能推荐1人)如上图所示,每得一票记作1分.(1)请算出三人的民主评议得分;(2)如果根据三项测试的平均成绩确定录用人选,那么谁将被录用(精确到0.01)?(3)根据实际需要,单位将笔试、面试、民主评议三项测试得分按4:3:3的比例确定个人的成绩,那么谁将被录用?(五)课堂总结让学生各抒己见,小组之间互相补充,教师最后补充总结以下几点作为参考:1.平均数计算:测试项目测试成绩甲乙丙笔试758090面试937068算术平均数=各数据的和÷数据的个数加权平均数=(各数据×该数据的权重)的和2、平均数的意义:算术平均数反映一组数据总体的平均大小情况.加权平均数反映一组数据中按各数据占有的不同权重时总体的平均大小情...

1、当您付费下载文档后,您只拥有了使用权限,并不意味着购买了版权,文档只能用于自身使用,不得用于其他商业用途(如 [转卖]进行直接盈利或[编辑后售卖]进行间接盈利)。
2、本站所有内容均由合作方或网友上传,本站不对文档的完整性、权威性及其观点立场正确性做任何保证或承诺!文档内容仅供研究参考,付费前请自行鉴别。
3、如文档内容存在违规,或者侵犯商业秘密、侵犯著作权等,请点击“违规举报”。

碎片内容

八年级数学下册 20.1.3 加权平均数教案 (新版)华东师大版-(新版)华东师大版初中八年级下册数学教案

确认删除?
VIP
微信客服
  • 扫码咨询
会员Q群
  • 会员专属群点击这里加入QQ群
客服邮箱
回到顶部