电脑桌面
添加小米粒文库到电脑桌面
安装后可以在桌面快捷访问

交通施工安全台帐编辑版(最新·)VIP免费

交通施工安全台帐编辑版(最新·)_第1页
1/54
交通施工安全台帐编辑版(最新·)_第2页
2/54
交通施工安全台帐编辑版(最新·)_第3页
3/54
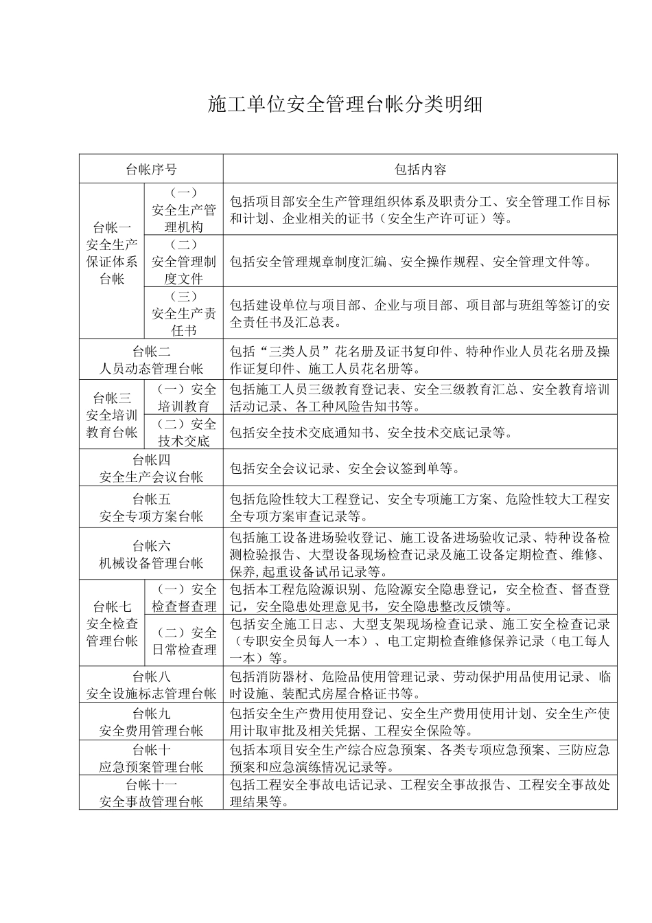
施工单位安全管理台帐分类明细台帐序号包括内容台帐一安全生产保证体系台帐(一)安全生产管理机构包括项目部安全生产管理组织体系及职责分工、安全管理工作目标和计划、企业相关的证书(安全生产许可证)等。(二)安全管理制度文件包括安全管理规章制度汇编、安全操作规程、安全管理文件等。(三)安全生产责任书包括建设单位与项目部、企业与项目部、项目部与班组等签订的安全责任书及汇总表。台帐二人员动态管理台帐包括“三类人员”花名册及证书复印件、特种作业人员花名册及操作证复印件、施工人员花名册等。台帐三安全培训教育台帐(一)安全培训教育包括施工人员三级教育登记表、安全三级教育汇总、安全教育培训活动记录、各工种风险告知书等。(二)安全技术交底包括安全技术交底通知书、安全技术交底记录等。台帐四安全生产会议台帐包括安全会议记录、安全会议签到单等。台帐五安全专项方案台帐包括危险性较大工程登记、安全专项施工方案、危险性较大工程安全专项方案审查记录等。台帐六机械设备管理台帐包括施工设备进场验收登记、施工设备进场验收记录、特种设备检测检验报告、大型设备现场检查记录及施工设备定期检查、维修、保养,起重设备试吊记录等。台帐七安全检查管理台帐(一)安全检查督查理包括本工程危险源识别、危险源安全隐患登记,安全检查、督查登记,安全隐患处理意见书,安全隐患整改反馈等。(二)安全日常检查理包括安全施工日志、大型支架现场检查记录、施工安全检查记录(专职安全员每人一本)、电工定期检查维修保养记录(电工每人一本)等。台帐八安全设施标志管理台帐包括消防器材、危险品使用管理记录、劳动保护用品使用记录、临时设施、装配式房屋合格证书等。台帐九安全费用管理台帐包括安全生产费用使用登记、安全生产费用使用计划、安全生产使用计取审批及相关凭据、工程安全保险等。台帐十应急预案管理台帐包括本项目安全生产综合应急预案、各类专项应急预案、三防应急预案和应急演练情况记录等。台帐十一安全事故管理台帐包括工程安全事故电话记录、工程安全事故报告、工程安全事故处理结果等。台帐十二其它安全施工月报、各类安全报表及汇报资料等。台帐一安全生产保证体系台账项目名称:潮涌路工程第2标段施工单位:浙江巨圣有限公司(一)安全生产管理机构1、项目部安全生产管理组织体系及职责分工2、安全管理工作目标和计划3、企业相关的证书(安全生产许可证)(二)安全管理制度文件1、安全管理规章制度汇编2、安全操作规程3、安全管理文件(三)安全生产责任书1、建设单位与项目部签订的安全责任书2、企业与项目部签订的安全责任书3、项目部与班组签订的安全责任书4、安全责任书汇总表安全管理规章制度汇编项目名称:潮涌路工程第2标段AQ-SG101施工单位:浙江巨圣建设有限公司合同段:02序号规章制度名称责任部门责任人页码安全管理文件登记台帐项目名称:潮涌路工程第2标段AQ-SG102施工单位:浙江巨圣建设有限公司合同段:02序号文件作者文件标题文件日期收发文号页码来:发:来:发:来:发:来:发:来:发:来:发:来:发:来:发:发:安全生产责任书汇总表项目名称:潮涌路工程合同段:04施工单位:嘉兴市世纪交通工程有限公司安全生产责任书名称甲方名称乙方名称编号台帐二人员动态管理台帐项目名称:潮涌路工程第2标段施工单位:浙江巨圣建设有限公司人员动态管理台帐1、“三类人员”花名册及证书复印件2、特种作业人员花名册及操作证复印件3、施工人员花名册及身份证或暂住证复印件施工现场“三类人员”名册AQ-SG104项目名称:潮涌路工程第页共页施工单位:嘉兴市世纪交通工程有限公司合同段:04类别姓名进场日期身份证号技术职称安全证书编号发证部门发证日期复审时间退场日期备注项目负责人项目经理项目副经理安全负责人技术负责人专职安全员项目经理签名:填表人:日期:年月日注:1.三类人员的身份证、安全证书等复印件依次装订成册;2.备注栏应注明专职安全员分工等;3.本表由专职安全员进行登记,人员发生变化随时更新。台帐三安全培训教育台帐项目名称:潮涌路工程第2标段施工单位:浙江巨圣建设有限公司(一)...

1、当您付费下载文档后,您只拥有了使用权限,并不意味着购买了版权,文档只能用于自身使用,不得用于其他商业用途(如 [转卖]进行直接盈利或[编辑后售卖]进行间接盈利)。
2、本站所有内容均由合作方或网友上传,本站不对文档的完整性、权威性及其观点立场正确性做任何保证或承诺!文档内容仅供研究参考,付费前请自行鉴别。
3、如文档内容存在违规,或者侵犯商业秘密、侵犯著作权等,请点击“违规举报”。

碎片内容

交通施工安全台帐编辑版(最新·)

您可能关注的文档

确认删除?
VIP
微信客服
  • 扫码咨询
会员Q群
  • 会员专属群点击这里加入QQ群
客服邮箱
回到顶部