电脑桌面
添加小米粒文库到电脑桌面
安装后可以在桌面快捷访问

XX物业品质管理部各岗位职责范文VIP免费

XX物业品质管理部各岗位职责范文_第1页
1/6
XX物业品质管理部各岗位职责范文_第2页
2/6
XX物业品质管理部各岗位职责范文_第3页
3/6
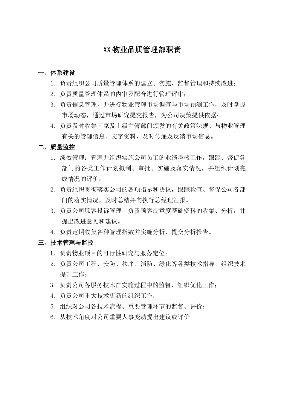
XX物业品质管理部职责一、体系建设1.负责组织公司质量管理体系的建立、实施、监督管理和持续改进;2.负责质量管理体系的内审及配合进行管理评审;3.负责信息管理,并进行物业管理市场调查与市场预测工作,及时掌握市场动态,通过市场研究提交报告,为公司决策提供依据;4.负责及时收集国家及上级主管部门颁发的有关政策法规、与物业管理有关的管理信息、文字资料,及时传递及反馈市场信息。二、质量监控1.绩效管理:管理并组织实施公司员工的业绩考核工作,跟踪、督促各部门的各类工作计划拟制、审批、实施及落实情况,并组织计划完成情况的评价;2.负责组织贯彻落实公司的各项指示和决议,跟踪检查、督促公司各部门的落实情况,及时总结并向执行总经理汇报。3.负责公司顾客投诉管理,负责顾客满意度基础资料的收集、分析,并提出改进意见和建议。4.负责定期收集各种管理指数并实施分析,提交分析报告。三、技术管理与监控1.负责物业项目的可行性研究与服务定位;2.负责公司工程、安防、秩序、消防、绿化等各类技术指导,组织技术提升工作;3.负责公司各服务技术在实施过程中的监督,组织优化工作;4.负责公司重大技术更新的组织工作;5.组织对公司各技术流程、重要管理环节的监督、评价;6.从技术角度对公司重要人事变动提出建议或评价。第2页共6页编号:时间:2021年x月x日书山有路勤为径,学海无涯苦作舟页码:第2页共6页品质管理部经理岗位职责岗位名称部门经理职级5级所属部门品质管理部直属上级执行总经理序号工作职责1组织完成公司质量体系的建立及负责部门的质量管理职责,组织实施各部门业绩、质量事件管理,组织进行内、外审及换证复审等工作2完善和维护质量体系,及时向管理者代表汇报质量体系运行情况3负责统计和考核全公司各部门业绩指标4负责公司下属各项目客户服务工作的督察5负责公司下属各项目业主满意度调查工作的检查指导,对重大投诉直接受理、全程跟踪6负责组织各专业技术人员对公司各专业部门进行技术指导7负责对专业疑难问题的处理8负责定期汇总、搜集各类业务指标,并提交可行性分析报告9参与接管验收,参加设备的验收和移交工作,参与前期介入,参与重大技术方案的制订10负责组织对新项目前期可行性调研11负责制订体系文件年度培训计划并指导实施12负责对本部门员工的培训、培养、考核、考评入职资格学历要求大专及以上专业要求物业管理、企业管理相关专业资格/技能资格证书要求物业管理经理上岗证、内审员资格证必备技能要求熟悉现代办公系统管理,较强的内外协调能力,良好的团队意识、敬业精神及沟通能力,熟悉ISO质量体系运行流程经验要求物管行业经验不低于1年类似岗位工作经验不低于2年人员管理经验不低于3年第3页共6页第2页共6页编号:时间:2021年x月x日书山有路勤为径,学海无涯苦作舟页码:第3页共6页审批颁布日期品质内业岗位职责岗位名称品质内业职级2级所属部门品质管理部直属上级部门经理序号工作职责1协助上级及部门各位督察进行内审、外审及认证2负责公司质量体系文件管理、发放,在部门经理指导下修订、更新,建立记录3负责管理部门类各类印章保管及按规定用印4配合各督察汇总当月各类质量检查数据,进行数据分析5负责体系文件运行过程中各类记录的保管6执行内业岗位相关工作入职资格学历要求大专及以上专业要求文秘、物业管理相关专业资格/技能资格证书要求物业管理上岗证、ISO9001内审员资格证者优先必备技能要求熟悉运用现代办公系统,较强的内外协调能力,良好的团队意识,敬业精神及沟通能力经验要求物管行业经验不低于1年类似岗位工作经验不低于1年人员管理经验/审批颁布日期第4页共6页第3页共6页编号:时间:2021年x月x日书山有路勤为径,学海无涯苦作舟页码:第4页共6页环境督察岗位职责岗位名称环境督察职级4级所属部门品质管理部直属上级部门经理序号工作职责1234567入职资格学历要求大专及以上专业要求资格/技能资格证书要求必备技能要求经验要求物管行业经验类似岗位工作经验人员管理经验审批颁布日期第5页共6页第4页共6页编号:时间:2021年x月x日书山有路勤为径,学海无涯苦作舟页码:第5页共6页工程督察岗位职责岗位名...

1、当您付费下载文档后,您只拥有了使用权限,并不意味着购买了版权,文档只能用于自身使用,不得用于其他商业用途(如 [转卖]进行直接盈利或[编辑后售卖]进行间接盈利)。
2、本站所有内容均由合作方或网友上传,本站不对文档的完整性、权威性及其观点立场正确性做任何保证或承诺!文档内容仅供研究参考,付费前请自行鉴别。
3、如文档内容存在违规,或者侵犯商业秘密、侵犯著作权等,请点击“违规举报”。

碎片内容

XX物业品质管理部各岗位职责范文

您可能关注的文档

确认删除?
VIP
微信客服
  • 扫码咨询
会员Q群
  • 会员专属群点击这里加入QQ群
客服邮箱
回到顶部