电脑桌面
添加小米粒文库到电脑桌面
安装后可以在桌面快捷访问

八年级地理上册 中国的人口教案1 湘教版VIP免费

八年级地理上册 中国的人口教案1 湘教版_第1页
1/7
八年级地理上册 中国的人口教案1 湘教版_第2页
2/7
八年级地理上册 中国的人口教案1 湘教版_第3页
3/7
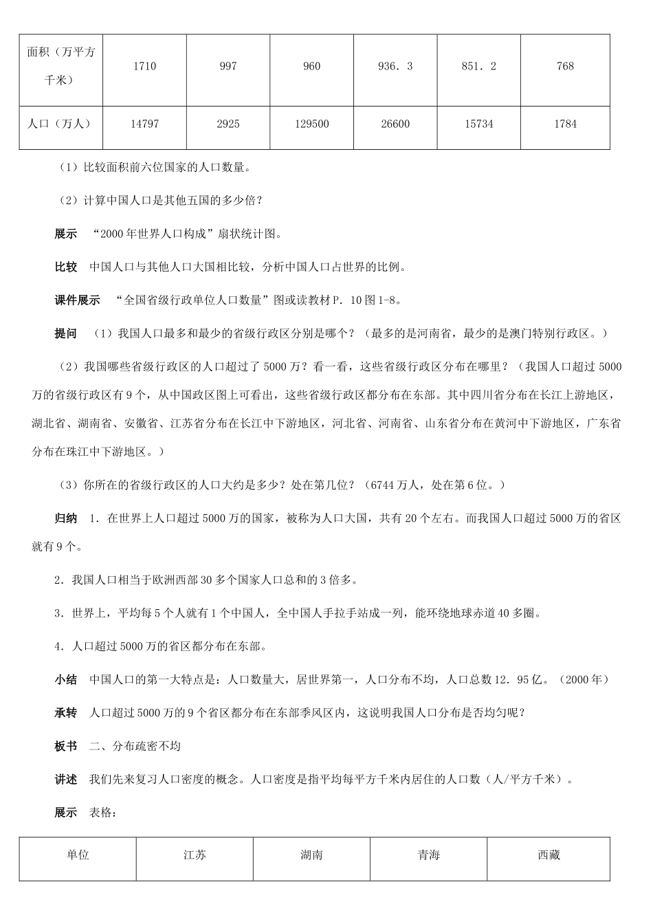
中国的人口教学设计●教学设计思路这节课可分2课时讲授,第1课时讲数量世界第一和人口分布疏密不均,第2课时讲人口增长速度较快和我国的人口政策。本节的教学条理清晰,思路明确,学生活动设计充分,通过读图、析图、计算、比较、讨论、归纳等,来体现学生为主体的教学理念,增加了学生与学生间、学生与教师间的交流与互动,然阿哥学生品尝到动手动脑探究成功的喜悦,体现了新课改的理念。●教学目标(一)知识与能力1.记住我国人口的数量,通过阅读人口统计图表,说出我国人口增长的趋势。2.读图说出我国人口的分布状况及分布特征。3.理解我国人口增长的趋势,我国人口增长迅速的主要原因,农村和城市人口变化趋势,实行计划生育是每一位公民的责任和义务等内容。4.学会正确绘制人口增长曲线图。(二)过程与方法1.通过阅读扇状统计图、柱状统计图、线状统计图和人口密度图,初步学会正确使用这些统计图,并且具有从图表自主获取知识的意图和能力,变学会为会学,形成主动学习的态度,让学生成为学习的真正主人。2.通过绘制人口增长曲线图,培养学生动手作图能力和利用图表呈现地理知识的意识和能力。3.通过阅读一系列数字、图表,使学生初步学会根据收集到的地理信息,通过比较、抽象、概括等思维过程,从而形成地理概念继而理解人口分布和发展变化的基本规律。4.通过布置和完成社会调查项目,改变地理学习方式,拓宽学习空间,引导学生从现实生活的经历和体验出发激发学生对地理问题的兴趣,培养地理学习能力,构建开放式的地理课程。(三)情感态度与价值观1.使学生认识到我国人口问题的严峻性,从而树立正确的人口观和可持续发展观。2.通过人口国情的教育,培养学生的责任意识、忧患意识和全局观念。3.通过计划生育国策的教学,使学生成为这一基本国策的小小宣传员和将来的自觉维护者和执行者。●教学重难点(一)教学重点1.我国人口的基本国情。人口国情主要包括人口数量、人口增长和人口迁移等方面。2.我国人口的地理分布特点。(二)教学难点四种类型图表的阅读、分析和使用以及动手作图。扇状、柱状、线状统计图以及人口分布图是呈现地理知识的重要方式,应用很广、变抽象为形象,便于学生比较、分析、概括。但学生掌握的相关数学知识还不多,因此对学生来说是个难点。●教学方法读图分析法、比较法、讲述法。●教学媒体多媒体平台、自制课件。●课时安排2课时。●教学过程第1课时(导入新课)在我国辽阔的960万平方千米的土地上,生活着几十个不同民族成分的13亿人口。今天我们一起来学习中国的人口。(讲授新课)板书第三节中国的人口一、数量世界第一课件展示世界政区图。提问在世界政区图上指出面积居前六位的国家。(学生回答)活动读“世界上面积前六位的国家面积及人口比较表”,学生分组讨论下面2个问题。国家俄罗斯加拿大中国美国巴西澳大利亚面积(万平方千米)1710997960936.3851.2768人口(万人)14797292512950026600157341784(1)比较面积前六位国家的人口数量。(2)计算中国人口是其他五国的多少倍?展示“2000年世界人口构成”扇状统计图。比较中国人口与其他人口大国相比较,分析中国人口占世界的比例。课件展示“全国省级行政单位人口数量”图或读教材P.10图1-8。提问(1)我国人口最多和最少的省级行政区分别是哪个?(最多的是河南省,最少的是澳门特别行政区。)(2)我国哪些省级行政区的人口超过了5000万?看一看,这些省级行政区分布在哪里?(我国人口超过5000万的省级行政区有9个,从中国政区图上可看出,这些省级行政区都分布在东部。其中四川省分布在长江上游地区,湖北省、湖南省、安徽省、江苏省分布在长江中下游地区,河北省、河南省、山东省分布在黄河中下游地区,广东省分布在珠江中下游地区。)(3)你所在的省级行政区的人口大约是多少?处在第几位?(6744万人,处在第6位。)归纳1.在世界上人口超过5000万的国家,被称为人口大国,共有20个左右。而我国人口超过5000万的省区就有9个。2.我国人口相当于欧洲西部30多个国家人口总和的3倍多。3.世界上,平均每5个人就有1个中国人,全中国人手拉手站成一列,能环绕...

1、当您付费下载文档后,您只拥有了使用权限,并不意味着购买了版权,文档只能用于自身使用,不得用于其他商业用途(如 [转卖]进行直接盈利或[编辑后售卖]进行间接盈利)。
2、本站所有内容均由合作方或网友上传,本站不对文档的完整性、权威性及其观点立场正确性做任何保证或承诺!文档内容仅供研究参考,付费前请自行鉴别。
3、如文档内容存在违规,或者侵犯商业秘密、侵犯著作权等,请点击“违规举报”。

碎片内容

八年级地理上册 中国的人口教案1 湘教版

您可能关注的文档

确认删除?
VIP
微信客服
  • 扫码咨询
会员Q群
  • 会员专属群点击这里加入QQ群
客服邮箱
回到顶部