电脑桌面
添加小米粒文库到电脑桌面
安装后可以在桌面快捷访问

中学教学楼工程施工组织设计VIP免费

中学教学楼工程施工组织设计_第1页
1/15
中学教学楼工程施工组织设计_第2页
2/15
中学教学楼工程施工组织设计_第3页
3/15
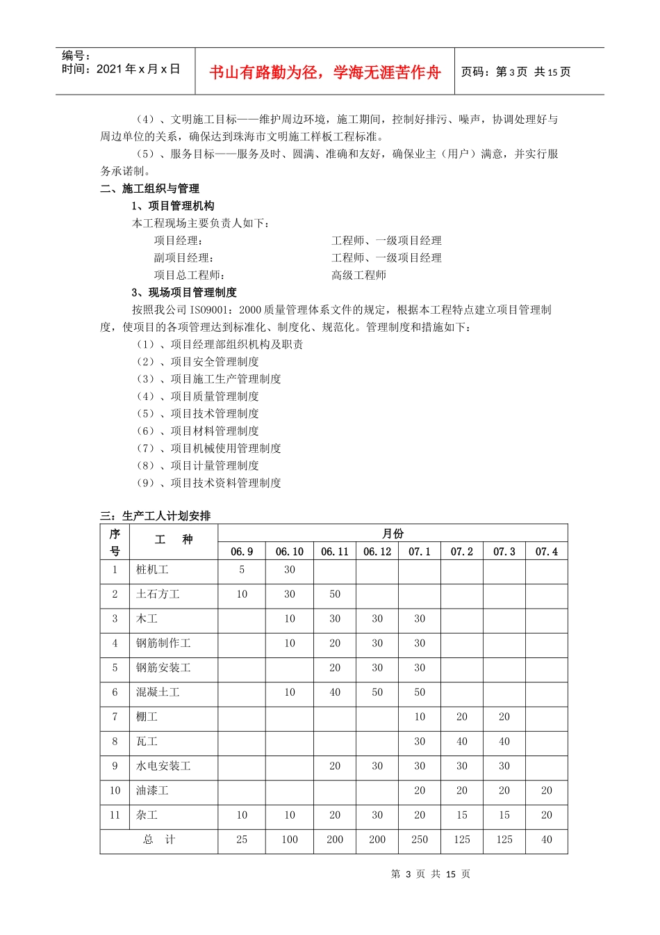
第1页共15页编号:时间:2021年x月x日书山有路勤为径,学海无涯苦作舟页码:第1页共15页中学教学楼工程施工组织设计一章工程概况一、工程概况工程名称:**中学教学楼工程;工程地址:**中学校内;建筑规模:总建筑面积4248平方米,一栋;建设层数:六层;结构类型:基础采用柱下独立和联合基础,上部结构采用钢筋混凝土现浇框架结构;建设单位:***公司;设计单位:***公司;监理单位:***公司。二、编制说明与编制依据1编制依据(1)、**中学教学楼工程施工招标文件;(2)、**工程设计有限公司的**中学教学楼工程施工图纸;(3)、国家和行业颁布的有关现行施工规范和标准;(4)、我公司的人员安排、技术力量、机械设备配备能力;(5)、我公司以往优良工程建筑施工经验;(6)、我公司对本工程的承诺。附:选用相关规范、规程及标准如下:(1)、GBJ201-83土方与爆破工程施工与验收规范;(2)、GBJ202-83地基与基础施工与验收规范;(3)、JGJ18-96钢筋焊接与验收规程;(4)、GB50164-92混凝土质量控制标准;(5)、GB50204-92混凝土结构工程施工与验收规范;(6)、GB50164-92混凝土结构试验方法标准;(7)、GB50203砌体工程施工与验收规范;(8)、GB50209-95建筑地面工程施工及验收规范;(9)、GB50207-94屋面工程技术规程;(10)、JGJ/121-99工程网络技术规程;(11)、JGJ73-91建筑装饰工程施工及验收规范;(12)、JGJ/T8-97建筑变形测量规程;(13)、GBJ300-88建筑安装工程质量检验评定统一标准;(14)、GBJ301-88建筑工程质量检验评定标准;(15)、JGJ59-99建筑施工安全检查平分标准;(16)、JGJ80-91建筑施工作业安全规程;(17)、JGJ46-88施工现场临时用电安全技术;(18)、GJ33-86建筑机械使用安全技术规范;(19)、GB50259-96电器装置工程电气照明装置施工及验收规范;(20)、GB50268-97给排水管道工程施工及验收规范;第2页共15页第1页共15页编号:时间:2021年x月x日书山有路勤为径,学海无涯苦作舟页码:第2页共15页2、编制原则(1)、结合实际,突出重点,兼顾一般,周密部署,合理安排。(2)、平行流水、均衡作业,网络控制,保证工期。(3)、规划创优,方案切实,措施到位,确保质量。(4)、推广使用新技术、新工艺、新材料。三、工程特点1、建筑概况(1)、**中学教学楼建筑面积为4248m2。(2)、建筑高度本教学楼建筑高度为22.2m,底层高4.5m,其他层高3.6m。(3)、楼地面卫生间楼面为陶瓷地砖卫生间楼面,面砖为防滑耐磨砖,楼梯间楼面及踏步为防滑耐磨砖,加防滑条,其它楼面为防滑耐磨砖;阶梯教室室内地面为100厚混凝土抛光砖地面,架空底层地面为60厚混凝土水磨石地面,采用3厚铜条分隔成1000×1000方格,卫生间为80厚混凝土陶瓷地砖,卫生间要做防水处理。(4)、屋面防水20mm沙浆找平,三毡四油防水!顶棚抹灰(5)、室内墙面卫生间内墙面为釉面砖,200×300白色瓷片至顶;其它为仿瓷涂料,18厚1:3石灰砂浆墙面,2厚仿瓷涂料分两次刮平。(6)、室外墙面外墙为白色、粉红色相间瓷片面砖,门架为文化石,屋顶为粉红色陶瓦。(7)、门窗大门为铝合金玻璃门,其他为普通木门,二楼以上阳台门为推拉式铝合金。由专门的安装单位统一安装,窗为铝合金窗。2、结构概况(1)、本工程按7度抗震设防,抗震等级为框架三级。(2)、本建筑物耐火等级为二级。(4)、砌体室内地坪以下砌体用强度等级为MU10实心砖,采用M5水泥砂浆砌筑;室内地坪以上砌体用强度等级为MU7.5加气砼小型砌块,M5混合砂浆砌筑;120厚砖墙用MU7.5砖M5混凝土砂浆砌筑;180厚砖墙用MU7.5砖M5混凝土砂浆砌筑;钢筋混凝土框架结构的填充墙用MU7.5砖M5混合砂浆砌筑。第二章现场组织机构及劳动力调配一、施工目标(1)、质量目标——确保本工程一次交验合格率100%,工程一次交验优良率85%,质量达到优良工程并实行质量终身负责制交工后实行定期回访制度。(2)、工期目标——参照国家定额工期及招标书要求,确定本工程工期为200天(日历天)。(3)、安全施工目标——加强安全管理与安全防护,确保无重伤及其以上事故,轻伤事故月频率控制在1‰以下。第3页共15页第2页共15...

1、当您付费下载文档后,您只拥有了使用权限,并不意味着购买了版权,文档只能用于自身使用,不得用于其他商业用途(如 [转卖]进行直接盈利或[编辑后售卖]进行间接盈利)。
2、本站所有内容均由合作方或网友上传,本站不对文档的完整性、权威性及其观点立场正确性做任何保证或承诺!文档内容仅供研究参考,付费前请自行鉴别。
3、如文档内容存在违规,或者侵犯商业秘密、侵犯著作权等,请点击“违规举报”。

碎片内容

中学教学楼工程施工组织设计

确认删除?
VIP
微信客服
  • 扫码咨询
会员Q群
  • 会员专属群点击这里加入QQ群
客服邮箱
回到顶部