电脑桌面
添加小米粒文库到电脑桌面
安装后可以在桌面快捷访问

15五四小区综合办公楼A栋施工组织(DOC28页)VIP免费

15五四小区综合办公楼A栋施工组织(DOC28页)_第1页
1/23
15五四小区综合办公楼A栋施工组织(DOC28页)_第2页
2/23
15五四小区综合办公楼A栋施工组织(DOC28页)_第3页
3/23
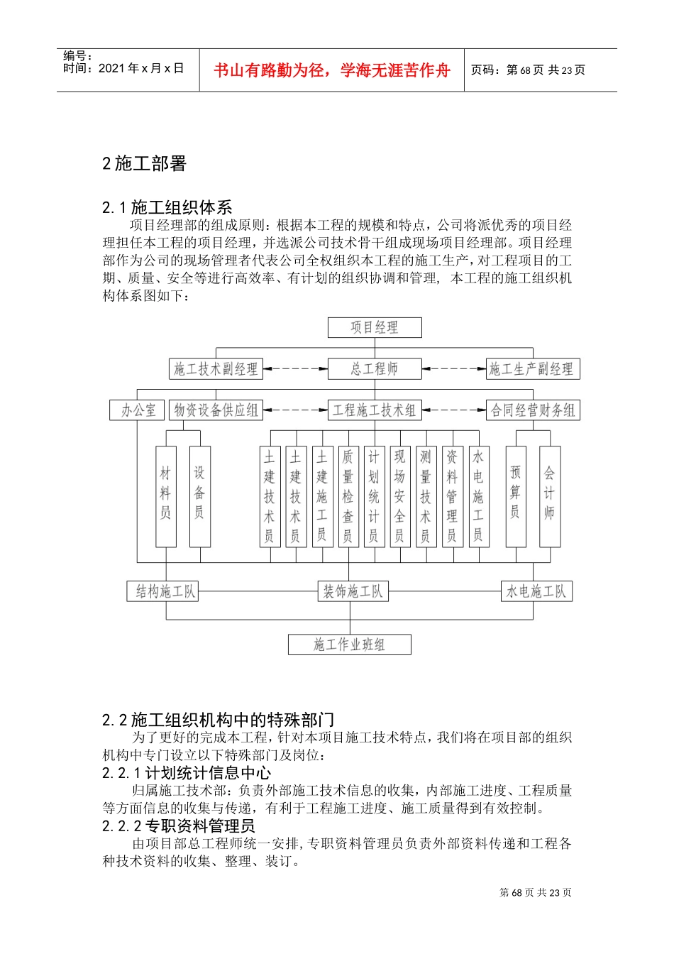
第67页共23页编号:时间:2021年x月x日书山有路勤为径,学海无涯苦作舟页码:第67页共23页第三部分施工组织设计1.总则1.1编制依据1.1.1.工程设计图纸1.1.2.地质勘察报告1.1.3.工程量的统计1.1.4.国家及地方现行的有关施工及验收规范1.1.5.国家及地方安全生产,文明施工的规定及规程1.1.6现行标准、规范规程。GB50300-2001《建筑工程施工质量验收统一标准》GB50202-2002《地基与基础工程施工及验收规范》GB50203-2002《砌体工程质量验收规范》GB50204-2002《混凝土工程质量验收规范》GB50207-2002《屋面工程质量验收规范》GB50209-2002《建筑地面工程质量验收规范》GB50210-2002《装修工程质量验收规范》GBJ50011-2001《建筑抗震设计规范》GB50026-93《工程测量规范》JGJ18-96《钢筋焊接及验收规范》1.2工程概况1.2.1工程名称:攀枝花五四小区框架综合楼A栋。1.2.2建筑面积:总建筑面积1200平方米。1.2.3建筑高度:该建筑物为五层,底层层高为4.2m,2-5层高为3.6m,顶层层高3.6m。1.2.4建筑结构:本工程为底框砖混结构。平面形式矩型,长20m,宽10m。楼面做法(自上而下)为25mm厚水磨石面层、20mm厚水泥砂浆找平层、100mm厚钢筋混凝土板、15mm厚石灰砂浆。墙全部采用200厚的混凝土空心小砌块,梁采用C30混凝土,柱采用C35混凝土,基础采用C30混凝土。1.2.5装饰工程:外墙主要采用面砖,内墙为水泥砂浆面层。地面为水磨石地面,厕所采用防滑地板砖。屋面为不上人屋面。1.2.6工程地点:攀枝花市东区炳草岗1.2.7工程地质:地质情况:根据勘测报告本工程地基土为粉质黏土,粘粒含量小于10%,地基承载力标准值为250KPa.第68页共23页编号:时间:2021年x月x日书山有路勤为径,学海无涯苦作舟页码:第68页共23页2施工部署2.1施工组织体系项目经理部的组成原则:根据本工程的规模和特点,公司将派优秀的项目经理担任本工程的项目经理,并选派公司技术骨干组成现场项目经理部。项目经理部作为公司的现场管理者代表公司全权组织本工程的施工生产,对工程项目的工期、质量、安全等进行高效率、有计划的组织协调和管理,本工程的施工组织机构体系图如下:2.2施工组织机构中的特殊部门为了更好的完成本工程,针对本项目施工技术特点,我们将在项目部的组织机构中专门设立以下特殊部门及岗位:2.2.1计划统计信息中心归属施工技术部:负责外部施工技术信息的收集,内部施工进度、工程质量等方面信息的收集与传递,有利于工程施工进度、施工质量得到有效控制。2.2.2专职资料管理员由项目部总工程师统一安排,专职资料管理员负责外部资料传递和工程各种技术资料的收集、整理、装订。第69页共23页编号:时间:2021年x月x日书山有路勤为径,学海无涯苦作舟页码:第69页共23页2.2.3安全交通执法队:归属施工部,负责场内交通秩序和施工期间的材料、设备进出场。2.2.4环境、文明保护小组:归属办公室,负责施工期间的环境保护,文明施工,以及污水排放、噪音控制。2.3质量目标本工程业主要求为“优良工程”,但我们承诺我们将以创“精品”优质工程的质量标准来要求自己,创出精品工程,本工程我方质量标准为“优良工程”。同时本工程以创重庆市优质工程“巴渝杯”奖为我们的工程质量控制目标。2.3.1成本控制原则为了保证工程质量,我们将增加一定的经济投入在模板制作和各种保证工程质量的技术措施上。我们将在合理地利用业主的每一分投资的前提下,充分运用科学的现代管理手段、精心组织,采用先进的施工技术措施,降低工程成本,向先进的科学技术、先进的管理手段要效益,以“优质、高效、节约”为我们的成本控制原则。2.3.2施工进度控制目标为了确保业主施工总工期目标的顺利实现,我们决定将本工程的施工总工期按180天控制。2.3.3安全、文明施工控制目标安全控制目标:“零死亡”、“零重伤”、“无重大违章指挥”。文明施工控制目标:建设单位要求工程质量确保优良,投标工程目标为确保“优良”、争创“攀枝花杯”优质工程。2.4施工顺序及施工流水区段划分2.4.1施工顺序根据招标文书、初步设计方案和我们多年来积累的大型建筑施工组织经验,结合本工程特点,我们将本工程划分为五个施工阶段组织实施...

1、当您付费下载文档后,您只拥有了使用权限,并不意味着购买了版权,文档只能用于自身使用,不得用于其他商业用途(如 [转卖]进行直接盈利或[编辑后售卖]进行间接盈利)。
2、本站所有内容均由合作方或网友上传,本站不对文档的完整性、权威性及其观点立场正确性做任何保证或承诺!文档内容仅供研究参考,付费前请自行鉴别。
3、如文档内容存在违规,或者侵犯商业秘密、侵犯著作权等,请点击“违规举报”。

碎片内容

15五四小区综合办公楼A栋施工组织(DOC28页)

确认删除?
VIP
微信客服
  • 扫码咨询
会员Q群
  • 会员专属群点击这里加入QQ群
客服邮箱
回到顶部