电脑桌面
添加小米粒文库到电脑桌面
安装后可以在桌面快捷访问

高中化学《硫代硫酸钠与酸反应速率的影响因素》教案5 苏教版选修6VIP免费

高中化学《硫代硫酸钠与酸反应速率的影响因素》教案5 苏教版选修6_第1页
1/6
高中化学《硫代硫酸钠与酸反应速率的影响因素》教案5 苏教版选修6_第2页
2/6
高中化学《硫代硫酸钠与酸反应速率的影响因素》教案5 苏教版选修6_第3页
3/6
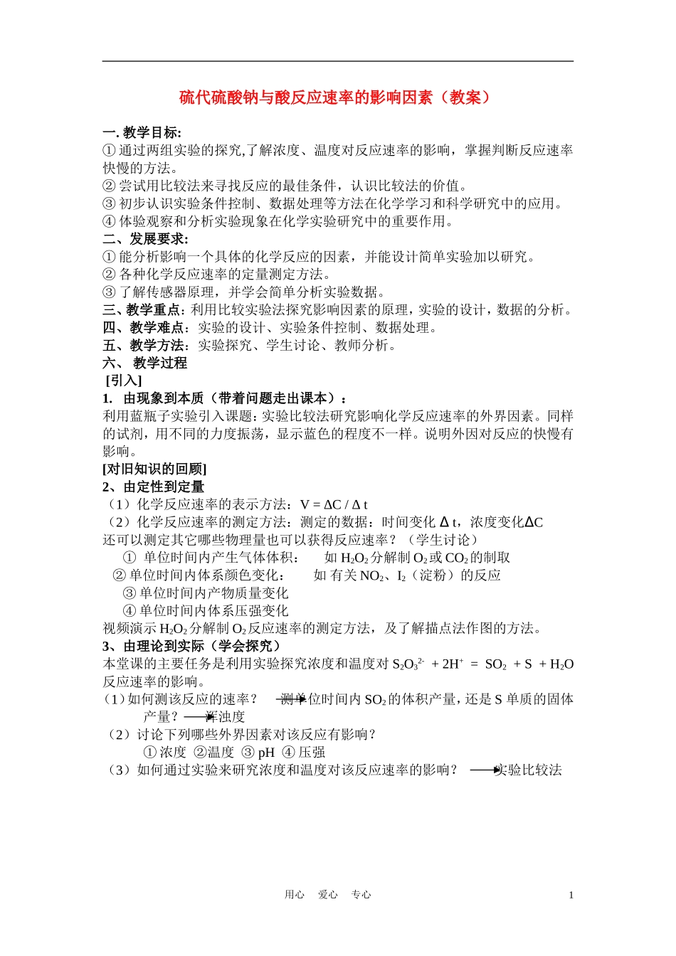
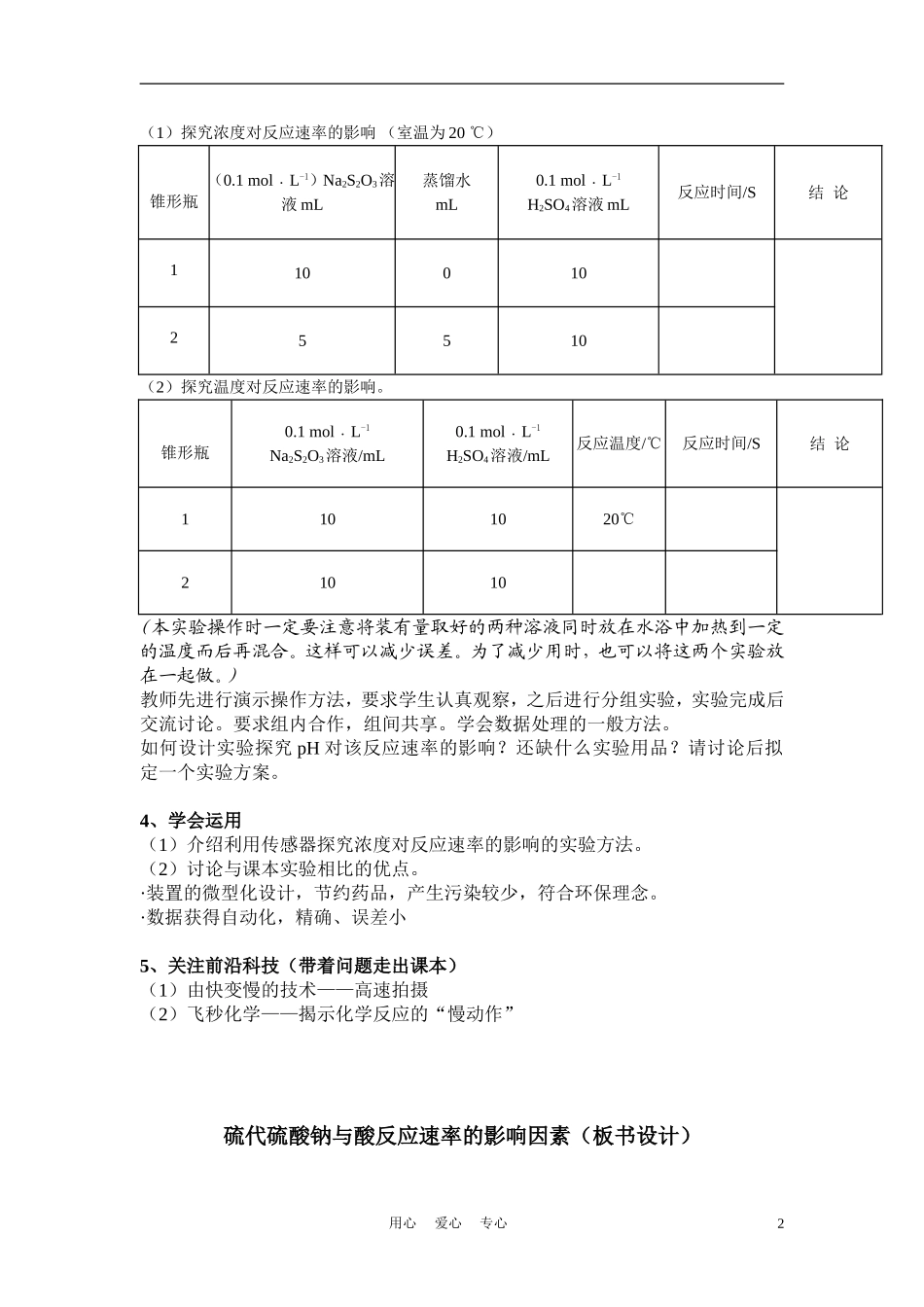
硫代硫酸钠与酸反应速率的影响因素(教案)一.教学目标:①通过两组实验的探究,了解浓度、温度对反应速率的影响,掌握判断反应速率快慢的方法。②尝试用比较法来寻找反应的最佳条件,认识比较法的价值。③初步认识实验条件控制、数据处理等方法在化学学习和科学研究中的应用。④体验观察和分析实验现象在化学实验研究中的重要作用。二、发展要求:①能分析影响一个具体的化学反应的因素,并能设计简单实验加以研究。②各种化学反应速率的定量测定方法。③了解传感器原理,并学会简单分析实验数据。三、教学重点:利用比较实验法探究影响因素的原理,实验的设计,数据的分析。四、教学难点:实验的设计、实验条件控制、数据处理。五、教学方法:实验探究、学生讨论、教师分析。六、教学过程[引入]1.由现象到本质(带着问题走出课本):利用蓝瓶子实验引入课题:实验比较法研究影响化学反应速率的外界因素。同样的试剂,用不同的力度振荡,显示蓝色的程度不一样。说明外因对反应的快慢有影响。[对旧知识的回顾]2、由定性到定量(1)化学反应速率的表示方法:V=∆C/∆t(2)化学反应速率的测定方法:测定的数据:时间变化∆t,浓度变化∆C还可以测定其它哪些物理量也可以获得反应速率?(学生讨论)①单位时间内产生气体体积:如H2O2分解制O2或CO2的制取②单位时间内体系颜色变化:如有关NO2、I2(淀粉)的反应③单位时间内产物质量变化④单位时间内体系压强变化视频演示H2O2分解制O2反应速率的测定方法,及了解描点法作图的方法。3、由理论到实际(学会探究)本堂课的主要任务是利用实验探究浓度和温度对S2O32-+2H+=SO2+S+H2O反应速率的影响。(1)如何测该反应的速率?测单位时间内SO2的体积产量,还是S单质的固体产量?浑浊度(2)讨论下列哪些外界因素对该反应有影响?①浓度②温度③pH④压强(3)如何通过实验来研究浓度和温度对该反应速率的影响?实验比较法用心爱心专心1(1)探究浓度对反应速率的影响(室温为20℃)锥形瓶(0.1mol﹒L-1)Na2S2O3溶液mL蒸馏水mL0.1mol﹒L-1H2SO4溶液mL反应时间/S结论11001025510(2)探究温度对反应速率的影响。锥形瓶0.1mol﹒L-1Na2S2O3溶液/mL0.1mol﹒L-1H2SO4溶液/mL反应温度/℃反应时间/S结论1101020℃21010(本实验操作时一定要注意将装有量取好的两种溶液同时放在水浴中加热到一定的温度而后再混合。这样可以减少误差。为了减少用时,也可以将这两个实验放在一起做。)教师先进行演示操作方法,要求学生认真观察,之后进行分组实验,实验完成后交流讨论。要求组内合作,组间共享。学会数据处理的一般方法。如何设计实验探究pH对该反应速率的影响?还缺什么实验用品?请讨论后拟定一个实验方案。4、学会运用(1)介绍利用传感器探究浓度对反应速率的影响的实验方法。(2)讨论与课本实验相比的优点。·装置的微型化设计,节约药品,产生污染较少,符合环保理念。·数据获得自动化,精确、误差小5、关注前沿科技(带着问题走出课本)(1)由快变慢的技术——高速拍摄(2)飞秒化学——揭示化学反应的“慢动作”硫代硫酸钠与酸反应速率的影响因素(板书设计)用心爱心专心2(1)化学反应速率的表示方法:V=∆C/∆t(2)化学反应速率的测定方法:测定的数据:时间变化∆t,浓度变化∆CS2O32-+2H+=SO2+S+H2O(1)如何测该反应的速率?测单位时间内SO2的体积产量,还是S单质的固体产量?浑浊度(2)外界影响因素①浓度②温度③pH④压强(3)研究方法实验比较法锥形瓶(0.1mol﹒L-1)Na2S2O3溶液mL蒸馏水mL0.1mol﹒L-1H2SO4溶液mL反应时间/S结论1100102551031004、学会运用5、关注前沿科技(带着问题走出课本)硫代硫酸钠与酸反应速率的影响因素(学案)一、讨论反应速率的测定方法:测定的数据:时间t,除浓度外,可以测定其它哪些物理量也可以获得反应速率?(课本P44)用心爱心专心3二、实验比较法探究硫代硫酸钠与酸反应速率的影响因素1、原理:通过平行实验和先后实验作观察对比,分析硫酸浓度或温度等因素单一变化时对化学反应速率的影响,实验采用0.1mol﹒L-1Na2S2O3溶液与稀H2SO4反应产生沉淀使溶液下面的字迹消失的方法探究反应条件对化...

1、当您付费下载文档后,您只拥有了使用权限,并不意味着购买了版权,文档只能用于自身使用,不得用于其他商业用途(如 [转卖]进行直接盈利或[编辑后售卖]进行间接盈利)。
2、本站所有内容均由合作方或网友上传,本站不对文档的完整性、权威性及其观点立场正确性做任何保证或承诺!文档内容仅供研究参考,付费前请自行鉴别。
3、如文档内容存在违规,或者侵犯商业秘密、侵犯著作权等,请点击“违规举报”。

碎片内容

高中化学《硫代硫酸钠与酸反应速率的影响因素》教案5 苏教版选修6

您可能关注的文档

确认删除?
VIP
微信客服
  • 扫码咨询
会员Q群
  • 会员专属群点击这里加入QQ群
客服邮箱
回到顶部