电脑桌面
添加小米粒文库到电脑桌面
安装后可以在桌面快捷访问

理科综合能力测试VIP免费

理科综合能力测试_第1页
1/5
理科综合能力测试_第2页
2/5
理科综合能力测试_第3页
3/5
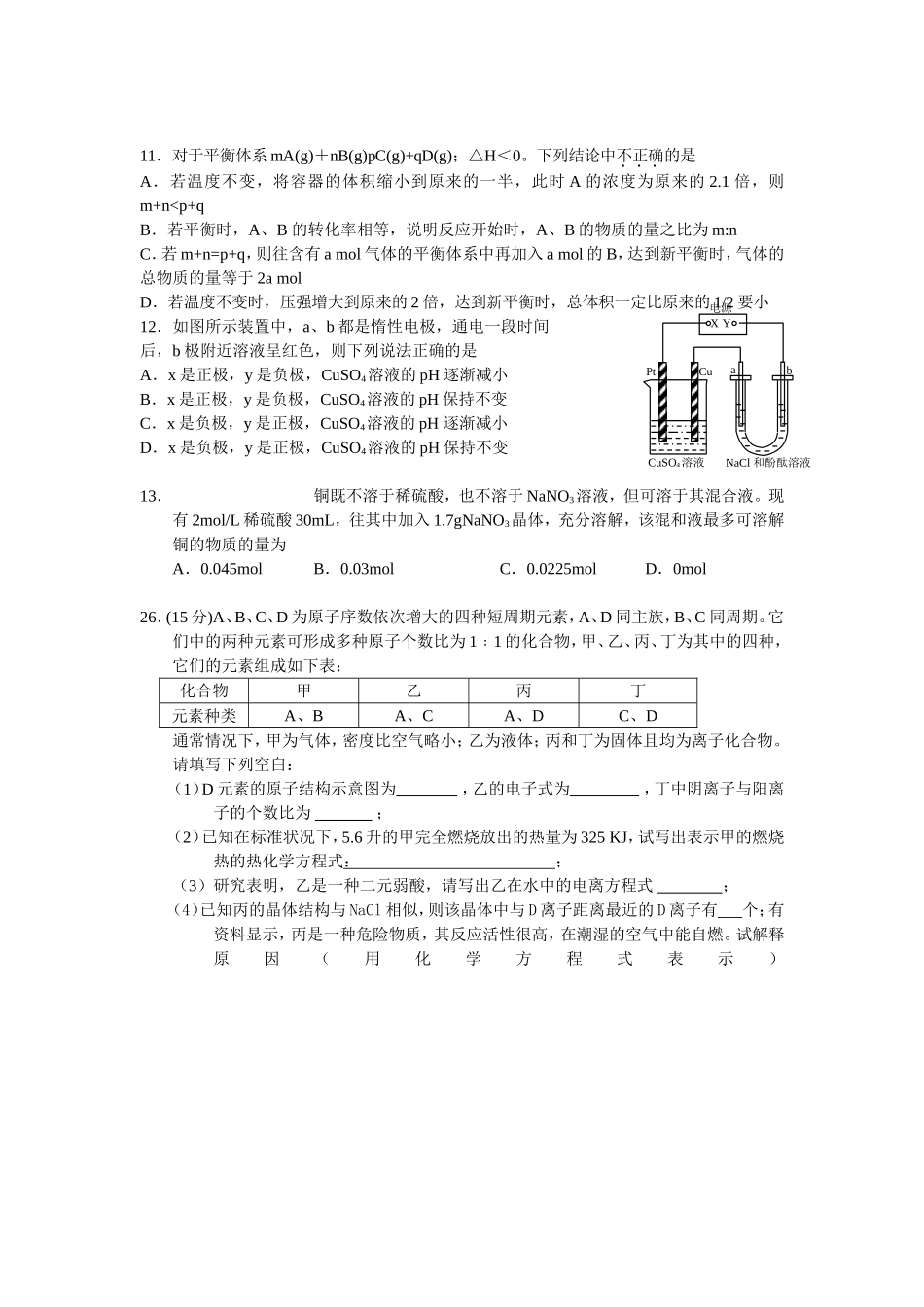
理科综合能力测试以下数据可供解题时参考:相对原子质量(原子量):H1C12N14O16Mg24Al27Na23Fe56一、选择题6.背景材料:①2006年至2008年春节期间,国际原油价格一路飙升;②不法分子将工业染色剂“苏丹红”混入食用色素;③某高速公路发生液氯运输车翻倒泄露事故;④2005年诺贝尔化学奖被授予“在烯烃复分解反应研究方面作出贡献”的三位科学家。下列相应说法不正确的是A.开发太阳能、水能、风能、可燃冰等能源可以缓解油价飙升带来的压力B.使用一些不能食用的染料给食品染色,有可能引起食物中毒C.液氯泄露,被转移的人群应立即带上用浓NaOH水溶液浸湿的口罩D.乙烯、丙烯是重要的有机化工原料,可以通过石油裂解获得7.下列说法正确的是A.物质中存在阴离子就一定存在阳离子B.正四面体结构的物质其键角均为109°28′C.同种元素化合价越高,氧化性越强D.酸式盐的溶解性强于正盐的溶解性8.下列有关实验的说法不正确的是A.淀粉胶体中混有氯化钠杂质,可用半透膜做渗析实验提纯B.用已被蒸馏水润湿的PH试纸测定未知液的PH时,一定会有误差C.不用其它试剂即可鉴别稀盐酸和碳酸钠两种无色溶液D.仅用溴水即可鉴别己烯、苯和四氯化碳9.设NA为阿伏加德罗常数,下列说法不正确的是A.标准状况下22.4LCl2和H2混合气体原子数为2NAB.1molNa2O2和足量的水完全反应,转移的电子数为NAC.1mol金刚石中含共价键数目为4NAD.电解食盐水若产生2g氢气,则转移的电子数目为2NA10.有机物的结构可用“键线式”简化表示。如CH3—CH=CH—CH3可简写为。有机物X的键线式为下列说法不正确的是A.X的化学式为C8H8B.有机物Y是X的同分异构体,且属于芳香烃,则Y的结构简式:C.X能使酸性的高锰酸钾溶液褪色D.X与足量的H2在一定条件下反应可生成环状的饱和烃Z,Z的一氯代物有4种11.对于平衡体系mA(g)+nB(g)pC(g)+qD(g);△H<0。下列结论中不正确的是A.若温度不变,将容器的体积缩小到原来的一半,此时A的浓度为原来的2.1倍,则m+n

1、当您付费下载文档后,您只拥有了使用权限,并不意味着购买了版权,文档只能用于自身使用,不得用于其他商业用途(如 [转卖]进行直接盈利或[编辑后售卖]进行间接盈利)。
2、本站所有内容均由合作方或网友上传,本站不对文档的完整性、权威性及其观点立场正确性做任何保证或承诺!文档内容仅供研究参考,付费前请自行鉴别。
3、如文档内容存在违规,或者侵犯商业秘密、侵犯著作权等,请点击“违规举报”。

碎片内容

理科综合能力测试

文章天下+ 关注
实名认证
内容提供者

各种文档应有尽有

相关文档

确认删除?
微信客服
  • 扫码咨询
会员Q群
  • 会员专属群点击这里加入QQ群