电脑桌面
添加小米粒文库到电脑桌面
安装后可以在桌面快捷访问

高三46 电解质溶液VIP免费

高三46 电解质溶液_第1页
1/13
高三46 电解质溶液_第2页
2/13
高三46 电解质溶液_第3页
3/13
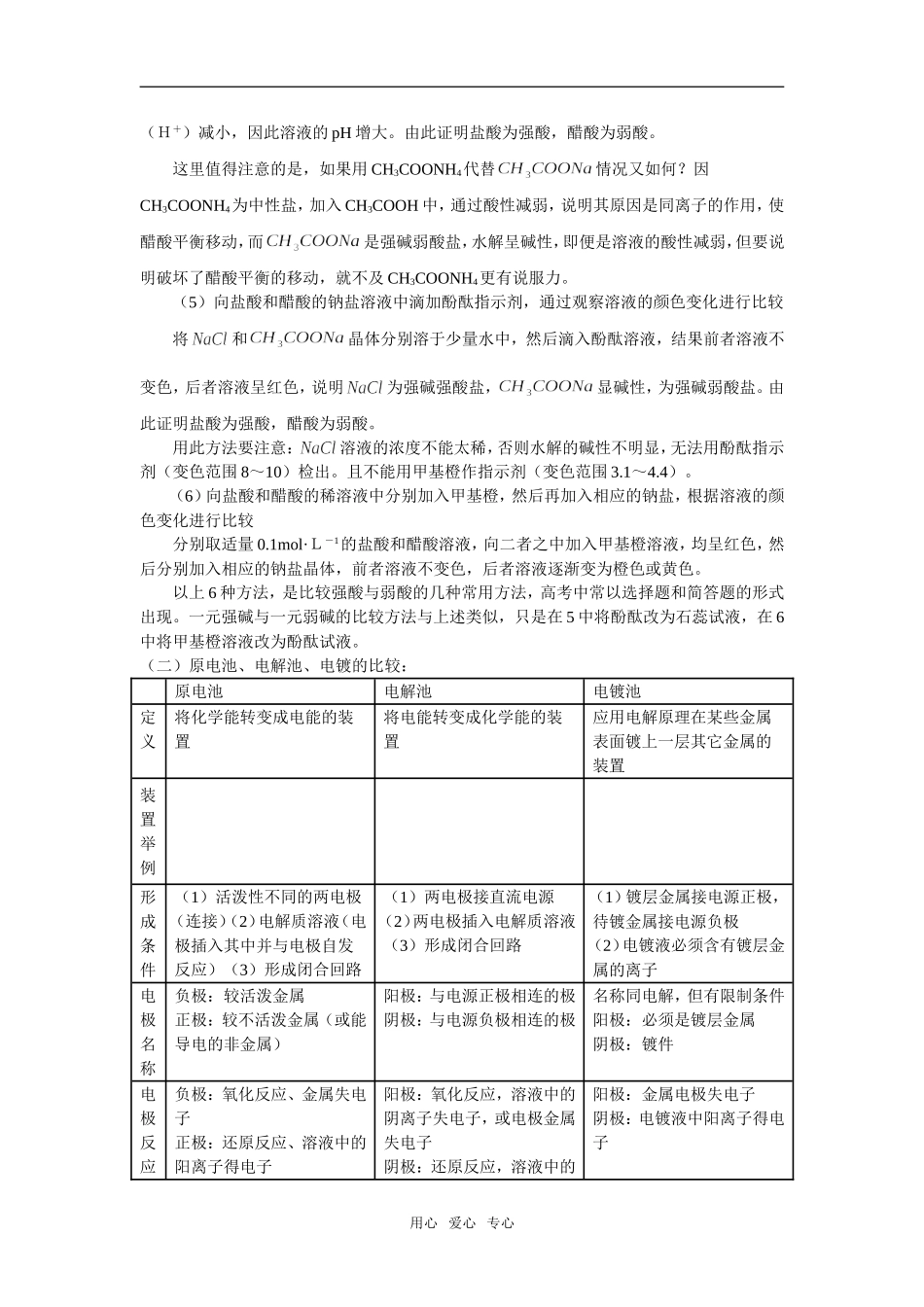
【同步知识】一.本周教学内容:电解质溶液二.重点、难点:考纲要求(1)了解电解质和非电解质、强电解质和弱电解质的概念。(2)理解离子反应的概念。(3)理解电解质的电离平衡概念。(4)了解水的电离、溶液pH等概念(5)了解强酸强碱中和滴定的原理。(6)理解盐类水解的原理,了解盐溶液的酸碱性。(7)理解原电池原理,初步了解化学电源,了解化学腐蚀与电化学腐蚀及一般防腐蚀方法。(8)理解电解原理,了解铜的电解精炼、镀铜、氯碱工业反应原理。三.具体内容:(一)一元强酸和一元弱酸比较在中学化学电解质溶液一章的学习中,常常需要根据一元强酸与一元弱酸的一些性质进行有关的判断和推断。一元强酸与一元弱酸(或一元强碱与一元弱碱)的比较,属于高考的热点,掌握一强一弱的比较方法和技巧,在解题中能达到事半功倍的效果。下面结合自己的教学,谈谈几种比较方法。1.以盐酸与醋酸的比较为例(1)物质的量浓度相同的盐酸和醋酸的比较分别取浓度均为的盐酸和醋酸溶液,测其pH,盐酸Ph=1,醋酸pH>1,说明盐酸在水中完全电离是强酸,醋酸在水中部分电离,为弱酸。(2)pH相同的盐酸和醋酸的比较将体积相同、pH都等于3的盐酸和醋酸(不能取Ph=1,因无法配制此醋酸溶液)加水稀释相同的倍数,如10倍,用pH试纸测其稀释后的pH,结果盐酸的pH=4,醋酸的3<pH<4,可见盐酸的pH大(或变化大),醋酸的pH小(或变化小)。因为盐酸在水中完全电离,当溶液的体积增大至原来的10倍,由1×10-3mol·L-1变为1×10-4mol·L-1,pH=4;而醋酸在稀释过程中,溶液中大量未电离的醋酸分子继续电离(电离度增大),c(H+)减小较慢,不是由1×10-3mol·L-1变为1×10-4mol·L-1,而是介于1×10-3mol·L-1与1×10-4mol·L-之间,溶液的pH不是由3变至4而是变到3与4之间,由此证明盐酸为强酸,醋酸为弱酸。(3)通过测定盐酸和醋酸的钠盐溶液的pH大小比较分别取物质的量浓度为0.1mol·L-1的溶液和溶液,用试纸测其pH,前者pH=7,后者pH>7,则说明为强碱强酸盐,而为强碱弱酸盐,水解,破坏了水的电离平衡,使溶液呈碱性。故盐酸为强酸,醋酸为弱酸。(4)向盐酸和醋酸的溶液中分别加入相应的钠盐固体,再测二者的pH,根据pH的变化大小比较各取少量pH均为3的盐酸和醋酸溶液,向其中分别加入NaCl晶体和CH3COONa晶体,振荡,待晶体溶解后,测得盐酸的pH几乎不变,而醋酸溶液的pH增大。这说明在醋酸的溶液中存在着CH3COOH,CH3COO-+H+的电离平衡,溶于水后,电离出大量CH3COO-离子,使醋酸的电离平衡向生成醋酸的方向移动,抑制了CH3COOH的电离,使c用心爱心专心(H+)减小,因此溶液的pH增大。由此证明盐酸为强酸,醋酸为弱酸。这里值得注意的是,如果用CH3COONH4代替情况又如何?因CH3COONH4为中性盐,加入CH3COOH中,通过酸性减弱,说明其原因是同离子的作用,使醋酸平衡移动,而是强碱弱酸盐,水解呈碱性,即便是溶液的酸性减弱,但要说明破坏了醋酸平衡的移动,就不及CH3COONH4更有说服力。(5)向盐酸和醋酸的钠盐溶液中滴加酚酞指示剂,通过观察溶液的颜色变化进行比较将和晶体分别溶于少量水中,然后滴入酚酞溶液,结果前者溶液不变色,后者溶液呈红色,说明为强碱强酸盐,显碱性,为强碱弱酸盐。由此证明盐酸为强酸,醋酸为弱酸。用此方法要注意:溶液的浓度不能太稀,否则水解的碱性不明显,无法用酚酞指示剂(变色范围8~10)检出。且不能用甲基橙作指示剂(变色范围3.1~4.4)。(6)向盐酸和醋酸的稀溶液中分别加入甲基橙,然后再加入相应的钠盐,根据溶液的颜色变化进行比较分别取适量0.1mol·L-1的盐酸和醋酸溶液,向二者之中加入甲基橙溶液,均呈红色,然后分别加入相应的钠盐晶体,前者溶液不变色,后者溶液逐渐变为橙色或黄色。以上6种方法,是比较强酸与弱酸的几种常用方法,高考中常以选择题和简答题的形式出现。一元强碱与一元弱碱的比较方法与上述类似,只是在5中将酚酞改为石蕊试液,在6中将甲基橙溶液改为酚酞试液。(二)原电池、电解池、电镀的比较:原电池电解池电镀池定义将化学能转变成电能的装置将电能转变成化学能的装置应用电解原...

1、当您付费下载文档后,您只拥有了使用权限,并不意味着购买了版权,文档只能用于自身使用,不得用于其他商业用途(如 [转卖]进行直接盈利或[编辑后售卖]进行间接盈利)。
2、本站所有内容均由合作方或网友上传,本站不对文档的完整性、权威性及其观点立场正确性做任何保证或承诺!文档内容仅供研究参考,付费前请自行鉴别。
3、如文档内容存在违规,或者侵犯商业秘密、侵犯著作权等,请点击“违规举报”。

碎片内容

高三46 电解质溶液

您可能关注的文档

星河书苑+ 关注
实名认证
内容提供者

从事历史教学,热爱教育,高度负责。

相关文档

确认删除?
VIP
微信客服
  • 扫码咨询
会员Q群
  • 会员专属群点击这里加入QQ群
客服邮箱
回到顶部