电脑桌面
添加小米粒文库到电脑桌面
安装后可以在桌面快捷访问

高三17 电解质溶液VIP免费

高三17 电解质溶液_第1页
1/15
高三17 电解质溶液_第2页
2/15
高三17 电解质溶液_第3页
3/15
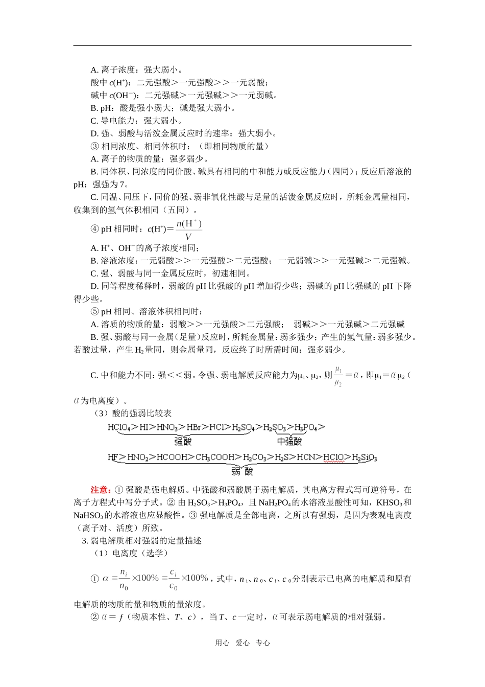
【同步知识】一.本周教学内容:电解质溶液二.重点、难点:1.理解电解质和非电解质、强电解质和弱电解质的概念,电解质的电离及离子方程式的意义。2.理解弱电解质的电离平衡概念,了解电离平衡常数的意义、特征及应用。3.理解水的电离、溶液pH等概念,了解酸碱指示剂(石蕊、酚酞、甲基橙)在溶液中的变化。4.理解盐类水解的原理及强酸弱碱盐和强碱弱酸盐的酸碱性。5.理解酸碱中和滴定的原理。三.具体内容:强、弱电解质是电离平衡知识的两大基础物质,三大平衡(溶解平衡、电离平衡和水解平衡)及其移动是学好这部分知识的关键(电离平衡是平衡理论的应用),溶液的导电性、离子种类、离子浓度及溶液的酸碱性是本部分知识的四类综合问题,电离、水解、离子反应及平衡移动是引起这些问题的主要因素。(一)电解质与电离平衡1.非电解质与电解质要从实质上去认识非电解质和电解质(本身含有离子,或在一定条件下能直接电离出离子的化合物才是电解质)。要注意区分是否电解质与导电能力大小的关系。这里需要考虑物质类别(化合物或单质)、导电机理(自由离子导电或自由电子导电),以及物质状态(固态、水溶液或熔化状态)。物质以及所处状态KOH水溶液KOH熔融状态HCl水溶液HCl液体NaCl水溶液液氯氯水氨水SO3和水是否电解质×√×√××××√所处状态下能否导电√√√×√×√√√2.强电解质和弱电解质(1)概念区别化合物类型物质类别电离条件电离程度是否存在平衡溶液中的粒子电离方程式强电解质×=弱电解质√(2)问题中的强、弱电解质的“同与不同”:①溶液中微粒种类数目不同A.强电解质:少B.一元弱电解质:多C.多元弱电解质:更多②相同溶液浓度时用心爱心专心A.离子浓度:强大弱小。酸中c(H+):二元强酸>一元强酸>>一元弱酸;碱中c(OH-):二元强碱>一元强碱>>一元弱碱。B.pH:酸是强小弱大;碱是强大弱小。C.导电能力:强大弱小。D.强、弱酸与活泼金属反应时的速率:强大弱小。③相同浓度、相同体积时:(即相同物质的量)A.离子的物质的量:强多弱少。B.同体积、同浓度的同价酸、碱具有相同的中和能力或反应能力(四同);反应后溶液的pH:强强为7。C.同温、同压下,同价的强、弱非氧化性酸与足量的活泼金属反应时,所耗金属量相同,收集到的氢气体积相同(五同)。④pH相同时:c(H+)=A.H+、OH-的离子浓度相同;B.溶液浓度:一元弱酸>>一元强酸>二元强酸;一元弱碱>>一元强碱>二元强碱。C.强、弱酸与同一金属反应时,初速相同。D.同等程度稀释时,弱酸的pH比强酸的pH增加得少些;弱碱的pH比强碱的pH下降得少些。⑤pH相同、溶液体积相同时:A.溶质的物质的量:弱酸>>一元强酸>二元强酸;弱碱>>一元强碱>二元强碱B.强、弱酸与同一金属(足量)反应时,所耗金属量:弱多强少;产生的氢气量:弱多强少。若酸过量,产生H2量同,则金属量同,反应终了时所需时间:强多弱少。C.中和能力不同:强<<弱。令强、弱电解质反应能力为1、2,则=,即1=2(为电离度)。(3)酸的强弱比较表注意:①强酸是强电解质。中强酸和弱酸属于弱电解质,其电离方程式写可逆符号,在离子方程式中写分子式。②由H2SO3>H3PO4,且NaH2PO4的水溶液显酸性可知,KHSO3和NaHSO3的水溶液也应显酸性。③强电解质是全部电离,之所以有强弱,是因为表观电离度(离子对、活度)所致。3.弱电解质相对强弱的定量描述(1)电离度(选学)①,式中,ni、n0、ci、c0分别表示已电离的电解质和原有电解质的物质的量和物质的量浓度。②=(物质本性、T、c),当T、c一定时,可表示弱电解质的相对强弱。用心爱心专心③弱电解质的电离度一般都很小。在20℃时,一元弱酸的浓度是电离出的c(H+)的1倍,如醋酸为70多倍。④稀释弱电解质溶液,电离度增大,而离子浓度减小。这是由于电离度增大的倍数比溶液体积增大的倍数小得多。⑤一元强酸:c(H+)=ca,二元强酸:c(H+)=2ca;一元强碱:c(OH-)=cb,二元强碱:c(OH-)=2cb;而一元弱酸:c(H+)=ca,一元弱碱:c(OH-)=cb。(2)电离常数HAH++A-Ki=Ki=(本性、T)(3)稀释定律——电离度与电离常数的关系①浓度、Ki...

1、当您付费下载文档后,您只拥有了使用权限,并不意味着购买了版权,文档只能用于自身使用,不得用于其他商业用途(如 [转卖]进行直接盈利或[编辑后售卖]进行间接盈利)。
2、本站所有内容均由合作方或网友上传,本站不对文档的完整性、权威性及其观点立场正确性做任何保证或承诺!文档内容仅供研究参考,付费前请自行鉴别。
3、如文档内容存在违规,或者侵犯商业秘密、侵犯著作权等,请点击“违规举报”。

碎片内容

高三17 电解质溶液

您可能关注的文档

星河书苑+ 关注
实名认证
内容提供者

从事历史教学,热爱教育,高度负责。

相关文档

确认删除?
VIP
微信客服
  • 扫码咨询
会员Q群
  • 会员专属群点击这里加入QQ群
客服邮箱
回到顶部