电脑桌面
添加小米粒文库到电脑桌面
安装后可以在桌面快捷访问

河北省张家口一中高中政治 第一节 神奇的货币-揭开货币的神秘面纱教案 新人教版必修1VIP免费

河北省张家口一中高中政治 第一节 神奇的货币-揭开货币的神秘面纱教案 新人教版必修1_第1页
1/5
河北省张家口一中高中政治 第一节 神奇的货币-揭开货币的神秘面纱教案 新人教版必修1_第2页
2/5
河北省张家口一中高中政治 第一节 神奇的货币-揭开货币的神秘面纱教案 新人教版必修1_第3页
3/5
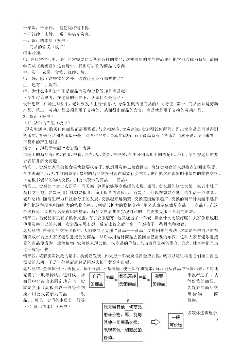
河北省张家口一中高中政治第一节神奇的货币-揭开货币的神秘面纱教案新人教版必修1第一部分设计思路现实生活中,商品、货币与我们每一个人息息相关,刚刚踏入高中生活的中学生,已经掌握了一定的生活知识,对商品、货币在经济生活中的作用具有一定的生活体验,形成了基本的感性认识,但是怎样才能使这种认识从感性走向理性呢?结合高一学生特点(具有较高的自主探究的热情,具备初步的抽象概括能力)和本框题的特点(知识含量大,知识跨度大,注意从生活现象入手,通过学生的探究活动发现知识),在设计教案时,我着重创设一些生活情景,让学生参与到教学过程中,在学生的体验、师生的对话中引导学生透过现象看本质,改变传统教学方式老师的洋洋洒洒、宏论滔滔,侧重于让学生从日常生活似的课堂中感悟经济道理,透过经济现象把握经济规律,激发学生学习兴趣和求知欲望,在自我思考中形成对商品、货币等经济现象的理性认识。第二部分教学要求教学目标:知识与能力:识记:货币的本质是一般等价物,货币的两个基本职能:价值尺度和流通手段,纸币是国家发行的、强制使用的货币符号。理解:物物交换的困难与货币产生的必然性,货币的本质,价格是价值的货币表现,理解纸币是国家发行并强制使用的货币符号。纸币与金属货币的联系和区别。过程与方法:从现象入手,体验商品交换的简单过程,理解货币出现的必然性,以及货币的本质是一般等价物,培养学生在大量感性认识的基础上,分析总结出对货币含义及本质的理性认识,使其学会透过现象看本质。感受生活现象,使学生懂得制贩假币是违法行为,并了解爱护和正确使用人民币的相关知识,提高鉴别假钞的能力。情感、态度、价值观:通过本课的学习,使学生逐步确立与市场经济相适应的商品货币观念,既要认识货币在经济生活中的作用,又不盲目崇拜金钱,为树立科学的金钱观打下基础。教学重点:货币的本质、货币的两种基本职能、纸币的发行规律和正确对待金钱教学难点:货币的本质、纸币的发行规律、通货膨胀和通货紧缩教学方法:情境教学法。创设教学情境,引导学生体验和探究。谈话教学法。教师层层设疑,学生层层追疑,达到步步释疑。第三部分教学过程情景激疑请同学们欣赏白居易的诗歌《卖炭翁》卖炭翁白居易卖炭翁,伐薪烧炭南山中。满面尘灰烟火色,两鬓苍苍十指黑。卖炭得钱何所营?身上衣裳口中食。可怜身上衣正单,心忧炭贱愿天寒。夜来城外一尺雪,晓驾炭车辗冰辙。困人饥日已高,市南门外泥中歇。翩翩两骑来是谁?黄衣使者白衫儿。手把文书口称敕,回车叱牛牵向北。1一车炭,千余斤,宫使驱将惜不得。半匹红纱一丈绫,系向牛头充炭直。一、货币的本质(板书)1、商品的含义(板书)师生对话:师:在日常生活中,我们经常需要购买各种各样的物品,这些需要购买的物品我们把它们通称为商品。请同学们从《卖炭翁》这首诗中,找出可以称为商品的东西。生:炭、衣裳、食物、红纱、绫。师:好,除了这些物品之外,这首诗里还有哪些物品?生:还有牛、炭车。师:为什么牛和炭车不是商品而炭和食物等却是商品呢?(学生讨论思考,在老师的引导下,认识什么是商品)设计思路:在师生对话中,老师要发挥主导作用,引导学生概括出商品的共同特征:第一,商品必须是劳动产品,第二,劳动产品必须是用于交换的,从而得出商品的含义:商品就是用于交换的劳动产品。2、货币(板书)(1)货币的产生(板书)现实生活中,购买任何商品都需要货币,与之相对应,卖炭翁说:卖炭得钱何所营?即出卖商品是可以得到货币的,看来商品和货币似乎是一对孪生兄弟,果真如此吗,有了商品就有了货币?当然不是,我们来看一下货币的产生过程。活动一:现代学生版“卖炭翁”表演市场上的商品有:炭、衣服、粮食、贝壳、盐、黄金、白银等,学生分别承担不同的角色。然后,学生按老师的要求表演并解决问题。情形一,卖炭翁家里的粮食很快就要吃完了,他想用炭换点粮食回去;恰好卖粮食的也想换点炭回家取暖。学生表演之后,师生共同总结:最初的商品交换出现在原始社会末期,我们把这种现象叫作偶然的物物交换。(副板书偶然的物物交换,用公式表示为商品——商品)情...

1、当您付费下载文档后,您只拥有了使用权限,并不意味着购买了版权,文档只能用于自身使用,不得用于其他商业用途(如 [转卖]进行直接盈利或[编辑后售卖]进行间接盈利)。
2、本站所有内容均由合作方或网友上传,本站不对文档的完整性、权威性及其观点立场正确性做任何保证或承诺!文档内容仅供研究参考,付费前请自行鉴别。
3、如文档内容存在违规,或者侵犯商业秘密、侵犯著作权等,请点击“违规举报”。

碎片内容

河北省张家口一中高中政治 第一节 神奇的货币-揭开货币的神秘面纱教案 新人教版必修1

您可能关注的文档

星河书苑+ 关注
实名认证
内容提供者

从事历史教学,热爱教育,高度负责。

确认删除?
VIP
微信客服
  • 扫码咨询
会员Q群
  • 会员专属群点击这里加入QQ群
客服邮箱
回到顶部