电脑桌面
添加小米粒文库到电脑桌面
安装后可以在桌面快捷访问

SPC统计控制技术VIP免费

SPC统计控制技术_第1页
1/34
SPC统计控制技术_第2页
2/34
SPC统计控制技术_第3页
3/34
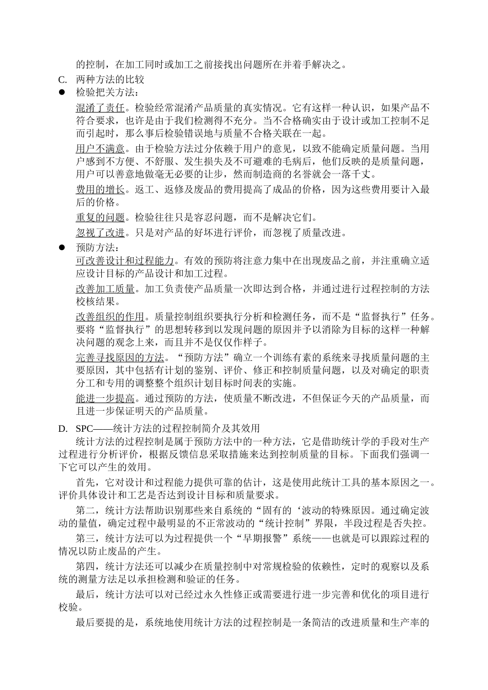
统计控制技术第一章有关质量的基本概念一、有关质量的定义和描述A.ISO9000质量定义:一组固有特性满足要求的程度。“固有的”就是指某事或某物中本来就有的,尤其是那种永久的特性。例如,螺栓的直径、机器的生产率或接通电话的时间等技术特性。要求指“明示的、通常隐含的或必须履行的需求或期望”。B.对质量定义的描述可分为两个层次来理解。第一层次:必须满足明示的、通常隐含的或必须履行的需求或期望。(1)明示的要求:规定的要求。如在文件中阐明的要求或顾客明确提出的要求。(2)通常隐含的要求:组织、顾客和其他相关方的惯例或一般做法、所考虑的需求或期望是不言而喻的。例如:银行对顾客存款的保密性、化妆品对顾客皮肤的保护性等。(3)必须履行的要求:法律法规的要求及强制性标准的要求。第二层次:质量概念的关键是“满足要求”,这些“要求”必须转化为有指标的特性,包括性能、适用性、可信性、安全性、环境、经济性和美学。这些指标一般是可以定量衡量的。C.另外一些对质量的描述“符合性”质量:即与设计制造要求相符的质量定义,上狭义的定义。它在日常的质量评价中是作为必须的中心内容,但单一的符合性质量并不一定能使顾客满意。“适用性”质量:即满足用户要求的质量。这种定义认为,只要能使顾客满意,甚至可以不完全满足某个设计规范的要求。“广义”质量:GB/T19000-ISO9000:2000版标准对“质量”一词的定义是一组固有特性满足要求的程度。该定义的含义是十分广泛的,综合了符合性和适用性的含义,既反映了要符合标准的要求,也反映了要满足顾客的需要。一般来说,当我们谈论起日复一日的加工操作时,我们用“符合性”质量定义。有时当产品非常好地达到了我们规定的要求,我们也使用“适用性”的概念。但质量的好坏最终还是要由用户来评定。其标准最终还要用竞争来确定。因此,“广义”(质量不断改进、使用户满意)必须作为我们的长期目标。二、质量保证A.质量保证的定义:质量保证是质量管理的一部分,致力于提供质量要求的得到满足的信任。B.两种质量保证的方法第一,经常提到的是检验把关法。通过对零件一个一个地充分地检测或用户的意见,集中对已产生的产品问题进行分析,这是一种“死后验尸”的方法。第二种保证质量的方法是预防方法。这种方法通过对设计,过程能力的分析及加工的控制,在加工同时或加工之前接找出问题所在并着手解决之。C.两种方法的比较检验把关方法:混淆了责任。检验经常混淆产品质量的真实情况。它有这样一种认识,如果产品不符合要求,也许是由于我们检测得不充分。当不合格确实由于设计或加工控制不足而引起时,那么事后检验错误地与质量不合格关联在一起。用户不满意。由于检验方法过分依赖于用户的意见,以致不能确定质量问题。当用户感到不方便、不舒服、发生损失及不可避难的毛病后,他们反映的是质量问题,用户可以善意地做毫无必要的让步,然而制造商的名誉就会一落千丈。费用的增长。返工、返修及废品的费用提高了成品的价格,因为这些费用要计入最后的价格。重复的问题。检验往往只是容忍问题,而不是解决它们。忽视了改进。只是对产品的好坏进行评价,而忽视了质量改进。预防方法:可改善设计和过程能力。有效的预防将注意力集中在出现废品之前,并注重确立适应设计目标的产品设计和加工过程。改善加工质量。加工负责使产品质量一次即达到合格,并通过进行过程控制的方法校核结果。改善组织的作用。质量控制组织要执行分析和检测任务,而不是“监督执行”任务。要将“监督执行”的思想转移到以发现问题的原因并予以消除为目标的这样一种解决问题的观念上来,而且并不是仅仅作样子。完善寻找原因的方法。“预防方法”确立一个训练有素的系统来寻找质量问题的主要原因,其中包括有计划的鉴别、评价、修正和控制质量问题,以及对确定的职责分工和专用的调整整个组织计划目标时间表的实施。能进一步提高。通过预防的方法,使质量不断改进,不但保证今天的产品质量,而且进一步保证明天的产品质量。D.SPC——统计方法的过程控制简介及其效用统计方法的过程控制是属于预防方法中的一种方...

1、当您付费下载文档后,您只拥有了使用权限,并不意味着购买了版权,文档只能用于自身使用,不得用于其他商业用途(如 [转卖]进行直接盈利或[编辑后售卖]进行间接盈利)。
2、本站所有内容均由合作方或网友上传,本站不对文档的完整性、权威性及其观点立场正确性做任何保证或承诺!文档内容仅供研究参考,付费前请自行鉴别。
3、如文档内容存在违规,或者侵犯商业秘密、侵犯著作权等,请点击“违规举报”。

碎片内容

SPC统计控制技术

墨香书阁+ 关注
实名认证
内容提供者

热爱教学事业,对互联网知识分享很感兴趣

确认删除?
VIP
微信客服
  • 扫码咨询
会员Q群
  • 会员专属群点击这里加入QQ群
客服邮箱
回到顶部