电脑桌面
添加小米粒文库到电脑桌面
安装后可以在桌面快捷访问

北京市房屋租赁的合同范本下载 (2)VIP免费

北京市房屋租赁的合同范本下载 (2)_第1页
1/5
北京市房屋租赁的合同范本下载 (2)_第2页
2/5
北京市房屋租赁的合同范本下载 (2)_第3页
3/5
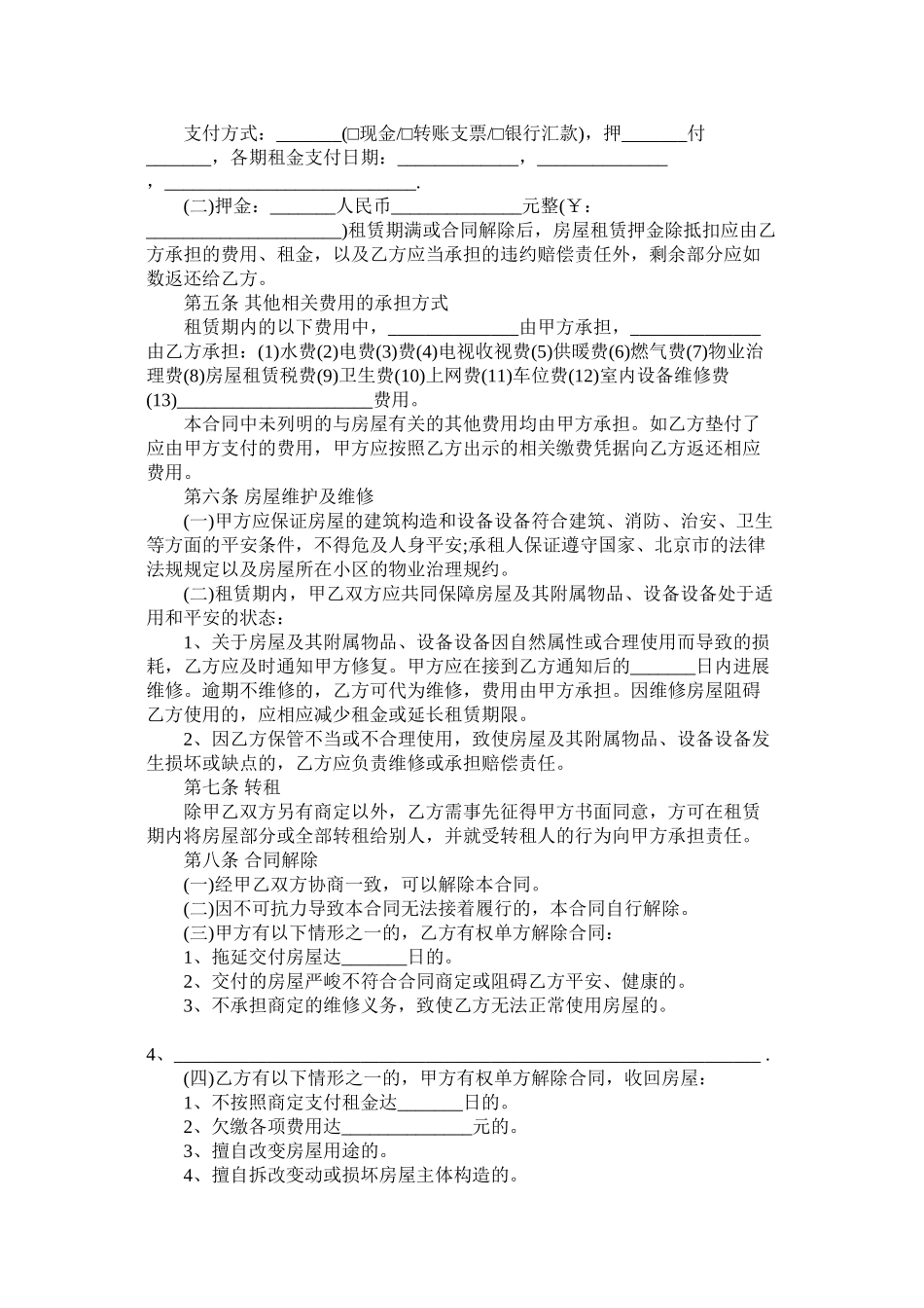
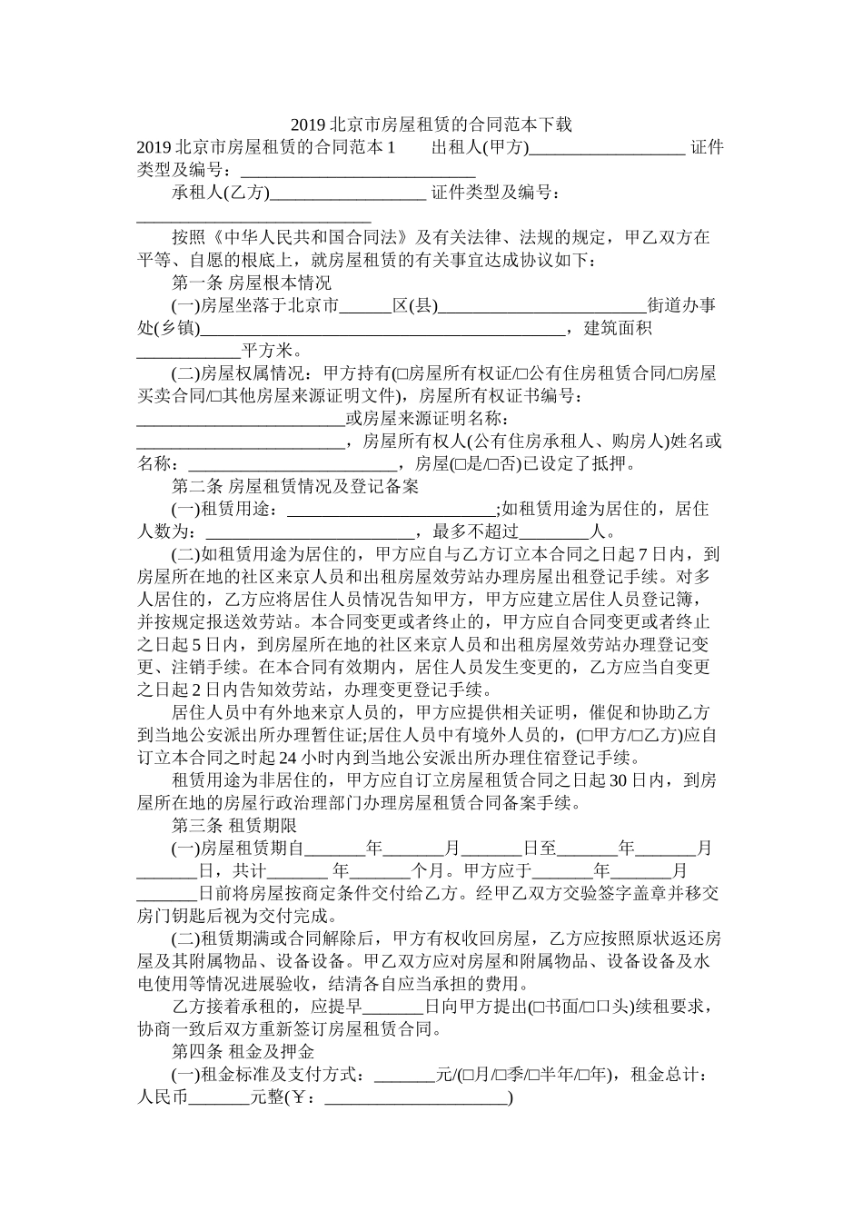
2019北京市房屋租赁的合同范本下载2019北京市房屋租赁的合同范本1出租人(甲方)__________________证件类型及编号:___________________________承租人(乙方)__________________证件类型及编号:___________________________按照《中华人民共和国合同法》及有关法律、法规的规定,甲乙双方在平等、自愿的根底上,就房屋租赁的有关事宜达成协议如下:第一条房屋根本情况(一)房屋坐落于北京市______区(县)________________________街道办事处(乡镇)__________________________________________,建筑面积____________平方米。(二)房屋权属情况:甲方持有(□房屋所有权证/□公有住房租赁合同/□房屋买卖合同/□其他房屋来源证明文件),房屋所有权证书编号:________________________或房屋来源证明名称:________________________,房屋所有权人(公有住房承租人、购房人)姓名或名称:________________________,房屋(□是/□否)已设定了抵押。第二条房屋租赁情况及登记备案(一)租赁用途:________________________;如租赁用途为居住的,居住人数为:________________________,最多不超过________人。(二)如租赁用途为居住的,甲方应自与乙方订立本合同之日起7日内,到房屋所在地的社区来京人员和出租房屋效劳站办理房屋出租登记手续。对多人居住的,乙方应将居住人员情况告知甲方,甲方应建立居住人员登记簿,并按规定报送效劳站。本合同变更或者终止的,甲方应自合同变更或者终止之日起5日内,到房屋所在地的社区来京人员和出租房屋效劳站办理登记变更、注销手续。在本合同有效期内,居住人员发生变更的,乙方应当自变更之日起2日内告知效劳站,办理变更登记手续。居住人员中有外地来京人员的,甲方应提供相关证明,催促和协助乙方到当地公安派出所办理暂住证;居住人员中有境外人员的,(□甲方/□乙方)应自订立本合同之时起24小时内到当地公安派出所办理住宿登记手续。租赁用途为非居住的,甲方应自订立房屋租赁合同之日起30日内,到房屋所在地的房屋行政治理部门办理房屋租赁合同备案手续。第三条租赁期限(一)房屋租赁期自_______年_______月_______日至_______年_______月_______日,共计_______年_______个月。甲方应于_______年_______月_______日前将房屋按商定条件交付给乙方。经甲乙双方交验签字盖章并移交房门钥匙后视为交付完成。(二)租赁期满或合同解除后,甲方有权收回房屋,乙方应按照原状返还房屋及其附属物品、设备设备。甲乙双方应对房屋和附属物品、设备设备及水电使用等情况进展验收,结清各自应当承担的费用。乙方接着承租的,应提早_______日向甲方提出(□书面/□口头)续租要求,协商一致后双方重新签订房屋租赁合同。第四条租金及押金(一)租金标准及支付方式:_______元/(□月/□季/□半年/□年),租金总计:人民币_______元整(¥:_____________________)支付方式:_______(□现金/□转账支票/□银行汇款),押_______付_______,各期租金支付日期:_____________,______________,___________________________.(二)押金:_______人民币______________元整(¥:_____________________)租赁期满或合同解除后,房屋租赁押金除抵扣应由乙方承担的费用、租金,以及乙方应当承担的违约赔偿责任外,剩余部分应如数返还给乙方。第五条其他相关费用的承担方式租赁期内的以下费用中,______________由甲方承担,______________由乙方承担:(1)水费(2)电费(3)费(4)电视收视费(5)供暖费(6)燃气费(7)物业治理费(8)房屋租赁税费(9)卫生费(10)上网费(11)车位费(12)室内设备维修费(13)_____________________费用。本合同中未列明的与房屋有关的其他费用均由甲方承担。如乙方垫付了应由甲方支付的费用,甲方应按照乙方出示的相关缴费凭据向乙方返还相应费用。第六条房屋维护及维修(一)甲方应保证房屋的建筑构造和设备设备符合建筑、消防、治安、卫生等方面的平安条件,不得危及人身平安;承租人保证遵守国家、北京市的法律法规规定以及房屋所在小区的物业治理规约。(二)租赁期内,甲乙双方应共同保障房屋及其附属物品、设备设备处于适用和平安的状态:1、关于房屋及其附属物品、...

1、当您付费下载文档后,您只拥有了使用权限,并不意味着购买了版权,文档只能用于自身使用,不得用于其他商业用途(如 [转卖]进行直接盈利或[编辑后售卖]进行间接盈利)。
2、本站所有内容均由合作方或网友上传,本站不对文档的完整性、权威性及其观点立场正确性做任何保证或承诺!文档内容仅供研究参考,付费前请自行鉴别。
3、如文档内容存在违规,或者侵犯商业秘密、侵犯著作权等,请点击“违规举报”。

碎片内容

北京市房屋租赁的合同范本下载 (2)

确认删除?
VIP
微信客服
  • 扫码咨询
会员Q群
  • 会员专属群点击这里加入QQ群
客服邮箱
回到顶部